来源 :网易2023-09-16
我乐家居违规减持股东最终付出了代价,为监管层的速度与力度点赞。
周五晚(9月15日),江苏监管局下发《行政处罚事先告知书》,对于范易、烟台埃维商贸有限公司、西藏埃维创业投资有限公司、烟台埃维管业有限公司责令改正,给予警告,没收违法所得约1653.49万元,并处罚款3295万元,合计罚没4948.49万元。

同一日,上交所作出纪律处分决定,对我乐家居股东于范易及其一致行动人刘福娟、烟台埃维管业有限公司予以公开谴责,对西藏埃维创业投资有限公司、烟台埃维商贸有限公司予以通报批评。

据了解,于范易、刘福娟系夫妻关系,他们二人单独/合计拥有烟台埃维管业有限公司、西藏埃维创业投资有限公司、烟台埃维商贸有限公司100%权益,且于范易分别担任烟台埃维管业有限公司、西藏埃维创业投资有限公司、烟台埃维商贸有限公司执行董事及/或总经理。因此,各方为一致行动人关系。
于范易及其一致行动人之所以被监管层重罚,源于其前不久发生的违规行为。
因地产产业链概念回暖,我乐家居在8月28日至9月6日期间合计拉出8个涨停板。而在9月5日、9月6日,正值我乐家居股价涨至高位之际,于范易及其一致行动人刘福娟等大笔减持股票。一般来说,持股5%以上股东进行减持应及时披露。

9月7日,我乐家居股东于范易及其一致行动人因涉嫌超比例减持,被证监会立案调查。
9月8日,在《关于回复上海证券交易所监管工作函的公告》中,于范易及其一致行动人表示对本次违规减持行为表示诚挚歉意,称会尽快购回本次违规的超额减持股份,还表示若此部分股份购回涉及收益所得将全部归上市公司所有。
不到半个月时间,监管层迅速处理了我乐家居股东于范易及其一致行动人因其涉嫌超比例减持行为,为二级市场整肃纲纪。
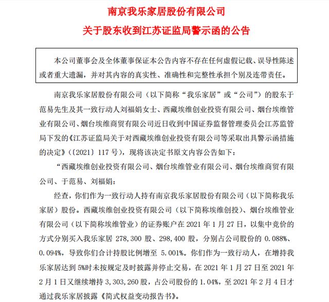
我们关注到,早在2021年9月16日,我乐家居曾披露《关于股东收到江苏证监局警示函的公告》,埃维管业等及其一致行动人在持股累计达到5%时,未按规定及时披露并停止交易,反而继续增持公司股份,江苏证监局对于范易及其一致行动人采取了出具警示函的行政监管措施,并记入证券期货市场诚信档案。

当时,于范易及其一致行动人在公告中称服从江苏证监局的行政监管措施决定,并表示防止此类情况再次发生。
讽刺的是,两年之后,于范易及其一致行动人又违规了。

值得一提的是,本次案件涉及主体是于范易及其一致行动人,为我乐家居独立财务投资人,不涉及上市公司。
在互动平台上,我乐家居工作人员回复投资者提问时表示,公司实控人和控股股东上市以来从未存在减持情况。
资料显示,我乐家居从事整体厨柜、全屋定制家具产品的设计、研发、生产、销售及相关服务。截至2023年上半年,全屋定制、整体厨柜占公司营收比重分别为70.15%、29.85%。
业绩方面,2023年上半年,我乐家居实现营收7.363亿元,同比增长3.53%;实现归属净利润5986.31万元,同比增长48.26%,主要系经销业务和大宗业务收入较同期增加,同时上年比较基数相对较小综合所致。
股价方面,我乐家居自9月7日股价冲高至17.46元后,便进入了回调通道。9月15日最新收盘价为12.91元,相比17.46元阶段高点下跌超19%。