
上海龙旗科技股份有限公司(简称:“龙旗科技”)日前递交招股书,准备在港交所上市。

龙旗科技2024年3月才在科创板上市,当时发行价为26元,发行6000万股,募资总额为15.6亿元。
截至周五收盘,龙旗科技股价为39.06元,市值为182亿元。一旦在港股上市,将形成“A+H”的格局。
年营收463.8亿利润降17.8%
龙旗科技成立于2002年,是一家智能产品及服务提供商。公司专注于智能手机、平板电脑、智能穿戴、智能家居、VR/AR等终端产品的设计、研发、制造与服务,业务覆盖全球多个国家和地区,为客户提供专业的智能产品整体解决方案。龙旗科技系小米智能产品ODM重要合作伙伴。

招股书显示,龙旗科技2022年、2023年、2024年营收分别为293.43亿元、271.85亿元、463.82亿元;毛利分别为23.65亿元、25.9亿元、27亿元;毛利率分别为8.1%、9.5%、5.8%。

龙旗科技2024年来自智能手机业务的收入361.33亿,占营收的比例为77.9%;来自AIoT及其他产品收入55.73亿,占比为12%;来自平板电脑的收入为37亿元,占比为8%;来自其他的收入为9.8亿元,占比为2.1%。

龙旗科技2022年、2023年、2024年年内盈利分别为5.62亿元、6亿元、4.93亿元;年内利润率分别为1.9%、2.2%、1.1%。
龙旗科技2024年年内盈利同比下降17.8%。

龙旗科技2022年、2023年、2024年经调整净利分别为6.2亿、6.72亿元、5.65亿元;经调整EBITDA分别为9亿元、9.9亿元、9.39亿元。
龙旗科技2025年第一季度营收为93.78亿元,较上年同期的103亿元下降9.27%;净利为1.54亿元,较上年同期的1.28亿元增长20.33%;扣非后净利为6063万元,较上年同期的8533万元下降28.95%。

截至2024年12月31日,龙旗科技持有的现金及现金等价物为54.62亿元。
小米与顺为刚合计套现9亿
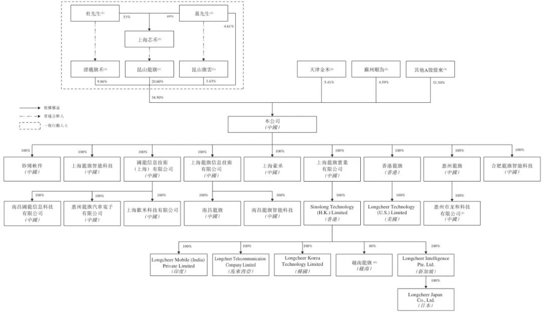
龙旗科技执行董事分别为杜军红、葛振纲、关亚东、覃艳玲女士;独立非执行董事分别为沈建新博士、杨川、牛双霞博士。

截至2025年3月31日,昆山龙旗持股为20.6%,昆山龙飞持股为9.86%,昆山云睿持股为3.43%,天津金米持股为7.95%,苏州顺为持股7.13%;

葛振纲持股为4.61%,嘉兴云睿华合创业投资合伙企业(有限合伙)持股为4.1%,昆山旗云投资管理中心(有限合伙)持股为3.43%;

中国互联网投资基金管理有限公司-中国互联网投资基金(有限合伙)持股为2.88%,超越摩尔持股为2.47%,王伯良持股为2.38%。
小米和顺为是龙旗科技非常重要的股东,但近期以来都在持续减持。
其中,小米于2025年4月21日至2025年6月16日,通过集中竞价交易和大宗交易方式,合计卖出公司无限售流通股11,817,700股,持有公司股份比例由7.95%变动至5.41%。

顺为于2025年4月21日至2025年6月17日,通过集中竞价交易和大宗交易方式,合计卖出公司无限售流通股11,437,150股,持有公司股份比例由7.05%变动至4.59%。
小米和顺为一共减持了5个百分点的龙旗科技股权,其中,小米减持了2.54个百分点,顺为减持了2.46个百分点。小米和顺为一共仍持股10%。
由于龙旗科技当前股价并未高位,以目前股价推测,小米和顺为至少一共套现9亿元,其中,小米和顺为分别至少套现4.5亿元。