chaguwang.cn-查股网.中国
查股网.CN
莱克电气(603355)内幕信息消息披露
 
个股最新内幕信息查询:    
 

净利骤降三成,莱克电气拟2.35亿元剥离亏损子公司

http://www.chaguwang.cn  2025-11-21  莱克电气内幕信息

来源 :人民网江苏频道2025-11-21

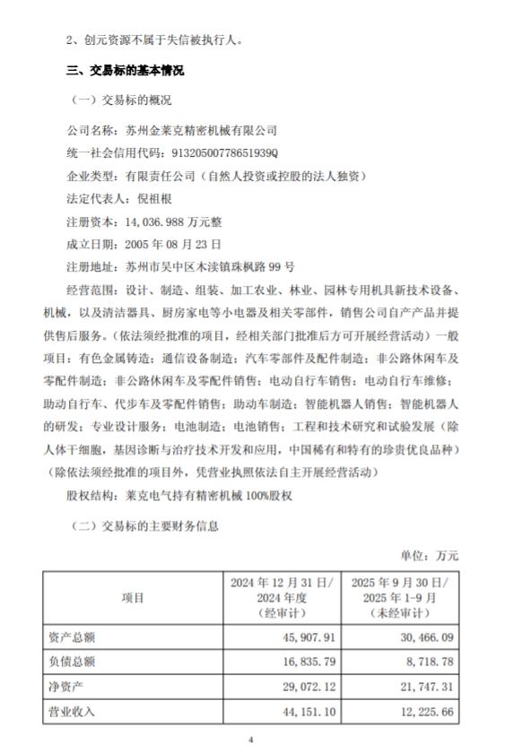
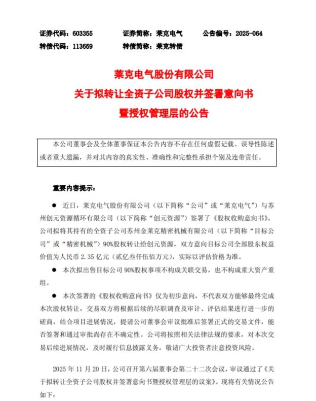
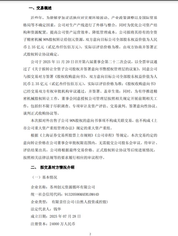
  11月20日晚间, 莱克电气 (603355)发布公告称,公司与 苏州创元资源循环有限公司 签署了《股权收购意向书》,公司拟将其持有的全资子公司 苏州金莱克精密机械有限公司 90%股权转让给创元资源,双方意向精密机械全部股东权益价值为人民币2.35亿元,实际以评估价格为准。

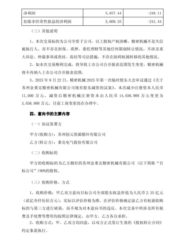
  莱克电气 表示,为优化公司资产结构和资源配置,提高公司资产运营效率、降低管理成本,提高盈利能力,公司拟将其持有的全资子公司精密机械90%股权转让给创元资源。如本次交易顺利完成,将导致公司合并报表范围发生变更,精密机械将不再纳入公司合并报表范围。

  公告显示,精密机械成立于2005年8月23日,经营范围包括有色金属铸造、通信设备制造、汽车零部件及配件制造等。其2024年营收约4.42亿元,净利润5657.44万元,2025年前三季度营收约1.22亿元,亏损248.11万元。

  本次拟出售目标公司90%股权事项不构成关联交易,不会对公司的日常生产经营产生重大影响,也不构成重大资产重组。本次出售股权事项尚处于筹划阶段,本次签署的《股权收购意向书》仅为初步意向,不代表双方能够最终完成本次股权转让。

  公告原文如下:

查股网为非盈利性网站 本页为转载如有版权问题请联系 767871486@qq.comQQ:767871486
Copyright 2007-2025
www.chaguwang.cn 查股网