日出东方控股股份有限公司(以下简称“日出东方”,股票代码603366)是一家拥有光储热一体化运营能力的上市公司,其主营产品拥有太阳雨、四季沐歌及帅康三大品牌,分别涵盖了清洁能源供热和健康厨房等领域。日出东方通过20年的光热经验积累,在以西藏为主的西北部地区建立了多个大中型清洁能源采暖项目,营销网络已覆盖欧美日韩100多个国家和地区,在全球已有2万余个清洁热水、清洁冷暖、清洁发电项目的成功落地。
今年11月30日,日出东方披露了一则关于其高管配偶违规进行短线交易的公告,迅速引发市场关注。原来,日出东方副总焦青太的配偶孙克美女士于2024年2月6日至2024年11月7日期间存在通过集中竞价交易方式买卖公司股票的情况,上述交易构成短线交易且违反了《中华人民共和国证券法》和《上海证券交易所股票上市规则》等相关规定。

侦碳家发现,孙克美的上述短线交易虽然确实违规,但买卖总金额累计也仅有121.85万元,其中买入后又卖出的股票总数为49,400股,按卖出金额计算仅有32.21万元。对于市值近200亿元的日出东方,数量和金额如此小的短线交易即便违规,对股价的实际影响可以说微乎其微,为何市场对此会有较大反响?
侦碳家认为,这与日出东方最近数十个交易日以来连续上涨并累积了巨大涨幅有关,而且该涨幅早已明显脱离了日出东方实际经营状况的基本面。市场情绪在紧绷状态下早已一触即发,而上述公告可能恰为市场情绪打开了宣泄口。
副总配偶短线交易违规被罚,本轮巨大涨幅恐迎考验
按照证券法第四十四条规定,持有上市公司百分之五以上股份的股东、董事、监事以及高管,将其持有的该公司的股票或者其他具有股权性质的证券在买入后六个月内卖出,或者在卖出后六个月内又买入,由此所得收益归该公司所有,公司董事会应当收回其所得收益。而且由上述人员配偶、父母、子女持有,及利用他人账户持有的上市公司股票,同样适用该规定。
日出东方年报显示,现年54岁的焦青太于2010年8月至2012年6月在日出东方担任总工程师;自2012年6月至今,担任日出东方副总经理、总工程师;2016年9月至2019年10月,还担任日出东方的董事,显然是位妥妥的高管且受上述规定限制。
而孙克美作为日出东方副总焦青太的配偶,显然也属于受上述规定限制的群体。其在今年6月19日买入该公司股票88,700股后,又于今年11月7日卖出了其中的49,400股,买卖间隔也小于6个月,因此无论孙克美实际收益多寡,按规定都应将其所得收益收归该公司所有。
按照公告的披露,孙克美通过上述短线交易,共计盈利13.80万元。截至公告披露日,短线交易所得收益已全部上缴日出东方,而孙克美仍持有日出东方股票188,700股。
经日出东方调查了解,本次短线交易行为是孙克美根据二级市场情况进行独立判断做出的自主投资行为,其认为2024年11月7日卖出的股票是2024年2月买入的,系其不了解相关法律法规的规定所致。其未就上述交易向焦青太寻求任何意见或建议,上述买卖公司股票不存在因获悉内幕信息而交易公司股票的情况,不存在利用内幕信息进行交易谋求利益的情形。
侦碳家认为,由于孙克美在今年2月6日和2月7日分别买入21,200股和28,200股,合计恰为49,400股,与其在今年11月7日卖出的股票数量恰巧完全吻合。而且股票中也确实存在一些按先进先出规则处理的事项,比如股票分红后1年内买卖股票的个人所得税计算,就是按照先进先出规则。因此孙克美对规则存在误解的可能性较大。至于内幕消息的可能性更小,仅仅为十几万收益完全不值得高管配偶为此去冒如此巨大风险。
不过有规定就必须执行,否则何以服众。因此除了日出东方将孙克美的违规收益全部收缴,上交所也对日出东方副总经理焦青太予以监管警示。
上市公司高管亲属的违规短线交易,一直都是个尾大不掉的难题。据媒体统计,仅今年下半年,就有包括欧圣电气、雪峰科技、泽宇智能、巨星农牧和新化股份在内的31家上市公司,均披露了股东及董监高亲属违规短线交易的公告。所以日出东方的高管配偶本次也发生短线交易违规,并未让侦碳家感到惊讶。
但侦碳家更为关注的是,自从日出东方披露与华为联合建设的苏北首座全液冷超充站上线的公告后,前者股价一路向上狂飙,在11月剩余的20个交易日内,居然出现了15个涨停,累计涨幅高达389.44%。那么在本次披露短线交易违规的公告后,日出东方股价本轮气势如虹的涨势,是否会就此终结?
全液冷超充站点燃股价持续涨停潮,11月累计涨幅已达389.44%
今年11月1日,日出东方与华为合作在苏北投建的首座全液冷超充站上线,年发电量可达60万度,迅速引发市场关注。全液冷超充技术的最大优势在于卓越的充电速度,由于采用液体冷却技术,极大提升了充电过程中的散热效率,从而显著提高了充电电流,可以实现“一秒一公里”的充电速度,已经接近甚至超越传统加油站的加油效率,可以极大便利车主出行,日出东方也因此新增了“华为概念”。
日出东方的股价也在11月4日收获一个涨停板,这恰是上述消息披露后的第一个交易日,随后又在最近的11月内上演了一飞冲天。从11月4日至11月29日共20个交易日,日出东方的股价一路暴涨,在15个涨停的推动下,累计涨幅高达389.44%。截至11月29日收盘,日出东方的股价最高触及21.78元/股,市值更成功达到了177.1亿元。

虽然说炒股炒的是预期,全液冷超充技术也固然先进,但日出东方本轮如此高的股价涨幅,想要单凭此技术将其业绩也提升到相应的高度应该很困难。一言以蔽之,日出东方的业绩基本面几乎不可能支撑如此高的股价和涨幅。侦碳家据此认为,资金借利好消息炒作拉抬股价的可能性较大。而面对股价如此大幅异常上涨,日出东方对于股价异常变动的公告澄清也印证了侦碳家的判断。

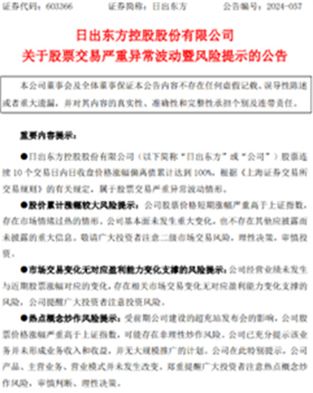
日出东方在公告中表示,其股票连续10个交易日内日收盘价格涨幅偏离值累计达到100%,根据有关规定,早已属于股票交易严重异常波动情形。公司股票价格短期涨幅严重高于上证指数,存在市场情绪过热的情形。而公司基本面未发生重大变化,也不存在其他应披露而未披露的重大信息。公司经营业绩未发生与近期股票涨幅对应的变化,存在相关市场交易变化无对应盈利能力变化支撑的风险。而且受前期公司建设的超充站发布会的影响,公司股票价格涨幅严重高于上证指数,可能存在非理性炒作风险。公司已充分提示该业务并未形成业务收入和收益,并无大规模推广的计划。公司在此特别提示,公司产品、主营业务、营业模式并未发生改变。
而且日出东方的滚动市盈率同样显著高于同行业平均水平,也提示着股价早已严重脱离业绩基本面。截至今年11月28日,日出东方股票收盘价格为 19.80元,滚动市盈率为 151.88倍。而根据中证指数有限公司网站发布的数据,公司所属的证监会行业分类“C38 电气机械及器材制造业”,最新的滚动市盈率为20.23倍。日出东方的滚动市盈率估值已经显著高于该行业平均值约7-8倍,但却缺乏相应的高估股价的合理理由。因此,日出东方在公告中再次提醒投资者注意热点概念炒作风险,审慎判断、理性决策。
而且侦碳家还注意到,日出东方今年第三季度的净利润,无论环比还是同比,都出现大幅下降,完全未能体现出新技术对业绩的加持,基本面和未来预期也并未出现实质性重大利好,股价在此时突然发动,持续无厘头地暴涨,背后的炒作气氛浓厚。
1亿多到1千多万,三季度净利润环比大跳水-90.26%,业绩基本面严重脱离股价表现
日出东方的三季报显示,其在今年1-9月实现营业收入32.69亿元,同比下降了-6.31%,同期实现归母净利润仅有0.67亿元,同比大幅下降高达-60.59%。

而日出东方净利润在今年第三季度的下降幅度更为惊人,单季仅实现归母净利润1062万元,远低于今年二季度时的归母净利润1.09亿元,环比下降幅度高达-90.26%,这让11月份股价累计389.44%的涨幅更显得尴尬。日出东方的加权平均净资产收益率更是在今年第三季度低至仅有0.27%,年化后的收益率也刚刚突破1%,应该连同期的银行存款利息都跑不赢。如果再考虑分红率,以如此低的现金回报率,股价何以产生如此大的吸引力?
除了营业收入和净利润等业绩指标在今年第三季度出现明显恶化,日出东方同期的经营活动现金流量净额也同比由正大幅转负,由净流入2.05亿元变成净流出-0.81亿元,现金流也大幅趋于紧张,其表现同样无法支持股价如此大幅的上涨。
没有基本面和预期支撑的股价暴涨,就如同无源之水,只能不断依赖增量资金继续维持和抬高股价,一旦市场情绪“退烧”,股价很容易就开启高位暴跌,然后套住大量后入者在高位站岗。侦碳家发现,相似的情形早在日出东方刚上市时的2012年就发生过。
IPO上市后,股价和业绩表现曾一度双双大跳水
2012年5月21日,日出东方登陆上海交易所主板,当时日出东方IPO的每股发行价为21.5元。但日出东方的股价在上市首日就大跌-8.4%,以19.71元/股收盘。
后来日出东方的股价虽然一度也曾冲高至22.1元/股,但随即又掉头钻进了遥遥无期的下跌中,很快破发比例就突破了-25%。几十家打新的机构因此陷入了上亿亏损。要知道,当时股票打新,只要中签基本都是闭着眼睛赚钱,而像日出东方这样连机构打新都要亏钱的股票,在当时并不多见。
除了股价,日出东方的业绩也在上市后迅速“变脸”。上市当年,日出东方尚能实现4亿多元净利润,但很快却迎来了将近5亿元的净利润亏损,直接将此前两年半的净利润亏损掉,连带还导致日出东方首次取消全部分红,负债也出现大幅增长,高达20多亿元。
而随后日出东方的股价变化,也与业绩的“变脸”密切配合,从IPO时的21.5元/股一路下降,至今年11月股价又一轮启动前,日出东方的股价仅剩约4.5元/股,累计缩水幅度接近-80%。
而且日出东方在管理中还遭遇其子公司帅康电气曾因购买非法私募基金损失1000万,因此收到过上交所的监管函。而非法私募基金的管理人上海中云则因“非法吸收公众存款”被上海市公安局浦东分局立案侦查。当时这些不利消息叠加后,都对持续拉低日出东方的股价发挥过重要作用。
经过今年11月的15个涨停等推动,日出东方的股价如今已来到了21.78元/股的高位,这一价位甚至还要高于IPO时21.5元/股的发行价。本次突发的高管配偶短线交易违规的消息,是否会像一盆冷水般浇灭资金的热情,让日出东方股价的连续上涨趋势戛然而止?是否会让股价走势反转并就此进入下降通道?侦碳家认为,也许最快本周答案就可能呼之欲出。