chaguwang.cn-查股网.中国
查股网.CN
*ST沐邦(603398)内幕信息消息披露
 
个股最新内幕信息查询:    
 

大雷!广西梧州要求*ST沐邦退还5.1亿元政府补助

http://www.chaguwang.cn  2025-12-19  *ST沐邦内幕信息

来源 :新浪财经2025-12-19

  出来混,迟早要还的。那些账户仅有不到10亿货币资金,楞是打肿脸充胖子,动辄甩出数十亿电池扩产项目的跨界玩家,在行业洗牌的“照妖境”下正不断露出原形。

  如果说苏州环秀湖逐光向法院申请对棒杰股份启动预重组算个行业大雷的话,那么广西梧州市人民政府与*ST沐邦之间重大合同违约堪称是一晴天霹雳,为那些积极扶持光伏产业的地方政府敲响了警钟。

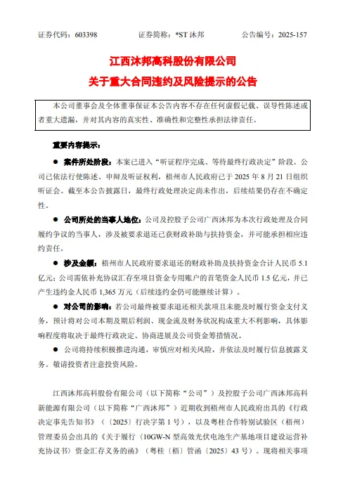
  12月19日,*ST沐邦发布关于重大合同违约及风险提示的公告称,因项目长期未按约定进度推进且未能实现投产,梧州市人民政府于2025年7月1日向公司下发《梧州市人民政府行政决定事先告知书》((2025)行决字第1号),责令公司及相关子公司退还已获得的财政补助及扶持资金合计人民币5.1亿元,并承担相应违约责任。

  据了解,2022年7月20日,公司与梧州市人民政府签署《10GW TOPCon光伏电池生产基地项目投资合同书》,后续于2023年12月19日签署补充合同及资金扶持协议。梧州市人民政府据此向公司及广西沐邦分别拨付财政补助款2.7亿元、项目建设扶持款2.4亿元,合计5.1亿元。

  为进一步推动项目实施,公司与梧州市人民政府于2025年7月28日签署《10GW-N型高效光伏电池生产基地项目建设运营补充协议书》,约定公司应于2025年8月4日前将首笔资金人民币1.5亿元汇存至项目资金专用账户。

  结果是:*ST沐邦及控股子公司广西沐邦高科新能源有限公司(简称“广西沐邦”)未能履行该义务。

  因此,粤桂合作特别试验区(梧州)管理委员会于2025年11月14日出具《关于履行〈10GW-N型高效光伏电池生产基地项目建设运营补充协议书〉资金汇存义务的函》(粤桂(梧)管函〔2025〕43号),要求*ST沐邦尽快支付1.5亿元款项,并按照《补充协议书》约定支付违约金人民币1,365万元,后续违约金将继续计算。

  简单捋一下事情的来龙去脉,逻辑比较简单,*ST沐邦与广西梧州达成了投建10GW TOPCon电池项目的合作协议。广西梧州市政府向*ST沐邦及广西沐邦提供了2.7亿元的政府补助、2.4亿元的项目建设扶持资金,按约定*ST沐邦应出资1.5亿元到项目资金账户,结果*ST沐邦及子公司只收钱不往外投钱,形成了重大合同违约。说得通俗一些,这在实质上已形成了空手套白狼的套路。

  这事儿影响很大,*ST沐邦在公告称坦承,合同违约可能带来财务风险、项目风险、法律风险和声誉风险。不仅影响业绩,导致项目推进受阻,面临行政诉讼等,还可能对公司市场形象及后续融资、合作等造成负面影响。

  目前,*ST沐邦正积极与梧州市人民政府及相关单位沟通协商,寻求妥善解决方案,推动项目有序推进。公司将审慎评估资金安排,积极筹措资金,争取尽快履行合同义务。

  但从当前的经营和财务状况上看,债台高筑、流动性趋于枯竭的*ST沐邦继续推进梧州项目稍显力不从心。

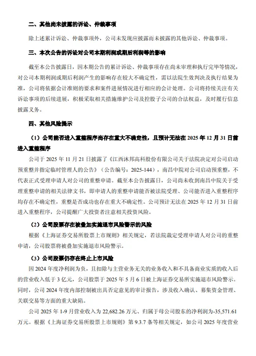
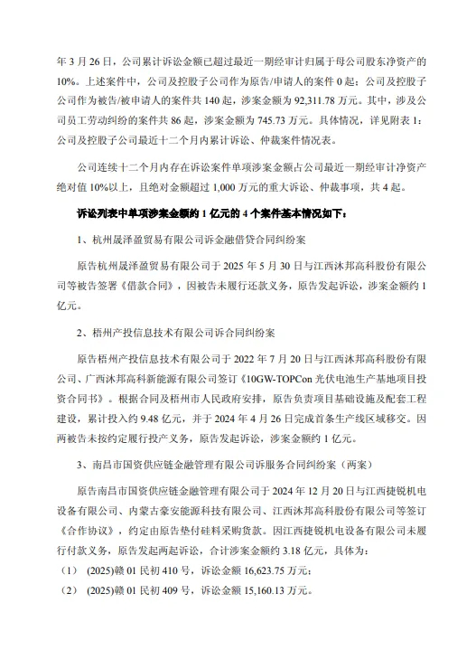
  12月19日,公司发布关于累计诉讼、仲裁事项的公告显示,公司及控股子公司全部作为被告/被申请人,涉及案件共计140起。涉案金额合计为人民币92,311.78万元,占公司最近一期经审计净资产的123.98%。其中,涉及公司员工劳动纠纷的案件共86起,涉案金额为745.73万元。

  同时,债权人已申请对*ST沐邦启动预重组,公司及实际控制人目前均处于被立案调查阶段。

  11月15日,*ST沐邦公告,公司已收到江西省南昌市中级人民法院下发的《通知书》,债权人南昌市龙保泰供应链管理有限公司(简称“龙保泰”)以公司不能清偿到期债务且明显缺乏清偿能力为由,向南昌中院申请对公司进行重整及预重整。

  因涉嫌年报等定期报告财务数据虚假披露等违法行为,公司于2025年7月25日收到中国证监会《立案告知书》;2025年9月29日,公司实际控制人廖志远收到中国证券监督管理委员会《立案告知书》。

  经营业绩方面,*ST沐邦2025年1-9月营业收入为22,682.26万元、归属于母公司股东的净利润为-35,571.61万元。

  根据《上海证券交易所股票上市规则》第9.3.7条等相关规定,如公司2025年度营业收入低于3亿元且利润总额、扣非前后净利润三者孰低者为负值,或公司2025年度财务报表或内部控制被出具非无保留意见的审计报告,公司股票将在2025年年报披露后终止上市。

  作为跨界硅片、TOPCon电池明星,*ST沐邦以斥资9.8亿元收购豪安能源进入光伏赛道。在TOPCon电池扩产上,沐邦先后锁定南昌安义和湖北鄂州两地,南昌安义计划投资70亿元(一期40亿)建8GW TOPCon,鄂州项目计划投资48亿建10GW TOPCon。

  在经过不亚于“选妃式”精挑细选后,沐邦最后与广西梧州一拍即合,计划投资52亿元建设10GW电池项目。

  2024年4月30日,广西沐邦高科10GW-N型高效光伏电池生产基地项目首片下线仪式举行。项目满产后年产值超120亿元,带动就业2000人以上。

  但梧州项目投产仅6个月后,市场上就传出停产、欠薪的消息。此后,沐邦拖欠供应商货款、被起诉、财报爆雷、股票实施退市风险警示、募资账户被司法划扣的负面不断,直至被债权人申请予重组。

  如今,广西梧州市政府要求*ST沐邦及子司偿还5.1亿政府补助,要求其支付1.5亿投资款及利息,将进一步拉紧公司的资金链。同时,鉴于*ST沐邦的财务状况,广西梧州5.1亿元的投资也有变成坏账的风险。

查股网为非盈利性网站 本页为转载如有版权问题请联系 767871486@qq.comQQ:767871486
Copyright 2007-2025
www.chaguwang.cn 查股网