chaguwang.cn-查股网.中国
查股网.CN
豪威集团(603501)内幕信息消息披露
 
个股最新内幕信息查询:    
 

豪威集团,通过港交所IPO聆讯,或很快香港上市,瑞银、中金公司、中国平安资本、广发证券联席保荐

http://www.chaguwang.cn  2025-12-15  豪威集团内幕信息

来源 :瑞恩资本RyanbenCapital2025-12-15

  2025年12月14日,来自上海自贸区的豪威集成电路(集团)股份有限公司 OmniVision Integrated Circuits Group, Inc.(以下简称“ 豪威集团 ”)在港交所披露聆讯后的招股书,或很快在香港主板IPO上市。其于2025年6月27日递表。

  豪威集团 ,于2025年12月9日收到中国证监会境外发行上市备案通知书,可发行不超过7367.02万股境外上市普通股,并在 香港联合交易所 上市流通。

  豪威集团 (603501.SZ),于2017年5月4日在A股上市,截至上周五(12月12日)收市,其总市值约人民币1,530亿元。

  豪威集成电路招股书链接:

  https://www1.hkexnews.hk/app/sehk/2025/107490/documents/sehk25121400121_c.pdf

  主要业务

  豪威集团 ,成立于1995年,作为一家Fabless半导体公司,主要设计和开发高性能集成电路(IC),主要从事三大产品线:图像传感器解决方案、显示解决方案、模拟解决方案。

  根据弗若斯特沙利文的资料:

  于2024年按收入计, 豪威集团 是全球前十大Fabless半导体公司之一,也是其中拥有全面的产品线和强大的设计能力的三家公司之一。

  根据弗若斯特沙利文的数据,于2024年按图像传感器解决方案收入计, 豪威集团 是全球第三大数字图像传感器供货商,市场份额13.7%,也是全球最大的汽车数字图像传感器供货商,市场份额32.9%。

  除了三大主要业务线外, 豪威集团 已在中国建立了庞大的的半导体分销网络之一,扩大并加深公司与客户合作的紧密度,也使公司紧密参与客户产品的开发中。

  豪威集团 大部分收入来自半导体设计与销售业务,为各种消费和工业领域提供图像传感器解决方案、显示解决方案以及模拟解决方案,包括汽车、智能手机、医疗、安防和包括机器视觉、智能眼镜及端侧AI等新兴市场。小部分收入来自半导体分销业务,公司从全球领先的国际和国内厂商采购半导体产品,以满足客户需求。

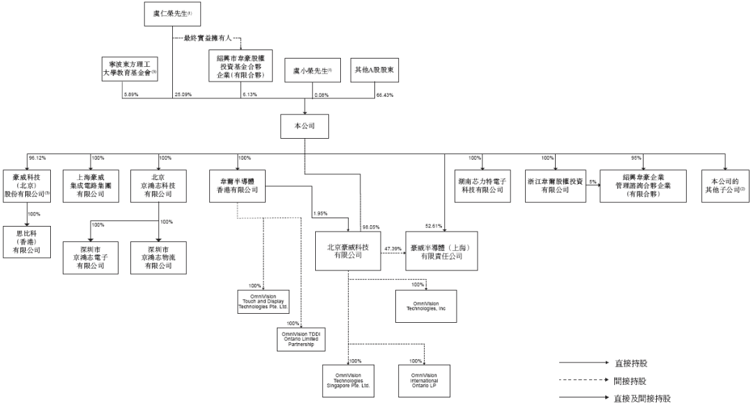
  股东架构

  根据招股书披露, 豪威集团 在香港上市前的股权架构中,

  虞仁荣先生直接持股25.09%,通过绍兴韦豪管理间接持股6.13%,虞小荣先生持股0.08%,他们为一致行动人,合计持股约31.30%。

  董事高管

  豪威集团 董事会,由9名董事组成,包括:

  4名执行董事:

  虞仁荣先生(董事长);

  吴晓东先生(高级副总裁);

  贾渊先生(副总经理);

  仇欢萍女士(人力资源资深总监);

  2名非执行董事:

  吕大龙先生(清控银杏创始合伙人、华清基业创始人);

  陈瑜女士(元禾璞华董事总经理);

  3名独立非执行董事:

  朱黎庭先生(国枫律师事务所合伙人);

  范明曦女士(前瑞银董事总经理、全球市场部中国区副主管);

  牟磊先生(前 普华永道 合伙人)。

  除执行董事外,高管包括:

  王崧先生(总经理);

  徐兴先生(财务总监);

  任冰女士(董事会秘书、联席公司秘书)。

  公司业绩

  招股书显示,在过去的2022年、2023年、2024年和2025年前六个月, 豪威集团 的营业收入分别为人民币200.40亿、209.84亿、257.07亿和139.44亿元,相应的净利润分别为9.51亿、5.44亿、32.79亿和20.20亿元。

  中介团队

  豪威集团 是次IPO的中介团队主要有:

  瑞银、 中金公司 、 中国平安 资本、 广发证券 为其联席保荐人;

  立信德豪为其审计师;

  天元为其公司中国律师;

  众达为其公司香港及美国律师;

  君合为其券商中国律师;

  凯易为其券商香港及美国律师;

  国泰君安国际 为其合规顾问;

  弗若斯特沙利文为其行业顾问。

  版权声明:所有瑞恩资本Ryanben Capital的原创文章,转载须联系授权,并在文首/文末注明来源、作者、微信ID,否则瑞恩将向其追究法律责任。部分文章推送时未能与原作者或公众号平台取得联系。若涉及版权问题,敬请原作者联系我们。

  更多香港上市、美国上市等境外IPO资讯可供搜索、查阅,敬请浏览: www.ryanbencapital.com

  相关阅读

  香港上市中介机构「IPO保荐人」排行: 中金公司 、 中信证券 、华泰国际、招银国际,继续包揽前四(截至2025年11月的过去两年)

  香港上市中介机构「IPO中国律师」排行:竞天公诚、通商、金杜、君合、中伦,排名前五(过去两年.截至2025年11月)

  香港上市中介机构「IPO香港律师」排行:高伟绅、达维、普衡、富而德、美迈斯,排名前五(截至2025年11月的过去两年)

  香港上市中介机构「IPO审计师」排行:安永、毕马威、 普华永道 、德勤,排名前四(截至2025年11月的过去两年)

查股网为非盈利性网站 本页为转载如有版权问题请联系 767871486@qq.comQQ:767871486
Copyright 2007-2025
www.chaguwang.cn 查股网