来源 :国际金融报2025-09-19
9月19日晚,绝味食品(603517)突发停牌公告。

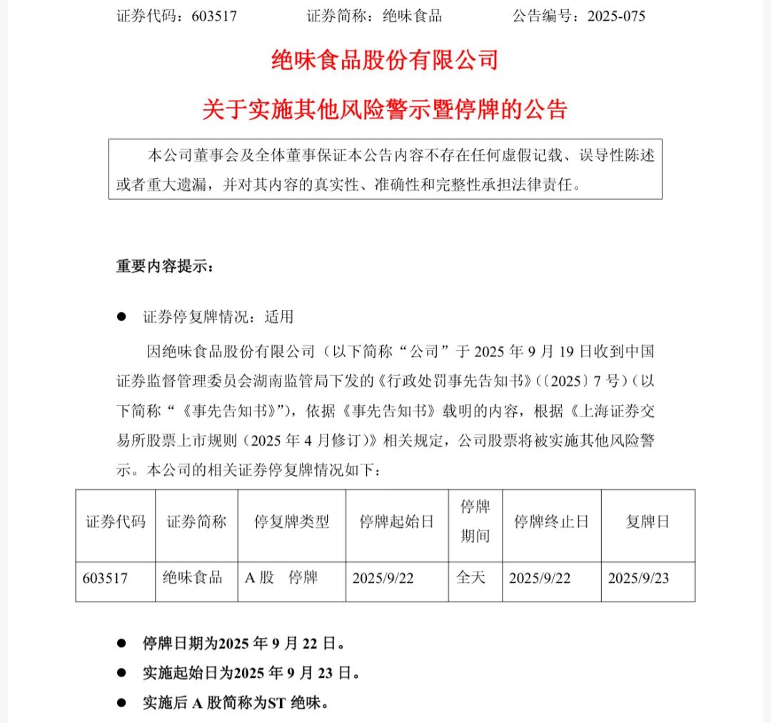
公告显示,公司于2025年9月19日收到中国证券监督管理委员会湖南监管局下发的《行政处罚事先告知书》(〔2025〕7号)(下称“《事先告知书》”),依据《事先告知书》载明的内容,根据《上海证券交易所股票上市规则(2025年4月修订)》相关规定,公司股票将被实施其他风险警示。
停牌日期定为2025年9月22日,实施起始日为2025年9月23日,实施后公司A股简称将由“绝味食品”变更为“ST绝味”。

左宇摄
与停牌公告同步公布的,还有公司收到中国证监会下发的《事先告知书》的公告。
公告显示,因涉嫌信息披露违法违规,中国证监会2024年6月7日决定对绝味食品立案。目前该案已调查完毕。
《事先告知书》查明的违法事实显示,2017年至2021年期间,绝味食品未确认加盟门店装修业务收入,导致年度报告少计营业收入,占对应年度公开披露营业收入的比例分别为5.48%、3.79%、2.20%、2.39%、1.64%。公司2017年至2021年各年年度报告未如实披露营业收入。
上述违法事实,有相关合同、银行流水、询问笔录、情况说明等证据证明。湖南监管局认为,绝味食品上述行为涉嫌违反2005年修订的《中华人民共和国证券法》(下称2005年《证券法》)第六十三条、《中华人民共和国证券法》(下称《证券法》)第七十八条第二款,构成2005年《证券法》第一百九十三条第二款、《证券法》第一百九十七条第二款所述违法行为。
对于相关责任人员,《事先告知书》明确:戴文军时任绝味食品董事长兼总经理,知悉公司实际管理加盟门店装修业务,未对加盟门店装修业务进行规范管理,未将其纳入到上市公司经营、核算体系,并在2017年至2021年年度报告上签字,是直接负责的主管人员。
彭才刚时任公司财务总监,安排财务部员工出借个人银行账户,未规范加盟门店装修业务的核算,并在2017年至2019年年度报告上签字,是其他直接责任人员。
彭刚毅时任公司董事会秘书,未规范公司信息披露行为,并在2017年至2020年年度报告上签字,是其他直接责任人员。
基于上述调查结果,湖南监管局决定对绝味食品股份有限公司责令改正,给予警告,并处以400万元罚款;对戴文军给予警告,并处以200万元罚款;对彭才刚给予警告,并处以150万元罚款;对彭刚毅给予警告,并处以100万元罚款。
值得注意的是,戴文军仍为公司董事长及实控人,而彭才刚、彭刚毅均已不在高管名单中。
9月19日,绝味食品报收15.25元/股,下跌0.97%,总市值92.42亿元。
