chaguwang.cn-查股网.中国
查股网.CN
捷昌驱动(603583)内幕信息消息披露
个股最新内幕信息查询:
返回查股网主页
收藏查股网(Ctrl+D键)
捷昌驱动分时资金
捷昌驱动日线资金
大盘分时DDX数据
大盘历史DDX(日线图)
基本面选股系统
主力资金流向统计
Level-2指标龙虎榜
DDX综合选股(V1)
DDX综合选股(V2)
DDX选股决策(实时)
板块资金流向(实时)
热点板块概念股票
捷昌驱动研究报告
捷昌驱动价值分析
捷昌驱动概念题材
捷昌驱动内幕消息
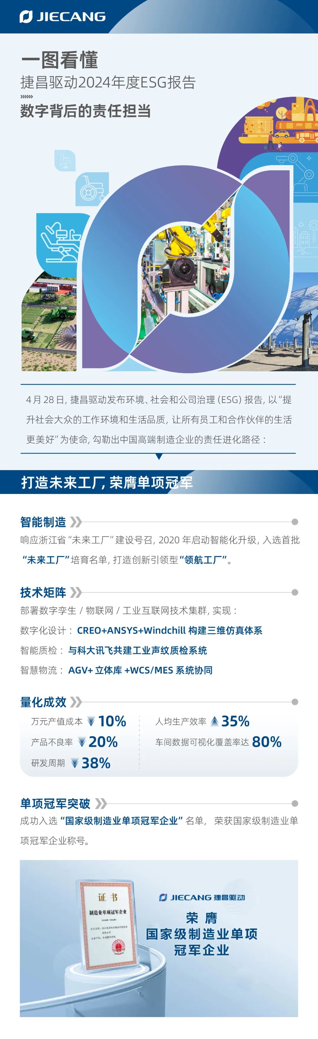
一图读懂捷昌驱动2024年ESG报告
http://www.chaguwang.cn
2025-05-09
捷昌驱动内幕信息
来源 :捷昌驱动
2025-05-09
4月28日,我们发布了捷昌驱动2024年ESG报告。一起来看过去一年中捷昌在环境、社会及管治方面的努力与成果
查股网为非盈利性网站 本页为转载如有版权问题请联系
767871486@qq.com
或
QQ:767871486
Copyright 2007-2025
www.chaguwang.cn
查股网