来源 :挖贝网2022-07-14
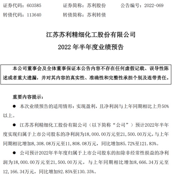
挖贝网7月14日,苏利股份(603585)近日发布2022年半年度业绩预告,预计2022年半年度实现归属于上市公司股东的净利润为18,000.00万元至21,500.00万元,上年同期9,691.92万元,同比增加85.72%至121.83%。

公告显示,业绩预告期间为2022年1月1日至2022年6月30日,预计归属于上市公司股东的扣除非经常性损益的净利润为18,000.00万元至21,500.00万元,与上年同期相比增加8,666.34万元至12,166.34万元,同比增加92.85%至130.35%。
2022年上半年,业绩较同期增长的主要原因为:部分主要产品如十溴二苯乙烷、嘧菌酯原药等销售价格提升;部分主要产品如嘧菌酯原药、百菌清原药等销量增长。