来源 :首席财务官2025-05-22
因自身资金安排需要,其在辞职前,近1年2次减持股份,累计套现约1432万。?
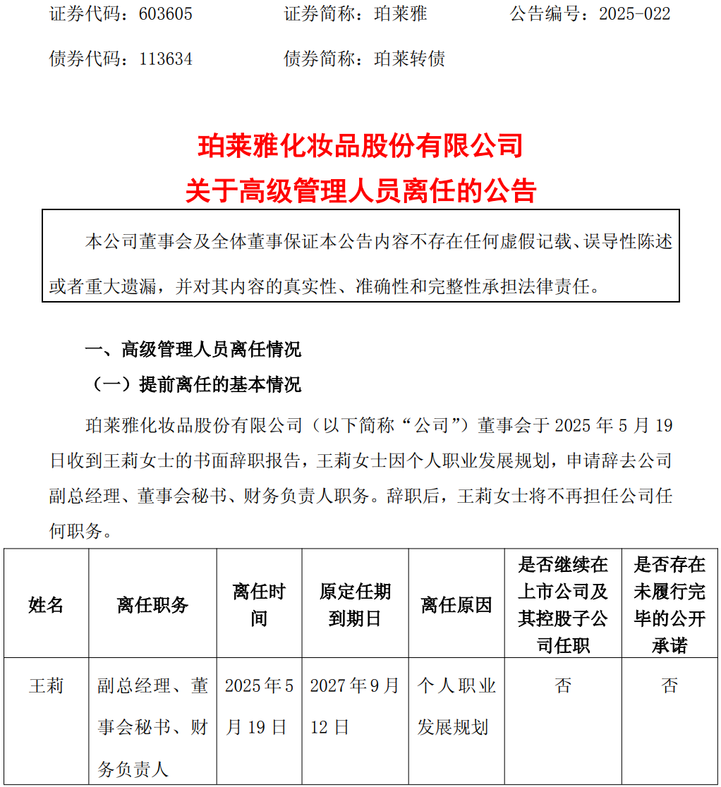
昨日,国货美妆巨头珀莱雅突发公告,公司副总经理、董事会秘书、财务负责人王莉因个人职业发展规划,申请辞去公司所有职务。
公告提及,在公司董事会秘书空缺期间,暂由董事长侯军呈代行董事会秘书职责;在公司财务负责人空缺期间,暂由总经理侯亚孟代行财务负责人职责。
公司将按照相关规定,尽快完成新任董事会秘书、财务负责人的选聘工作,并及时履行信息披露义务。
资料显示,王莉,高级会计师,美国CMA注册管理会计师,FIPA(澳大利亚资深公共会计师)、FFA(英国资深注册财务会计师)。

负责集团财务管理、证券管理、公共关系、投资者关系、法务等相关职能模块工作。从业二十余年,一直从事财务管理等相关工作。
在她的带领下,珀莱雅的财务团队一直保持着高效和专业的运作,为公司的快速发展提供了有力的财务支持。
加入珀莱雅之前,曾任职于广州鹰泰数码动力科技有限公司、美国CELLSTAR(蜂星电讯)、上海锐力体育有限公司、南京边城体育股份有限公司、维格娜丝时装股份有限公司、卓尚服饰(杭州)有限公司以及南京日托光伏科技股份有限公司财务总监。
2018年9月,王莉加入珀莱雅,担任财务负责人;2021年9月,其又被聘任为公司副总经理、董事会秘书,负责公司的财务管理和信息披露等工作;2023年4月至今,任浙江华正新材料股份有限公司独立董事。


据珀莱雅2024年年报披露,王莉从公司获得的税前报酬总额为293.30万元。
在辞职前,珀莱雅曾公告披露王莉减持,原因是:“自身资金安排需要”。其近1年2次减持公司股份,通过集中竞价交易的方式,两次减持累计套现约1432万元。
值得关注的是,2024年度珀莱雅终于突破了百亿营收大关,成为首个营收突破百亿的国货美妆企业。
财报显示,公司总营收达到107.78亿元,同比增长21.04%。其中,核心品牌珀莱雅贡献了85.81亿元收入,同比增长19.55%。归母净利润达到15.52亿元,同比增长30.00%。
对于珀莱雅而言,管理层的迭代与战略升级,高管团队的任何变动都可能对公司的战略布局和市场表现产生影响。