来源 :中国经济网2021-07-09
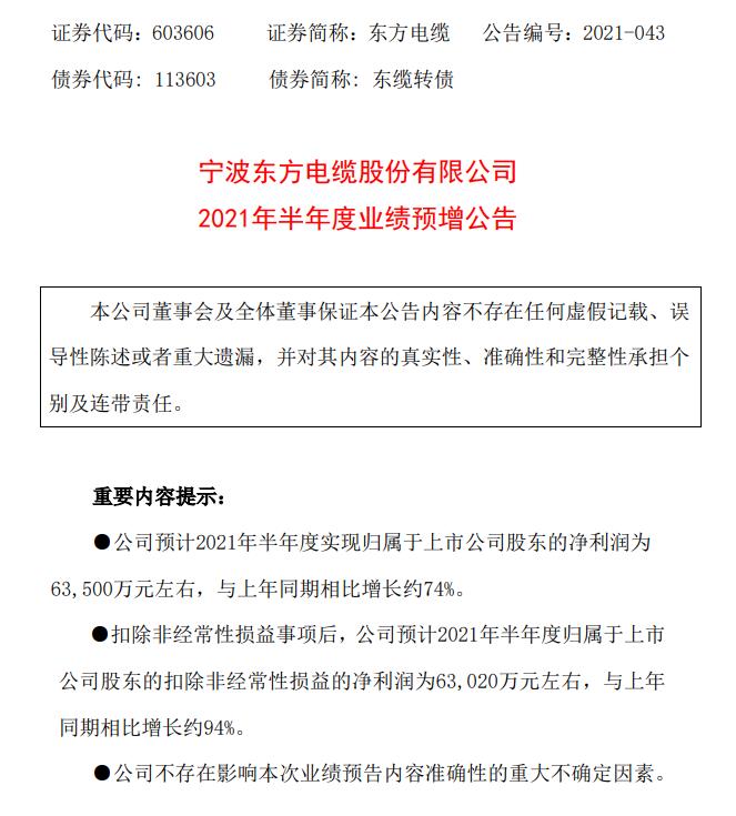
7月9日讯昨晚,东方电缆(603606.SH)发布2021年半年度业绩预增公告。公司预计2021年半年度实现归属于上市公司股东的净利润为6.35亿元左右,与上年同期相比增长约74%。扣除非经常性损益事项后,公司预计2021年半年度归属于上市公司股东的扣除非经常性损益的净利润为6.30亿元左右,与上年同期相比增长约94%。

关于业绩预增的主要原因,东方电缆表示,2021年上半年,公司紧抓“双碳”目标下海上风电领域高景气发展时机及海上风电抢装对海底电缆需求大幅增长的契机,充分发挥公司一直以来在科技创新、质量管理、核心技术突破等方面的竞争优势,积极打造一体化系统集成总承包商,巩固公司在该行业的领先地位。报告期内,公司各项工作有序推进,三大业务板块(海缆系统、陆缆系统和工程服务)均快速增长,主营业务收入超过上年同期60%以上。