来源 :挖贝网2023-01-29
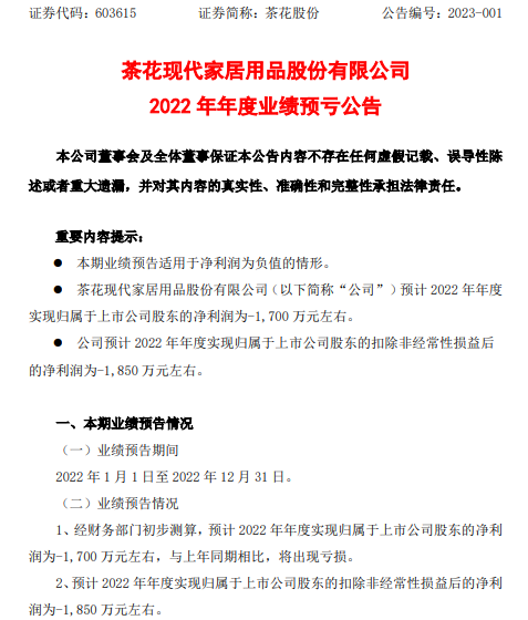
1月29日,茶花股份(603615)发布2022年年度业绩预告:预计2022年年度实现归属于上市公司股东的净利润为-1,700万元左右,与上年同期-2,045.55万元相比,同比亏损减少。

公告显示,业绩预告期间为2022年1月1日至2022年12月31日,预计2022年年度实现归属于上市公司股东的扣除非经常性损益后的净利润为-1,850万元左右。
报告期内,全国多地疫情反复,疫情防控措施升级,对消费市场造成较大冲击。受此影响,公司营业收入出现一定幅度下滑。
本期业绩预亏是基于外部环境以及公司发展阶段中所经历的阶段性业绩波动,公司核心竞争力和持续经营能力未发生重大不利变化。
挖贝网资料显示,茶花股份专注于以日用塑料制品为主的家居用品的研发、生产和销售。