股价翻倍后,茶花股份实际控制人便开始了打折“大甩卖”。
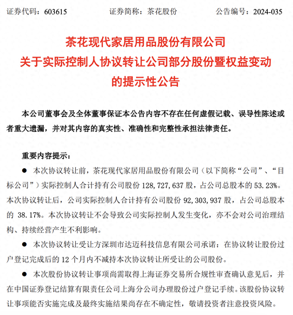
11月20日,知名日用家居企业茶花股份突然发布了一份减持公告。根据该公告内容显示,公司实际控制人陈氏家族(陈冠宇、陈葵生、陈福生、林世福)拟通过协议转让方式向达迈科技合计转让3600万股,占到公司总股本的15.06%,合计套现6.77亿元,减持价格为当日收盘价的8折左右。
资料显示,陈冠宇、陈葵生、陈明生、林世福、陈福生等五人为公司的实际控制人。本次转让之前,陈氏家族合计持有茶花股份1.287亿股,占公司总股本53.23%。
本次协议转让之后,陈氏家族持股比例下降至38.17%,不涉及实际控制人变更问题。
那么,为什么茶花股份的实际控制人要选择在这个时间节点进行减持?此次协议减持之后是否还会减持?
根据统计显示,7月下旬至今,茶花股份最高涨幅超过了150%,市值最高超过了60亿元。反观其业绩,表现就比较差了。
根据其披露的三季度财报显示,2024年前三季度,茶花股份实现营收4.15亿元,同比下降15.34%;净亏损1500万元,同比盈转亏,暴降556.11%。具体到第三季度,其实现营收1.51亿元,同比下降8.19%;净亏损210.09万元,同比暴降106.00%。
拉长时间轴来看,2021年至2023年,其分别实现营收7.99亿元、6.76亿元以及6.57亿元,三年营收呈现连续下滑的状态。利润方面,2021年亏损2045.55万元,2022年亏损1860.09万元,仅2023年实现小幅盈利469.45万元。
由此可见,如果按照盈利能力,茶花股份实则难以支撑目前的市值。
从业绩的角度,茶花股份的颓势实际从2018年就已经开始显现。相关资料显示,2017年茶花股份才登陆资本市场,由此茶花股份从一个默默无闻的塑料加工厂变身为一家知名的塑料制品企业,陈氏家族也成为当地炙手可热的资本人物,主要成员个个身家过亿。
茶花股份上市之后,原本是借助资本市场的力量壮大产业的发展,谁曾想上市后,该公司的业绩就开始变脸。此后其表现一年比一年差,2021年公司开始由盈转亏。
当然,陈氏家族对于公司的现状了如指掌,因此在分红问题上茶花股份从不含糊,在2017到2023年这7年间,其归母净利润合计为2.37亿元,公司累计派发现金分红却高达3.27亿元。由于陈氏家族在公司持股比例长期超过60%,因此他们是分红的最大的受益者,分走了大部分收益。
2023年,在“上市三年不减持”的承诺到期后,陈氏家族就开始有了转让公司股份的念头,并且开始实施。
2023年8月15日,公司实际控制人之一陈冠宇与黄剑锋签署了《股份转让协议》,陈冠宇拟通过协议转让方式将其所持有的公司股份1209.1万股以9.38元/股的价格转让给黄剑锋。后于2023年10月21日宣告终止。
此次转让未果之后,同年11月18日,茶花股份陈氏家族又抛出了一份更大的股权转让计划,其拟协议转让不超过5347.75万股公司股份,占总股本的22.11%。受让方为安徽景曦、深圳含金量、广州巨鼎和深圳红荔湾。
根据后续公告,其中2603.8万股顺利转让并过户登记,占公司总股本的比例为10.76%,合计套现3.53亿元。至2024年10月23日,仍有近一半协议转让的股份未办理过户登记手续,该股权转让协议宣告终止。
而此次转让,已经是公司实际控制人第三次大比例的减持了。
侃见财经认为,对于这类上市之后业绩就变脸,并且在业绩变脸之后大手笔减持的企业一定要予以规范,也要完善对投资者的赔偿机制。此外,还要警惕这类企业实际控制人的协议转让行为,避免将问题都留给市场。