chaguwang.cn-查股网.中国
查股网.CN
安图生物(603658)内幕信息消息披露
 
个股最新内幕信息查询:    
 

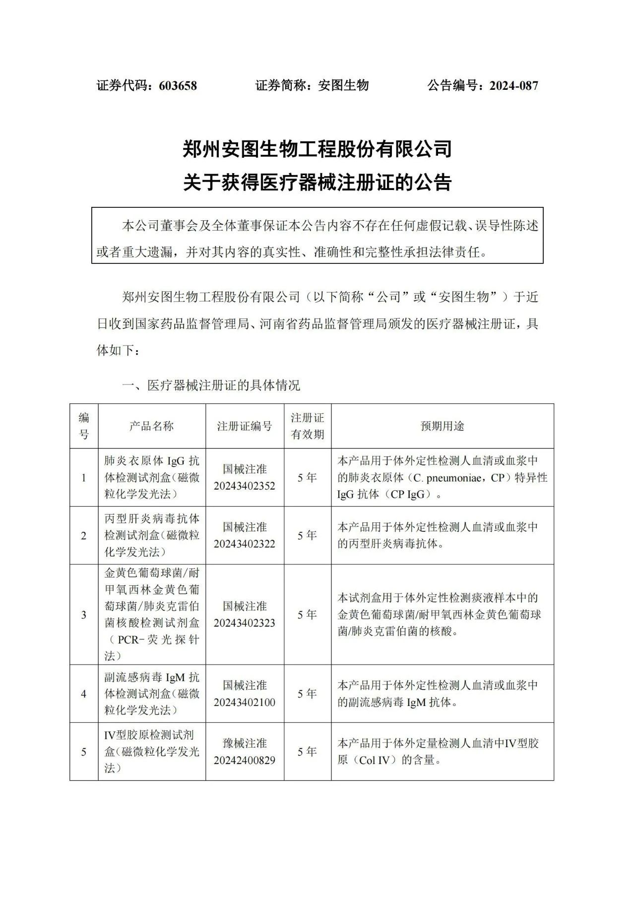
安图生物4项磁微粒化学发光、1项核酸检测产品获医疗器械注册证

http://www.chaguwang.cn  2024-11-25  安图生物内幕信息

来源 :安图生物2024-11-25

  近期,安图生物获国家药品监督管理局、河南省药品监督管理局颁发的肺炎衣原体IgG抗体检测试剂盒(磁微粒化学发光法)、副流感病毒IgM抗体检测试剂盒(磁微粒化学发光法)、丙型肝炎病毒抗体检测试剂盒(磁微粒化学发光法)、Ⅳ型胶原检测试剂盒(磁微粒化学发光法)、金黄色葡萄球菌/耐甲氧西林金黄色葡萄球菌/肺炎克雷伯菌核酸检测试剂盒(PCR-荧光探针法)共5项医疗器械注册证。新产品注册证的取得,进一步丰富公司产品线,不断满足市场需求。

  

  用心做更出色

查股网为非盈利性网站 本页为转载如有版权问题请联系 767871486@qq.comQQ:767871486
Copyright 2007-2024
www.chaguwang.cn 查股网