
1月12日,有友食品股份有限公司(以下简称“有友食品”)发出《关于使用自有资金购买理财产品到期赎回并继续购买理财产品的公告》(以下简称“《公告》”)。
《公告》显示,有友食品赎回投资理财的5000万元,并且收到收益28.27万元,此外,公司又进一步支出1亿元购买理财产品。截至该公告日,公司最近十二个月使用自有资金委托理财的累积金额高达15.5亿元。
在投资理财上频频出手的有友食品,在研发创新上却并不给力,2022年仅支出300多万元用于研发。此外,在产品结构单一、增长乏力的情况下,有友食品布局预制菜却并无多大成效。种种困境下,有友食品的管理层又将如何应对?
1
食品起家,热衷理财
中国泡菜,源远流长,这也给现代商业带来启发,有友食品就是受益者之一。
三千多年前,《诗经·小雅·信南山》中有“中田有庐,疆场有瓜,是剥是菹,献之皇祖”的诗句。庐和瓜是蔬菜,“剥”和“菹”是腌渍加工的意思。
在普通川渝人家,大多有两个坛子,一个坛子腌制豆瓣酱,另外一个坛子腌制的就是泡菜。
有友食品的创始人鹿有忠就是通过泡菜受到启发,让商业版图不断扩大。鹿有忠出生于1955年,1987年,鹿有忠创办有友大酒店,在经营酒楼的过程中,鹿有忠发现推出的一系列泡椒风味菜品备受欢迎。1997年,有友食品正式成立。2019年5月8日,有友食品在上海证券交易所主板上市。
目前,有友食品的产品主要包括凤爪系列、预制菜系列、水产皮系列、卤制品系列、皮晶系列、素食系列。


图/有友食品官网
不过,自上市以来,有友食品就一直醉心于购买理财产品。
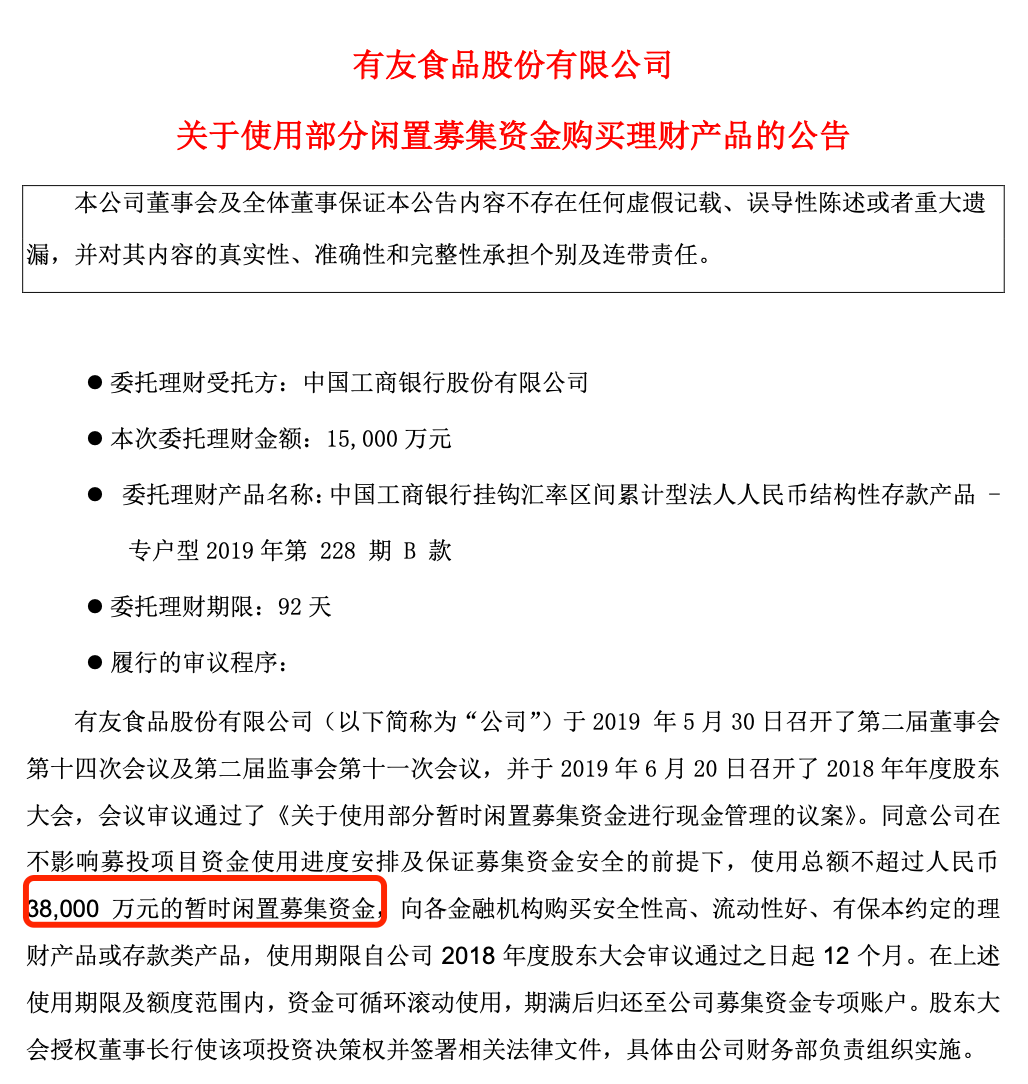
公开资料显示,2019年12月21日,也就是上市半年多后,有友食品发出公告,公司预计使用总额不超过3.8亿元的暂时闲置募集资金,向各个金融机构购买理财产品。


图/有友食品公告(2019年12月21日发布)
刚刚上市就将募集到的资金用于购买理财产品,这不禁让人怀疑有友食品上市的目的究竟是为了公司壮大发展,还是另有所图。
投资理财蕴含着一定的风险,有友食品为此就交了不少“学费”。2023年7月26日,有友食品发出公告,公司花费8000万元购买的“工银瑞信添颐B基金485014”亏损547.43万元。


图/有友食品公告(2023年7月26日发布)
然而,这笔亏损并没有让有友食品放慢购买理财产品的步伐。
1月12日,有友食品发出《公告》,公司已赎回向国泰君安购买的5000万元理财产品,并收到理财收益28.27万元。不仅如此,有友食品又再次购买了两笔5000万元的理财产品。


图/有友食品公告(1月12日发布)
截至1月12日,有友食品最近十二个月使用自有资金委托理财的累积金额高达15.5亿元,尚未赎回的理财金额高达8.5亿元,累计理财收益1000.63万元。
可见,有友食品将大笔资金都用在了投资理财上,那么,有友食品主业又做得如何?
2
业绩滞涨,依赖单一产品泡椒凤爪
提起“有友牌”泡椒凤爪,相信不少爱吃零食的消费者都十分熟悉。
有友食品就是靠泡椒类食品发家,不过,从业绩数据来看,疫情期间出现的“宅家经济”并没有让有友食品业绩爆发。
公开资料显示,2020年-2023年前三季度,有友食品的营业收入分别为10.93亿元、12.20亿元、10.24亿元、7.59亿元,同比增长率分别为8.40%、11.62%、-16.01%、2.79%。2022年,有友食品的营业收入明显下滑,进入2023年虽所有改观,但前三季度仅微增2.79%。
同期,公司归母净利润分别为2.26亿元、2.20亿元、1.54亿元、1.06亿元,同比增长率分别为26.12%、-2.65%、-30.13%、1.96%,有友食品2021年和2022年归母净利润连续两年下滑,2022年更是下降了超过三成。


图/ Wind(单位:亿元)
受业绩影响,有友食品的员工规模也有所下降。公开资料显示,2020年-2022年,公司在职员工总人数分别为1486人、1502人、1189人。2022年,有友食品的员工数量大幅下降超过20%。
此外,2022年有友食品母公司在职员工数量仅剩41人,较2021年减少了100人。

