chaguwang.cn-查股网.中国
查股网.CN
良品铺子(603719)内幕信息消息披露
 
个股最新内幕信息查询:    
 

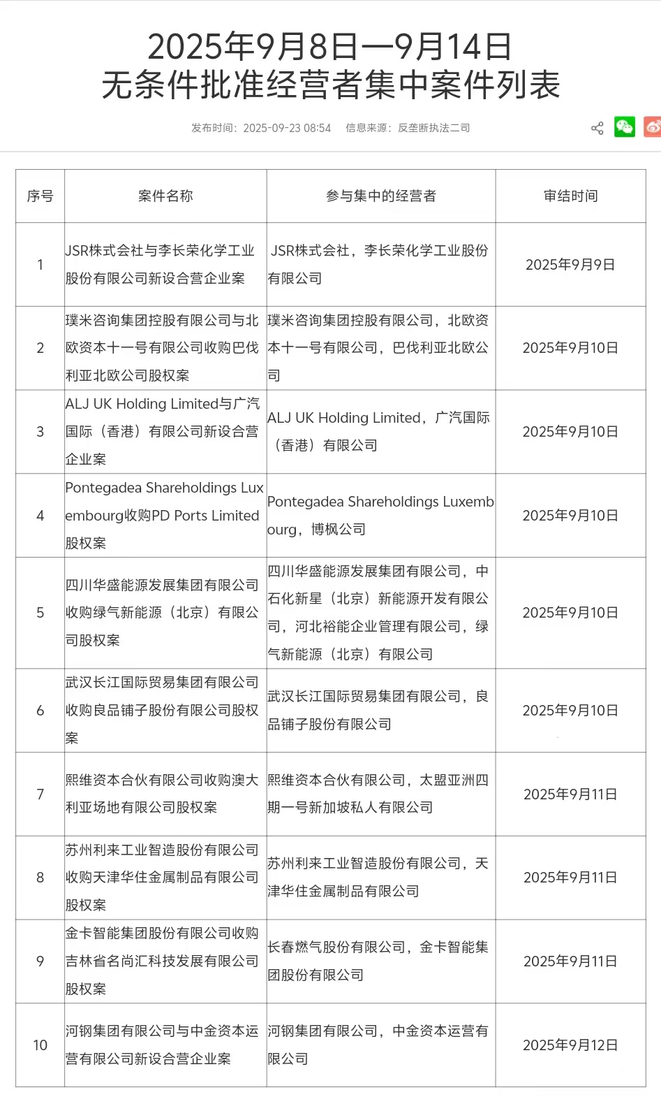
市场监管总局公布,武汉长江国际贸易集团收购良品铺子股权获批

http://www.chaguwang.cn  2025-09-23  良品铺子内幕信息

来源 :中证网2025-09-23

  市场监管总局网站消息,9月23日,市场监管总局发布2025年9月8日—9月14日无条件批准经营者集中案件列表,其中包括武汉长江国际贸易集团有限公司收购良品铺子股份有限公司股权案等。

  

查股网为非盈利性网站 本页为转载如有版权问题请联系 767871486@qq.comQQ:767871486
Copyright 2007-2025
www.chaguwang.cn 查股网