来源 :网易财经2025-11-03
没能成功搬来救兵,良品铺子难改业绩下滑趋势。
前三季度净利暴跌730%
10月29日,良品铺子发布了2025年三季度报。今年前三季度,公司营收同比下跌了24.45%至41.40亿元,净利润同比下跌了730.83%至-1.22亿元。在最新的第三季度,其营收同比下跌了17.72%至13.11亿元,净亏损为2876.71万元,而上一年同期净亏损为1060.90万元。

针对利润总额下滑,良品铺子称,主要是公司淘汰低效门店,店数下降使得销售规模同比收窄,同时线上渠道流量费上升,利息收入、理财收益以及政府补助减少所致。
分经营业态来看,在第三季度,良品铺子来自电商的销售额同比下跌14.02%至5.61元;加盟业务销售额同比下跌了25.58%至3.77亿元;直营零售业务销售额同比下跌了19.83%至3.74亿元,团购业务销售额同比下跌了3.58%至1.52亿元。
2025年第三季度,良品铺子新开门店65家,闭店283家,期末门店共2227家。而根据半年报,今年上半年,良品铺子合计关闭门店430家,新开门店171家。
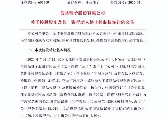
“卖身”武汉国资计划告吹
10月16日晚间,良品铺子发布相关公告,明确表示与武汉国资旗下公司的股权交易终止。公告披露,交易失败的直接原因是标的股权存在冻结情形,无法完成过户。

此次交易始于7月17日,原计划由控股股东宁波汉意及一致行动人良品投资,向武汉国资旗下长江国贸转让21%股份。其中宁波汉意转让18.01%、良品投资转让2.99%,交易完成后武汉国资将成为控股股东。但公告明确指出,标的股权被司法冻结,无法完成过户,成为交易终止的直接原因。
这一冻结源于此前的股权交易遗留问题。据追溯,2025年5月,宁波汉意为化解债务与广州轻工磋商股权转让并签署协议,约定后者完成尽调后受让股份。但宁波汉意未签署正式协议,转而与武汉国资达成交易,致广州轻工起诉并申请财产保全,7976.4万股股份被冻结,占总股本19.89%。
此次武汉国资拟收购的正是这部分15%的股权,交易对价约10亿元。公告显示,各方虽全力推进解冻流程,但截至约定的交易终止日,冻结仍未解除,最终只能终止交易。良品铺子在公告中坦言,此次终止对公司短期经营无重大影响,但战略布局节奏将受波及。
资本持续撤离
与武汉国资的交易告吹,让良品铺子的资本重组之路再遇阻,而公司早已深陷投资撤离的泥潭。
公开数据显示,2024年以来,头部机构股东开启“逃离模式”,资本信心持续受挫。
今年6月6日,其第二大股东达永有限公司通过集中竞价减持401万股,占公司总股本的1%,减持总金额4774万元。达永有限自2023年6月以来已实施15次减持操作,持股比例由最初的30.3%降至18.16%。
控股股东宁波汉意也曾于2024年7月因自身资金需求,通过集中竞价方式完成减持0.15%的股份,套现736万元,持股比例降至35.23%。
更引人注目的是,曾是良品铺子重要投资方的高瓴资本,在上市满一年后便迅速启动多轮减持计划。从2021年3月开始,高瓴系通过多轮减持,持股比例不断下降。根据良品铺子年报,2023年前十大股东名单中仅有香港高瓴持股3%,2024年高瓴系公司已从前十大股东名单中消失,这表明高瓴资本可能已完成实质性清仓。
资本退潮与实控人筹划离场的双重压力,让这家“高端零食第一股”的行业龙头陷入业绩危机。