chaguwang.cn-查股网.中国
查股网.CN
国晟科技(603778)内幕信息消息披露
 
个股最新内幕信息查询:    
 

单边暴涨的幸福来得太突然,国晟科技何以难感“小确幸”

http://www.chaguwang.cn  2025-12-13  国晟科技内幕信息

来源 :新浪财经2025-12-13

  居庙堂之高则忧其民,处江湖之远则忧其君。当所有光伏上市公司在为市值管理操碎了心,纷纷出台回购、增持计划提振股价之时,一路狂飙突进的 国晟科技 (603778)让散户心理乐开了花,却忙得董事会秘书脚打后脑勺。

  近期,所有A股光伏上市公司当中, 国晟科技 董事会秘书可能是最忙的一位董秘。不仅要回复上交所关于其斥资2.406亿元收购孚悦科技100%股权的问询函,还要着手撰写股票交易严重异常波动公告。

  对于这家10月份股价最低点3.33元的HJT黑马来说,股价暴涨的幸福来得有点儿太突然,令人措手不及。从最低点3.33元到今日盘中最高点14.23元, 国晟科技 仅用8周时间就涨了10.9元,自低点翻了4倍。

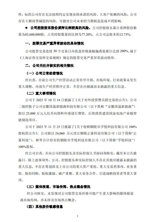
  通常一家公司股价连续3个交易涨跌幅偏离值超20%,属于异常波动范畴,按相关信披规定需要发布交易异常波动公告。这轮股价大涨, 国晟科技 可没少发公告解释。据不完全统计,10月份以来, 国晟科技 一共发了9次异常波动、风险提示公告。

  但每次公告过后,该公司股价还是像吃了 兴奋剂 一样的亢奋上涨,丝毫没有停下来的意思。鉴于此, 国晟科技 不得不使出大招,在最新的股票交易异常波动中指出公司股价存在五大风险,进一步提示广大投资者注意风险。

  这五大风险分别是市场交易风险,生产经营风险,对外投资事项的风险,收购股权事项的风险,公司控股股东股份质押风险。

  从公告的字里行间,跃然眼前的是 国晟科技 信披尽责的态度,对交易风险的警惕,这一次真的在信披方面颇有担当,不像之前在董事长吴君配合调查事件遮遮掩掩,因信披违规而被上交所通报。

  一般来说,股价暴涨是皆大欢喜的事儿,那么 国晟科技 这次为什么如此心急的提示风险,给市场降温呢?除常规的信披要求之外, 国晟科技 还有其他担忧的事情吗?

  从9次发布交易异常波动公告来看,这次 国晟科技 股价的疯涨,也远超了公司管理层的预期,让控股股东感到心慌慌。之所以如此说,原因有如下几个方面。

  一是基本面不支持股价暴涨。公司2025年前三季度归属于上市公司股东的净利润-15,104.74万元,归属于上市公司股东的扣除非经常性损益的净利润-15,171.09万元。业绩仍在亏损当中,年内扭亏的希望也不大。

  二是 国晟科技 向铁岭环球增资2.3亿元,拟斥资2.406亿元收购孚悦科技100%股权,建立光储一体化格局,现在八字还没有一撇。 国晟科技 回复上交所关于收购股权的问询函显示,即使收购孚悦科技成功,至少1-2年内无法进入投资成本回收阶段,对公司业绩的支撑有限。

  三是公司股价短期上涨幅度较大,高于同期行业及上证指数涨幅。2025年12月11日收盘价格较2025年10月31日收盘价格累计涨幅达206.62%。公司股价累计涨幅偏离基本面,存在市场情绪过热、非理性炒作风险,存在股价短期快速回落风险。

  第四,公司股票存在换手率较高的风险,2025年12月11日,公司股票换手率达到35.52%。另外,公司市净率为11.68,远高于公司所属电气机械和器材制造业最新市净率3.18的水平。

  综合多项指标, 国晟科技 股价存在非理性炒作风险,冲高回落只是一个时间问题。一旦股价大涨大落,这对投资者是一个风险,对 国晟科技 控股股东也是一个巨大的风险。这是因为 国晟科技 控股股东在高位质押了不少股票。

  国晟能源于6月24日进行了首次质押了5000万股,占其所持股份的46.17%,占公司总股本的7.61%。这次质押时,股票价格处于不到4元的相对低位。随后8月20日,国晟能源办理了解质押手续,无质押股票。

  因自身经营需要,国晟能源于11月11日又质押了1500万股,占其所持股份的13.85%,占公司总股本的2.28%。紧接着,11月12日,国晟能源又质押了4650万股,占其所持股份的42.94%,占公司总股本的7.08%。

  12月3日,国晟能源又质押2210万股,占其所持股份的20.41%,占公司总股本的3.37%。截至目前,国晟能源累计质押8360万股,占其所持股份的77.20%,占公司总股本的12.73%。

  国晟能源共持有 国晟科技 108,295,827股,占公司总股本的16.49%。经过11月、12月三次质押后,未质押股份数量为24,695,827股,占公司总股本的3.76%。这意味着国晟能源未来可质押或是补充质押的“弹药”不多了。

  令人担忧的是,相比6月份的首次质押,国晟能源质押时股价都处于高位。虽有着融资更多的优势,但也同样面临股价大起大落引发的强制平仓风险。

  没有永远只跌不涨的股票,也没有永远只涨不跌的股票。股价终须回归基本面支持,当前 国晟科技 的暴涨已脱离了基本面,甚至提前透支了未来的业绩增长预期,冲高回落的风险正在积聚。

  一旦快速回落,在高位质押了手中大部分股票的国晟能源,类似于高位买进的散户投资者,打光手中的大部分子弹,手中可质押补仓的股票数量有限,同样面临着不小的风险。反之,若国晟能源在3-4元质押了大部分股票,则无需有任何担忧。

查股网为非盈利性网站 本页为转载如有版权问题请联系 767871486@qq.comQQ:767871486
Copyright 2007-2025
www.chaguwang.cn 查股网