来源 :天天财经1162024-04-15
顾家家居股份有限公司(顾家家居,603816.SH)发布公告,披露了其大股东TB Home Limited(以下简称“TB Home”)部分股票解除质押及再质押的情况。

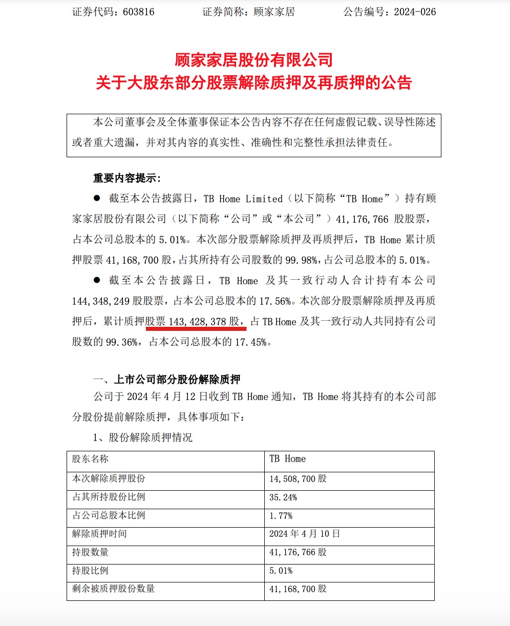
公告披露,顾家家居表示,TB Home目前持有顾家家居41,176,766股,占公司总股本的5.01%。此前,TB Home累计质押了其所持有的股份中的99.98%,即41,168,700股,同样占顾家家居总股本的5.01%。TB Home及其一致行动人共持有顾家家居144,348,249股,占总股本的17.56%,累计质押股份为143,428,378股,占总股本的17.45%。
公告提示到,TB Home解除了14,508,700股的质押,占其所持股份的35.24%,占顾家家居总股本的1.77%。解除质押的时间发生在2024年4月10日。解除质押后,TB Home的持股数量和比例未发生变化,仍为41,176,766股和5.01%。剩余被质押的股份数量仍为41,168,700股,占其所持股份的99.98%,占顾家家居总股本的5.01%。
同时,TB Home又进行了新的股份质押。本次质押的股份数量为14,508,700股,占其所持股份的35.24%,占顾家家居总股本的1.77%。质押起始日为2024年4月11日,质押到期日为办理解除质押登记之日。质权人为浙江大稻健康科技有限公司。据悉,本次质押融资的资金用途为偿还债务。
顾家家居的另一股东顾家集团有限公司及其一致行动人TB Home,在本次解质押及再质押前的累计质押数量为102,259,678股(顾家集团)和41,168,700股(TB Home),解质押及再质押后的累计质押数量保持不变。目前,两者的已质押股份情况为无,未质押股份中限售股和冻结股份数量均为0股。