来源 :中华网2022-02-07
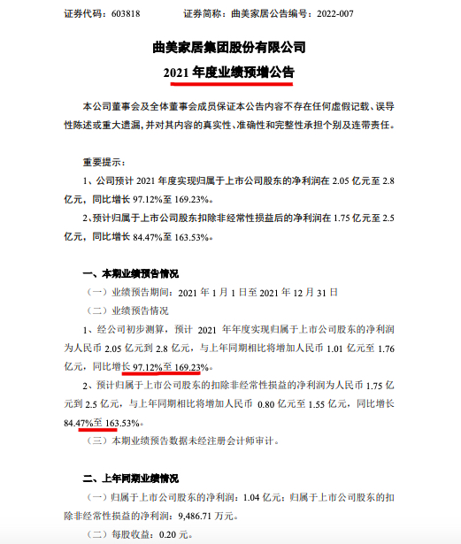
曲美家居集团股份有限公司(简称:曲美家居,603818.SH)发布2021年度业绩预增告称,经公司初步测算,预计2021年年度实现归属于上市公司股东的净利润为人民币2.05亿元到2.8亿元,与上年同期相比将增加人民币1.01亿元至1.76亿元,同比增长97.12%至169.23%;预计归属于上市公司股东的扣除非经常性损益的净利润为人民币1.75亿元到2.5亿元,与上年同期相比将增加人民币0.80亿元至1.55亿元,同比增长84.47%至163.53%。

对于业绩预增原因,公告中曲美家居称,业绩预增的主要原因:首先为海外业绩取得增长,(1)Stressless品牌舒适椅及电动椅、功能沙发、软体餐椅产品的快速增长;(2)IMG品牌KA客户订单的快速增长;(3)Stressless及IMG品牌在中国市场的快速增长。其次是国内业绩取得增长,2021年,曲美家居品牌业务改革初见成效,新产品和新的店面形象顺利铺向市场,加盟业务收入止跌回升;直营业务和创新业务加速增长,为下一年的快速发展打下了良好的基础。(1)加盟业务改革成效显著,2021年重点解决“店漂亮,货对路”的问题,加盟收入止跌企稳;(2)直营业务通过多种方式有效提升经营能力;“私域流量”建设贡献了较多的客流增量,“智慧门店”系统顺利上线运行,门店管理水平显著提高,营业收入同比2020年增长超过40%,且均来自于同店销售的增长;(3)创新业务快速发展,工程业务、家装公司渠道、引流平台业务实现,为2022年的进一步发展打下良好的基础。