来源 :环球网房产家居2022-03-30
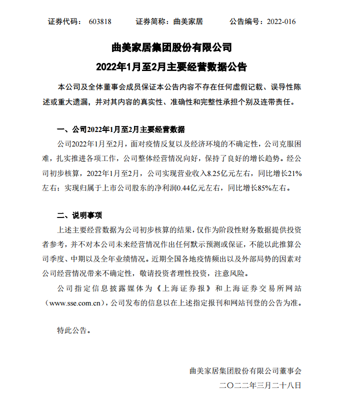
3月28日,曲美家居(603818.SH)发布2022年1-2月经营数据公告。公告显示,2022年前两个月,该公司实现营业收入约8.25亿元,同比增长约21%;实现归属于上市公司股东的净利润约0.44亿元,同比增长约85%。

据曲美家居此前公布的2021年业绩预告显示,该公司预计2021年实现归母净利润2.05亿元—2.8亿元,同比增长97.12%—169.23%。曲美家居表示,业绩增长主要系三个原因,一是Stressless品牌舒适椅及电动椅、功能沙发、软体餐椅产品的快速增长;二是IMG品牌KA客户订单的快速增长;三是Stressless及IMG品牌在中国市场的快速增长。