来源 :鲁网2024-10-21
日前,食品添加剂“脱氢乙酸及其钠盐”(脱氢乙酸钠)即将迎来大范围禁用的消息引发消费者热议。记者看到,作为全国知名的跨区域烘焙品牌,桃李面包于日前积极响应,发布公告全面取消脱氢乙酸钠。

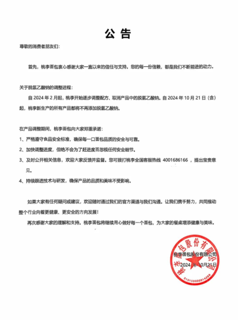
10月20日,桃李面包官方微信公众号发布公告称,自2024年2月起,桃李面包已开始逐步调整配方,取消产品中的脱氢乙酸钠,从2024年10月21日(含)起,所有新生产的桃李面包产品将不再添加脱氢乙酸钠。
同时表示,在产品调整期间,桃李面包将严格遵守食品安全标准,确保每一口面包的品质安全与可靠,同时,加快调整进度并公开相关信息,接受外界监督。
脱氢乙酸钠,是联合国粮农组织(FAO)和世界卫生组织(WHO)认可的一种食品防霉、防腐添加剂,从添加剂种类具体来说,属于低毒高效的广谱性防腐剂。
今年3月,《食品安全国家标准食品添加剂使用标准》(GB 2760-2024)正式发布。根据目前新国标,记者看到,面包、糕点等7类产品将禁用脱氢乙酸钠,且新版标准将于2025年2月8日开始实施。

脱氢乙酸钠禁令会对行业产生哪些影响?业内人士表示,对于预先包装的面包,添加脱氢乙酸钠后就可以出售。
“不添加脱氢乙酸钠会导致厂家的物流成本、工厂建设成本或寻找工厂的成本都会增加。”该业内人士称。
具体到桃李面包,记者看到,其产品保质期一般不超过10天,主要采用以“中央工厂+批发”、“以销定产”的模式生产产品,以此应对面包保质期短、消费者对产品新鲜程度敏感的问题,同时降低库存成本。
产能方面,截至2023年底,其在全国已经有22个生产基地投入使用,还有5个基地处于建设之中。“实际上,在禁令出台前,我们就持续不断进行技术创新与研发,积极调整优化配方,确保面包的品质与美味不会受到影响。”桃李面包回应记者时表示。