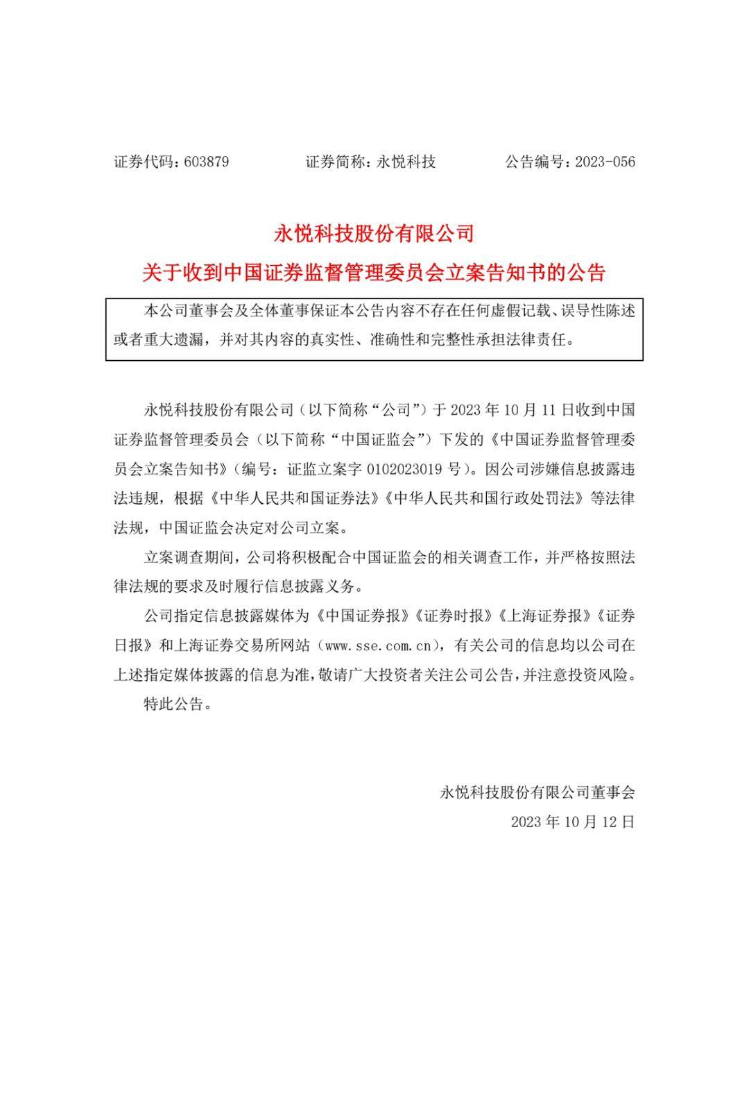
来源 :扬子晚报网2023-12-21

3亿元无人机订单一波三折,最终“告吹”,永悦科技(603879)今年9月领江苏证监局的警示函,10月又被证监会立案,两次风波引发股价接连跌停。江苏传兴律师事务所合伙人丁律师提醒,受损股民可以抓紧争取索赔。
事情要追溯到今年8月。今年8月28日开盘前,永悦科技公告称:全资子公司盐城永悦智能装备有限公司与平舆县畅达交通投资发展有限公司(以下简称平舆畅达交通)签订《销售合同》,平舆畅达交通向永悦科技采购5000台无人机,合同金额高达3亿元,交货时间为2024年3月前。永悦科技是一家主业为不饱和聚酯树脂和无人机的公司。
这则签订重大合同的公告,让永悦科技一时成为资本市场关注的焦点。有媒体对该3亿合同提出质疑,认为平舆县没有如此大量的无人机需求,并称采访了合同对手方的领导,对手方领导称上述仅是“意向合同”,此报道引发关注。
9月4日永悦科技股价跌停。9月5日,永悦科技针对媒体报道发布澄清公告称:合同中约定了合同生效、交付、结算、违约等条款,该合同真实有效,非“意向合同”,公司严格按照信息披露要求及时进行了公告。

公告截图
但是短短半个月后,9月18日,永悦科技便再次突发公告称,上述3亿合同解除,同时披露了与上述《销售合同》同时签订的一份《补充协议》,该补充协议中约定了多条合同生效条款:驻马店市政府发文须有明确指示将驻马店全市农业未来8年统防统治专项资金统一委托给平舆畅达交通开展统防统治工作;永悦科技要收到平舆畅达交通支付的6000万货款......
与合同解除公告一并披露的还有一份监管警示函。经查,江苏证监局发现永悦科技存在信息披露不完整的情况:8月27日,盐城永悦与平舆畅达签署《销售合同》,约定向其销售5000台无人机,合同总金额为3亿元。同日,双方签订《补充协议》,另行约定了上述《销售合同》的生效条件。上述《补充协议》,公司既未在8月28日披露《关于签订重大合同的公告》的同时予以披露,也未在9月5日披露《关于媒体报道的澄清公告》时予以披露。按照相关规定,江苏证监局决定对永悦科技、陈翔采取出具警示函的监督管理措施,并记入证券期货市场诚信档案。受该补充协议、警示函的影响,永悦科技9月18日早上开盘跌停。
10月12日,永悦科技公告称,公司于10月11日收到证监会下发的《中国证券监督管理委员会立案告知书》。因公司涉嫌信息披露违法违规,证监会决定对公司立案。公司表示,立案调查期间,将积极配合中国证监会的相关调查工作,并严格按照法律法规的要求及时履行信息披露义务。受立案消息影响,永悦科技股价再次跌停。至于信批违法违规的原因,公告中并未提及。
永悦科技为何要隐瞒如此重要的补充协议?类似这样的事件让股民不禁感慨,上市公司是否还值得信任?股民因此遭受了两次股价跌停,所受损失是否能够获赔?为此扬子晚报/紫牛新闻记者采访了从事多年股票索赔的江苏传兴律师事务所合伙人丁律师。
丁律师表示,上市公司信息披露应当遵循:真实、准确、完整的原则,简明清晰、通俗易懂。永悦科技隐瞒了附有多条生效条款的《补充协议》,属于“没有完整披露”,构成“信息披露违法”,所以证监局对其下达警示函。她认为,证监会立案可能不止这一则补充协议没有披露的问题,因为一个违法行为一般不会有两次处分或处罚,所以投资者需要持续密切关注后续调查结果。
丁律师提醒,凡是在2023年8月28日至2023年9月17日期间买入、在2023年10月11日前买入永悦科技的股民,可以争取索赔。该起索赔诉讼将由南京市中级人民法院管辖,法院将会对最终的可索赔股票作出认定。投资者如对自己是否可以争取赔偿有疑问,可联系丁律师13072529702免费咨询。