“今年体检,两个宝宝生长发育情况都很不错。”了解到这一消息,北京大学第一医院妇科生殖中心的杨医生以及北京金域质谱团队的成员,都由衷地感到开心。
4年前,多年月经不调、深受不孕困扰的晓燕(化名)辗转求医,在北京大学第一医院妇科生殖中心和北京金域的帮助下,经质谱法血浆类固醇激素代谢通路检测,被确诊患上了先天性肾上腺皮质增生症(CAH)罕见亚型:17α-羟化酶缺乏症。
在医生的积极治疗下,1年后,她便成功分娩一对双胞胎,圆了自己的“母亲梦”。
月经不调
竟是患上罕见遗传病
自青春期起,晓燕便饱受月经不调的困扰,尽管婚后积极备孕多年,却始终未能如愿迎来新生命。令人费解的是,她并没有常见的内分泌紊乱症状,血压、血钾均在正常范围,肾上腺磁共振成像无异常,也没有头痛、多毛、痤疮等表现,唯一异常的就是卵巢间歇性出现自发性囊肿。
杨医生为她进行与月经不调和不孕相关的性激素等全面检查,发现她在卵泡期的血浆孕酮水平明显高于常人。
血浆孕酮增高会影响月经周期和受精卵着床,这会不会是晓燕不孕的原因?
“虽然肾上腺和卵巢都能分泌孕酮,但是月经期的孕酮主要是来源于肾上腺,造成月经期孕酮水平高的最主要原因为先天性肾上腺皮质增生,如21羟化酶缺乏、17α-羟化酶缺乏症等,由于升高的孕酮会干扰排卵以及胚胎种植窗,如果不进行干预,很难自然受孕。”杨医生解释道。
为查明病因,杨医生为晓燕进行家系的全外基因检测,以排查各种遗传疾病的可能。结果显示,17α-羟化酶缺陷基因。她患上了非典型先天性肾上腺皮质增生症(CAH)。
CAH是因肾上腺皮质激素合成酶缺乏的一种常染色体隐性遗传病,根据酶缺陷类型,CAH可分为多种亚型,其中21-羟化酶缺乏最为常见,占90%以上,此外还包括11β-羟化酶缺乏、17α-羟化酶缺乏症、3β-羟类固醇脱氢酶缺乏等。还有部分CAH由多种酶、多种基因或其相关基因共同路异常导致。
33种激素代谢通路全覆盖
金域质谱技术破解不孕困局
尽管是一种罕见病,但诊断CAH其实并不困难,只要进行血浆类固醇激素代谢通路检测,基本都能确诊。然而,由于成本高、技术复杂等因素,目前只有极个别医疗机构可开展该检测。此前,金域医学开发出质谱法血浆类固醇激素完整代谢通路检测,包括经典路径、新路径、后门通路共33种激素的检测,是目前国内类固醇激素检测通路和激素数量最多的专业实验室,可全面评估下丘脑-垂体-肾上腺轴/性腺轴功能,明确不同的缺陷类型。
于是,杨医生将晓燕样本送至北京金域进行质谱法血浆类固醇激素代谢通路检测。

北京金域质谱实验室
“质谱法血浆类固醇激素代谢通路检测是诊断先天性肾上腺皮质增生症的‘金标准’之一。国外主流内分泌学术期刊早在2012年就已推荐采用质谱法测定女性雄激素水平,以确保获得更可信的测定结果。”北京金域实验诊断部总监陈宝荣表示,质谱法具有更高的特异性和灵敏度,可分离多种结构相近的激素,保证检测结果的准确性,检测级别从ng到pg级,进一步满足精准检测需求。
根据金域医学检测结果,晓燕的17α-羟化酶存在缺陷,结合基因检测结果,诊断为17α-羟化酶缺乏症。按照这一结果,杨医生为晓燕制定了有针对性的治疗方案。

经治疗后,晓燕很快通过试管婴儿方式受孕,并成功产下健康的宝宝。目前,两个孩子生长发育良好。
“引起月经不调、不孕的病因,不仅仅是常见的子宫肌瘤、多囊卵巢综合征、子宫内膜异位症等妇科疾病,还有可能是肾上腺疾病等。”陈宝荣提醒,当月经异常伴随向心性肥胖、多毛、高血压等症状,尤其需要通过质谱法类固醇激素检测等来诊断和鉴别诊断,避免漏诊误诊。
针对女性重点关注的妇科内分泌问题,金域医学推出金域质谱——妇泌系列,可提供不同类固醇激素组合方案,结合智慧报告解读,助力月经不调、多囊卵巢综合征、不孕症、反复死胎流产等疑难内分泌疾病的精准诊断。

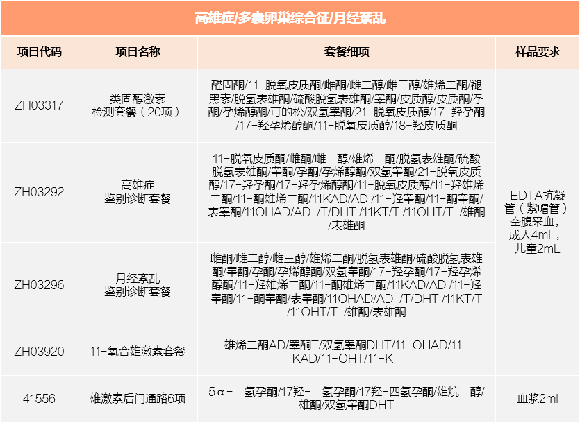
金域医学高雄症/多囊卵巢综合征/月经紊乱相关激素检测项目
金域医学是我国最早将质谱技术用于临床检验的医学实验室之一,可开展以血浆类固醇激素完整代谢通路为代表的100余项激素(ng/ml、pg/ml水平)检测服务,在临床内分泌疾病检验领域,尤其是与下丘脑-垂体-肾上腺轴、下丘脑-垂体-性腺轴相关疾病,如高雄症、不孕、闭经等妇科内分泌疾病、继发性高血压等检验领域具有独特的技术优势。公司获得多项国家科技发明专利,多项研究成果发表于化学类顶刊,如《Analatical Chemistry》《J CHROMATOGR A》(中科院JCR分区Q1)等。
金域医学坚持以质量为核心,在历年国际临床化学学会和我国卫健委临检中心的质控活动中均取得优异的成绩,各质谱法检验项目的研发均严格遵循相关国际标准,各项检验结果均已实现SI单位的溯源与标准化。自2018年起,金域医学应邀参与15项国家/行业标准的制修订工作,作为骨干单位参加国家重大专项项目课题研究,研制血浆醛固酮二级国家标准物质等,并受邀参加卫健委临检中心、中国计量研究院等研制的标准物质联合定值工作,为内分泌疾病精准诊疗注入源源不断的动能。