chaguwang.cn-查股网.中国
查股网.CN
大理药业(603963)内幕信息消息披露
 
个股最新内幕信息查询:    
 

大理药业预计2023年净亏损1800万元到2200万元

http://www.chaguwang.cn  2024-02-02  大理药业内幕信息

来源 :乐居财经2024-02-02

  

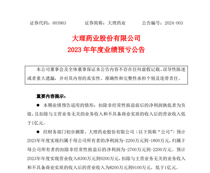
  1月31日,大理药业发布2023年年度业绩预亏公告。

  公司预计2023年归属于母公司所有者的净利润为-2200万元到-1800万元,扣除非经常性损益后的净利润为-2700万元到-2200万元。同时,预计年度实现营业收入8300万元到9200万元,扣除与主营业务无关的业务收入和不具备商业实质的收入后的营业收入为8200万元到9100万元,低于1亿元。

有问题请联系 767871486@qq.com 商务合作广告联系 QQ:767871486
www.chaguwang.cn 查股网