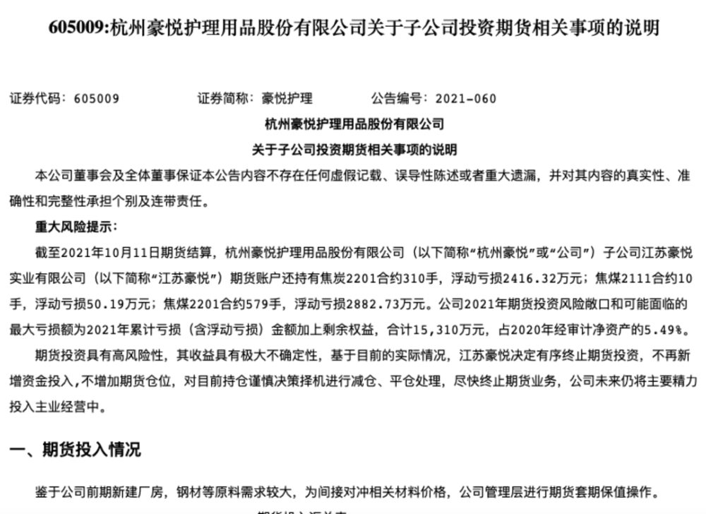
10月12日晚间,A股上市公司豪悦护理发布《关于子公司投资期货相关事项的说明》,称“截至2021年10月11日期货结算,子公司江苏豪悦实业有限公司投入期货账户累计资金15310万元,期货账户累计亏损(含浮动亏损)6934.15万元”。

根据公告信息,江苏豪悦在今年1月累计期货投入300万元,这笔投入在1月至5月持续保持盈利状态;6月公司再次追加500万元投入,当月累计盈利103.63万元。随后,公司接连加大投资力度,但在7月至10月遭遇大幅亏损。
10月13日,豪悦护理盘中一度跌停,截止收盘,暴跌8.35%,收盘价49.86元每股。

纸尿裤厂商投资焦煤期货
一纸公告让市场大跌眼镜,一家护理用品公司怎么炒起了期货,还在煤炭大涨时,做空焦煤、焦炭期货,最终导致巨额亏损。
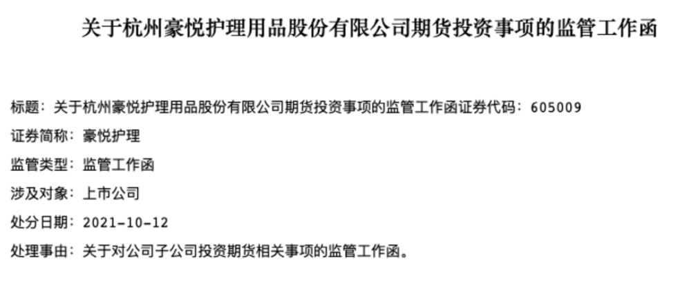
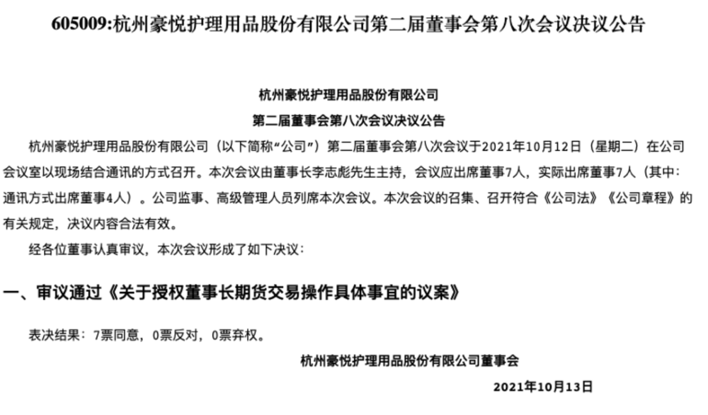
事件发生后,豪悦护理就收到了上交所下发的监管工作函。12日晚间,豪悦护理迅速召开了董事会,审议通过《关于授权董事长期货交易操作具体事宜的议案》,即董事长将亲自操刀期货。


豪悦护理解释称,鉴于公司前期新建厂房,钢材等原料需求较大,为间接对冲相关材料价格,公司管理层进行期货套期保值操作。
但是期货投资具有高风险性,其收益具有极大不确定性,子公司江苏豪悦决定有序终止期货投资,不再新增资金投入,不增加期货仓位,对目前持仓谨慎决策择机进行减仓、平仓处理,尽快终止期货业务,公司未来仍将主要精力投入主业经营中。
据公告披露,截止10月11日,子公司江苏豪悦期货账户还持有焦炭2201合约310手,浮动亏损2416.32万元;焦煤2111合约10手,浮动亏损50.19万元;焦煤2201合约579手,浮动亏损2882.73万元;期货账户累计亏损(含浮动亏损)6934.15万元。
公司2021年度开展期货投资累计投15310万元,占公司2020年经审计净资产比例为5.49%;产生累计亏损(含浮动亏损)6934.15万元,占公司2020年经审计净利润比例为11.52%。
上市公司炒期货并不在个例
值得一提的是,A股中还有类似豪悦护理的“期货玩家”。制动摩擦材料生产商10月12日晚间公告称,公司已将前期建仓的热卷2110合约全部平仓,本次平仓亏损2051.12万元。截至目前,该公司期货平仓累计亏损1.08亿元。
经过这次亏损,金麒麟也表示要“金盆洗手”。公司称将终止期货投资交易,终止开展期货投资及相关计划,公司未来将主要精力投入主业经营中
无独有偶,金龙鱼发布了2021年半年度报告,上半年营收1032.3亿元,同比增长18.69%;但净利润29.7亿元,同比下降1.24%,利润下滑主要原因是原料成本上升。
其中引人关注的是金龙鱼在上半年对存货套期保值的过程中,期货合约共产生亏损11.51亿元,占到了同期净利润的38.75%。
除此之外,还有A股期货大神秦安股份在期货市场的传奇经历。2020年4月中旬伊始,秦安股份大举进行高频度、高风险、高难度的期货交易。2020年9月14日,秦安股份在相关说明中宣称,公司始终专注主业经营,主要投资的是跟生产经营相关、常年跟踪其价格变化趋势的铝、铜、热轧卷板等。
令人称奇的是,截至2020年9月11日,不到5个月时间内,其共进行了21笔期货平仓,平均每月多达4笔以上;而且,竟是连战连捷,无一亏损,全部赚钱。
期间的累计收益,已高达7.69亿元,是秦安股份2019年年度净利1.18亿元的近7倍,大致相当于其上市以来累计净利润的3倍。
但是接下来,秦安股份也很快就尝到了连续亏损的滋味。9月12日-28日,短短12个交易日内,秦安股份连续4次平仓都遭遇了亏损,累计亏损共计4.72亿元,吞噬了前期5个来月收益的61%。
同时2021年1月1日-2021年9月14日,秦安股份期货投资平仓累计亏损1751.26万元;8月31日-2021年9月14日,期货投资新增平仓亏损5983.64万元,新增浮动收益1595.46万元;已平仓亏损及浮动亏损,预计合计影响2021年损益-4950.31万元。
至此,没能见好就收、急流勇退的“期货大神”,跌落神坛。虽说以上几家公司也在期货市场以失败告终,但是其投资标的都在公司在主营业务范围内,且长期跟踪相关标的价格才进入市场,而豪悦护理的期货投资却是与主业毫无关系,也不没有长期跟踪投资标的的行为。
期货市场是中性的套期保值与投机不尽相同
上市公司是我国实体经济的“领头雁”“排头兵”。近年来,越来越多的上市公司借助期货、期权等衍生工具积极应对原材料价格和产品价格波动的风险挑战。
尤其是当下,市场竞争激烈,而国际大宗商品价格又如过山车一般,市场不确定性风险骤增,就企业参与期货市场的问题,封面新闻记者采访了记者采访了华福期货十佳讲师,其表示,期市是一个中性的工具市场,利用期货工具对冲原材料及产品价格风险,让风险管理与企业生产经营更紧密结合,对实体经济而言势在必行。
这也是越来越多的上市公司进入期市的内在动力。从全球看,世界500强企业中,约有94%的企业积极运用期货衍生品市场管理风险。对比一看,我国上市公司利用期货市场管理风险的增长空间还非常大。
但是需要注意的是,进入期货市场是为了套期保值,而不是为了单向投机,很多上市公司都把期货套期保值市场做成了单向投机市场。
该分析师说到:“客观地讲,公司如果仅仅是在自己正常生产经营范围之内做套保,综合来看,亏、赢都属于正常现象,无可厚非。但如果是投机,期货投资的高杠杆、高风险属性,很容易导致非专业人士或机构出现重大亏损,甚至丢失全部本金,如若发生穿仓,还将极大地威胁到上市公司的运营与财务稳定。何况对于目前这种难于把握且难于赚钱的策略,公司需要多方面加以考虑。实际上,期货市场作用在于辅助实体经济,作为上市公司安心做好主业才是上策。”