来源 :无锡新洁能股份有限公司2023-10-13
引言
在变频器辅助电源或光伏逆变器中,辅助电源的主要作用是将DC高压降压后,为驱动IC、主控MCU、通讯模块芯片等供电。以380V系统的变频器为例,因辅助电源取电是380V整流后的高压输入,而整流滤波后的电压一般在550V左右,变频器辅助电源一般是反激设计,一般需要功率器件留有1.5-2.5倍的余量,以2.5倍最高耐压余量计算就是需要耐压1375V,故需要应用到1500V耐压的MOS管。光伏逆变器辅助电源中,由于母线电压和功率不同,一般会选用单管反激或双管反激拓扑,无论那种拓扑都离不开核心的功率器件,即1500V~1700V 功率MOS。

典型的辅助电源单管反激拓扑

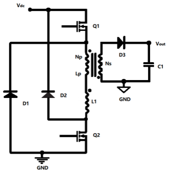
双管反激辅助电源的拓扑
新品介绍
新洁能推出了1500V和1700V 系列功率VDMOS,以1700V、3A左右产品为例,关键参数与主流国外竞品实测对比如下:

可以看到NCE3N170T较国外竞品具有更小的导通电阻和更小的栅极电荷,因此代表器件整体开关和导通损耗的FOM(导通电阻X栅极电荷)较竞品低10%左右。
除了优异的性能表现外,新洁能推出的1500V和1700V 功率VDMOS还具有如下特点:
1)耐压余量大:保证器件在低温至-40℃时,仍能100%保证耐压大于额定电压的要求;为器件工作在户外或极寒工况下,提供最大保障;
2)器件结温高:允许的瞬态最大工作结温175℃,为系统瞬态过载提供更大的安全余量;
3)可靠性强:产品不仅可以通过常规的可靠性考核项目,还可以满足最大结温下的100%偏压HTRB\HTGB考核和更严苛的HV-H3TRB考核,保障器件在高温、高湿等恶劣工况下的稳定工作。
1500V和1700V 系列功率VDMOS目前3A产品已量产,其余电流规格产品正在陆续推出,请留意公司网站更新。
About us
无锡新洁能股份有限公司(股票代码:605111)成立于2013年1月,专注于功率半导体芯片和器件的研发、设计及销售,是国内功率器件技术引领者。
公司基于全球半导体功率器件先进理论技术开发先进产品,为国内中高端IGBT、MOSFET、集成功率器件等领域的领军企业。公司与国际一流代工厂常年紧密合作,为客户持续稳定供应高性能、高质量、高可靠性的“硅基、化合物”功率器件、集成电路及模块产品。
公司产品优质且系列齐全,广泛应用于新能源汽车及充电桩、光伏储能、算力服务器和数据中心、工业自动化、消费电子、5G通讯、机器人等领域。

联系我们
Contact
无锡总部
地址:无锡市新吴区电腾路6号
电话:0510-8561 8058
邮箱:sales@ncepower.com
网站:www.ncepower.com
深圳分公司
地址:深圳市宝安区宝田一路50号臣田研发大楼17楼
电话:0755-2370 5221
邮箱:sales-sz@ncepower.com
宁波分公司
地址:宁波市鄞州区FSV金融硅谷8幢1007室
电话:0574-8831 5892
邮箱:sales-nb@ncepower.com