chaguwang.cn-查股网.中国
查股网.CN
利柏特(605167)内幕信息消息披露
 
个股最新内幕信息查询:    
 

提前卡位“全球领先的涂料公司”?利柏特拿下艾仕得1.7亿元大单

http://www.chaguwang.cn  2026-03-24  利柏特内幕信息

来源 :涂料经2026-03-24

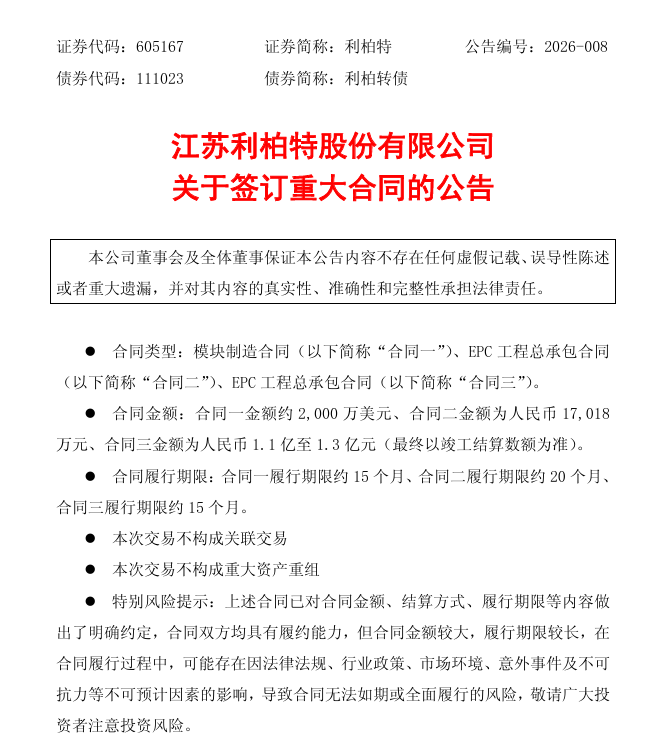
  3月23日晚间,江苏利柏特股份有限公司(605167.SH,以下简称“利柏特”)发布公告,宣布近日连续签署三份重大合同,总金额折合人民币逾4.6亿元,彰显其在高端工业工程领域的持续拓展能力。

  根据公告,利柏特与挪威企业NOV PROCESS & FLOW TECHNOLOGIES AS签订了《Sakarya 3 MEG EPC PKG-91模块制造合同》,金额约2000万美元,履行期约15个月。

  同时,利伯特全资子公司上海利柏特工程技术有限公司分别与艾仕得涂料(吉林)有限公司、林德气体(嘉兴)有限公司签署EPC总承包合同,金额分别为1.7018亿元和1.1亿至1.3亿元(最终以竣工结算为准),工期分别为20个月和15个月。公司表示,若顺利执行,上述项目将为未来一至两年的业绩提供有力支撑。

  资料显示,利柏特长期专注于工业模块的设计与制造,已构建起覆盖“设计—采购—模块化—施工”(EPFC)的全产业链一体化服务能力。其核心产品包括工艺模块、管廊模块及管道预制件,广泛应用于化工、油气、矿业、水处理乃至核电工程等多个高壁垒领域。

  凭借将大型复杂装置高效模块化的能力,公司不仅能缩短现场施工周期,还能显著提升项目的安全性与经济性,满足客户高度定制化的工程需求。据利伯特2025年第三季度报告,公司前报告期内实现营收约5.43亿元,归属于上市公司股东的净利润约5639.1万元。

江苏利柏特股份有限公司2022年半年度业绩说明会

  在此次三份合同中,艾仕得树脂项目尤为引人关注。作为拥有150多年历史的全球涂料巨头,艾仕得业务遍及130多个国家和地区,在工业涂料及树脂原材料领域稳居行业前列。2025年,公司实现营收56亿美元,同比增长5.2%,其中亚太市场增长强劲,成为其全球战略重心。

  更值得关注的是,艾仕得已与全球行业龙头阿克苏诺贝尔达成合并计划,双方将组建年销售额超170亿美元的一家“全球领先涂料公司”,预计2026年底或2027年初完成整合。

  通过承接艾仕得高标准项目,利柏特未来进入合并后新实体的合格供应商名录将更具可能性,而这种由头部客户背书带来的辐射红利,将加速公司在高端工业涂料工程领域的市场渗透。

有问题请联系 767871486@qq.com 商务合作广告联系 QQ:767871486
Copyright 2007-2026
www.chaguwang.cn 查股网