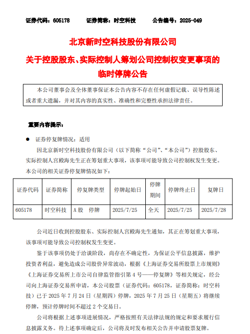
7月24日晚间,上市照明企业时空科技(605178.SH)发布公告称,公司控股股东、实际控制人宫殿海正在筹划重大事项,可能导致公司控制权发生变更。受此影响,时空科技股票自7月24日起停牌,并预计于7月28日开市后继续停牌不超过3个交易日,以待相关事项进一步明确。

次日,公司再次发布继续停牌公告,其表示目前相关各方正在积极推进本次事项的各项工作,公司预计无法在 2025 年 7月 28 日(星期一)开市起复牌,根据相关规定,经公司向上海证券交易所申请,公司股票将于 2025 年 7 月 28 日(星期一)开市起继续停牌,预计继续停牌时间不超过 3 个交易日。
需要指出的是,时空科技股价在停牌前已出现异动,七个交易日内持续上涨,在7月17日、7月23日两个交易日更是收获涨停,七日累计涨幅42.11%。截至最新停牌日(7月23日),时空科技的收盘价为27.64元/股,创近一年半新高。

连续4年亏损
资料显示,时空科技成立于2004年,由自然人宫殿海、韩丽卿、祝昊共同出资成立。公司于2020年8月在上交所上市。
宫殿海曾任中国轻工业北京设计院工程师,中电科投资开发有限公司项目经理,北京新时空照明技术有限公司执行董事、总经理。现任公司董事长、总经理,中国照明学会常务理事,北京新耀明投资咨询有限公司监事。
早期,时空科技以城市景观照明工程系统集成为主营业务,为政府及公共设施提供夜间照明解决方案。近年来,公司积极向智慧城市领域拓展,通过收购捷安泊等企业布局智慧停车、智慧路灯等业务,形成“夜间经济+智慧城市”双轨战略。
值得一提的是,近年来,时空科技的业绩并不理想,从2021年开始,公司已经连续4年亏损,归母净利润分别为-0.18亿元、-2.09亿元、-2.07亿元、-2.62亿元。同期营业收入分别为7.46亿元、3.30亿元、2.03亿元、3.41亿元,呈波动下滑趋势。
事实上,早在2019年,公司经营颓势显现。2018年,公司营业收入和归母净利润达到了顶峰,分别为11.59亿元、2.29亿元,同比增长率高达30.72%、71.16%。但到了2019年,公司营业收入和归母净利润开始下滑,前者同比下降9.98%至10.44亿元,后者同比下降10.47%至2.05亿元。之后,2020年,公司营收和净利再次双双下滑,2021年开始亏损。
在年报中,时空科技也表示,自2019 年以来,受宏观经济波动和行业需求规模缩减等因素影响,公司所在景观照明行业竞争日趋激烈,企业利润空间被压缩,生产经营困难增多,账款拖欠问题突出。因此,为改善企业经营状况,公司开始业务转型,践行“夜间经济”和“智慧城市”双轨战略。然而,从近几年业绩来看,转型效果并不理想。
近日,公司披露了2025年半年度业绩预告,预计今年上半年归母净利润为-7500万元到-6100万元,与上年同期相比,仍为亏损,预计扣非净利润为-7300万元到-6000万元,业绩持续恶化。

对于亏损原因,时空科技表示一是行业景气度未发生较大变化,项目开发及签约周期延长导致收入转化较缓,行业竞争激烈导致签约项目毛利下滑;二是受宏观环境及行业特性影响,公司已施项目回款不及预期,按照会计政策计提资产及信用减值损失影响利润;三是公司固定运营成本支出压降空间有限。

实控人部分股份质押,
其他部分股东“花样”减持
6月30日晚,时空科技公告称,公司控股股东宫殿海向北京中关村科技融资担保有限公司合计质押99万股,占公司总股本的1%。截至6月30日,宫殿海已累计质押股份866.59万股,占其持股总数的23.32%。另外,股东杨耀华已累计质押股份120.0万股,占其持股总数的22.63%。


7月13日晚间,时空科技公告称,因自身资金需求,公司股东周蕾计划于8月5日至11月4日通过集中竞价及大宗交易方式减持其持有的公司股份合计不超过297.75万股,减持比例不超过公司总股本的3%。
此外,早在2024年,7月24日,公司公告表示,公司持股5%以上股东杨耀华与周蕾已通过协议方式办理解除婚姻关系手续,导致公司股东权益发生变动。杨耀华拟将其持有的公司4.8%股份分割至周蕾名下。
另外,2024年6月,杨耀华在二级市场分两次卖出时空科技合计近百万股,共套现约1200万元。2024年10月至12月,杨耀华再次减持了184.63万股,套现3276.68万元。
在2024年多次减持和离婚财产分割后,杨耀华持股由13%减少至5.34%,目前仍为时空科技第二大股东。