来源 :电鳗快报2025-09-16
暴涨近300%,11个交易日连续涨停——天普股份的K线图犹如一架失控的云霄飞车,将"妖股"特质展现得淋漓尽致。
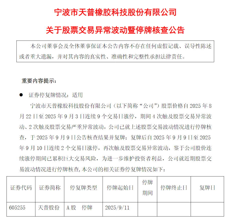
9月10日,天普股份发布公告称,公司股票价格自8月22日至9月3日连续9个交易日涨停,期间4次触及股票交易异常波动、2次触及股票交易严重异常波动,公司已就上述股票交易波动情况进行停牌核查,于2025年9月9日公告核查结果并复牌。
复牌后9月9日和9月10日,天普股份连续2个交易日涨停,再次触及股票交易异常波动,鉴于公司股价连续涨停期间已累积巨大交易风险,为进一步维护投资者利益,公司就近期股票交易波动情况进行停牌核查。

公开资料显示,天普股份主要从事汽车用高分子材料流体管路系统和密封系统零件及总成的研发、生产及销售,为汽车整车厂商及其一级供应商提供橡胶软管及总成产品。通过不断发展,公司已逐步成长为汽车用高分子流体管路行业的专业供应商之一。公司与诸多优质的客户保持了长期稳定的良好合作关系,主要客户为日产全球、日本马自达、福特、久保田、江铃、吉利、丰田、英瑞杰、邦迪等。目前公司在上海、浙江宁海设有三大生产基地。
据其最新财报显示,今年上半年,天普股份实现营业收入约1.51亿元,同比下降3.44%;归母净利润1129.80万元,同比下降16.08%;扣非归母净利润1049.52万元,同比下降14.70%。

2025 年9 月13日,天普股份发布关于召开控制权转让事项投资者说明会的公告,为了维护广大投资者利益,根据上海证券交易所的相关规定,公司将于2025 年09月16 日 16:00-17:00 以网络文字互动方式召开投资者说明会,就此次控制权转让相关情况与投资者进行沟通与交流,在法律规定允许的范围内就投资者普遍关注的问题进行问答。
参加人员包括宁波市天普橡胶科技股份有限公司董事长兼总经理尤建义、董事兼财务总监沈伟益、独立董事蒋巍、董事会秘书吴萍燕;股权受让方中昊芯英(杭州)科技有限公司董事长兼总经理杨龚轶凡;收购人财务顾问中信建投证券股份有限公司夏秀相。
