近日,“甜牛奶第一股”李子园被35名股东集体减持,减持的主要原因是“个人资金需求”。
今年前三季度,李子园营收、归母净利润双降。营收方面,李子园主要产品甜牛奶及主要销售渠道经销渠道营收出现了下滑;净利润方面,李子园在半年报中提到,公司投入广告费用较多,销售费用、管理费用增加明显导致归母净利润下滑。
“李子园的产品整体来说虽然创新不足,但基本盘是能够维持的。业绩下滑主要是因为今年市场上产品之间的竞争非常激烈,龙头企业、大品牌的产品做降价促销,对中小企业的影响很大。李子园接下来应该深扎市场,做好基本盘业务,保证业绩不会大幅下滑。”乳业分析师宋亮12月4日告诉红星资本局。
35名股东集体减持
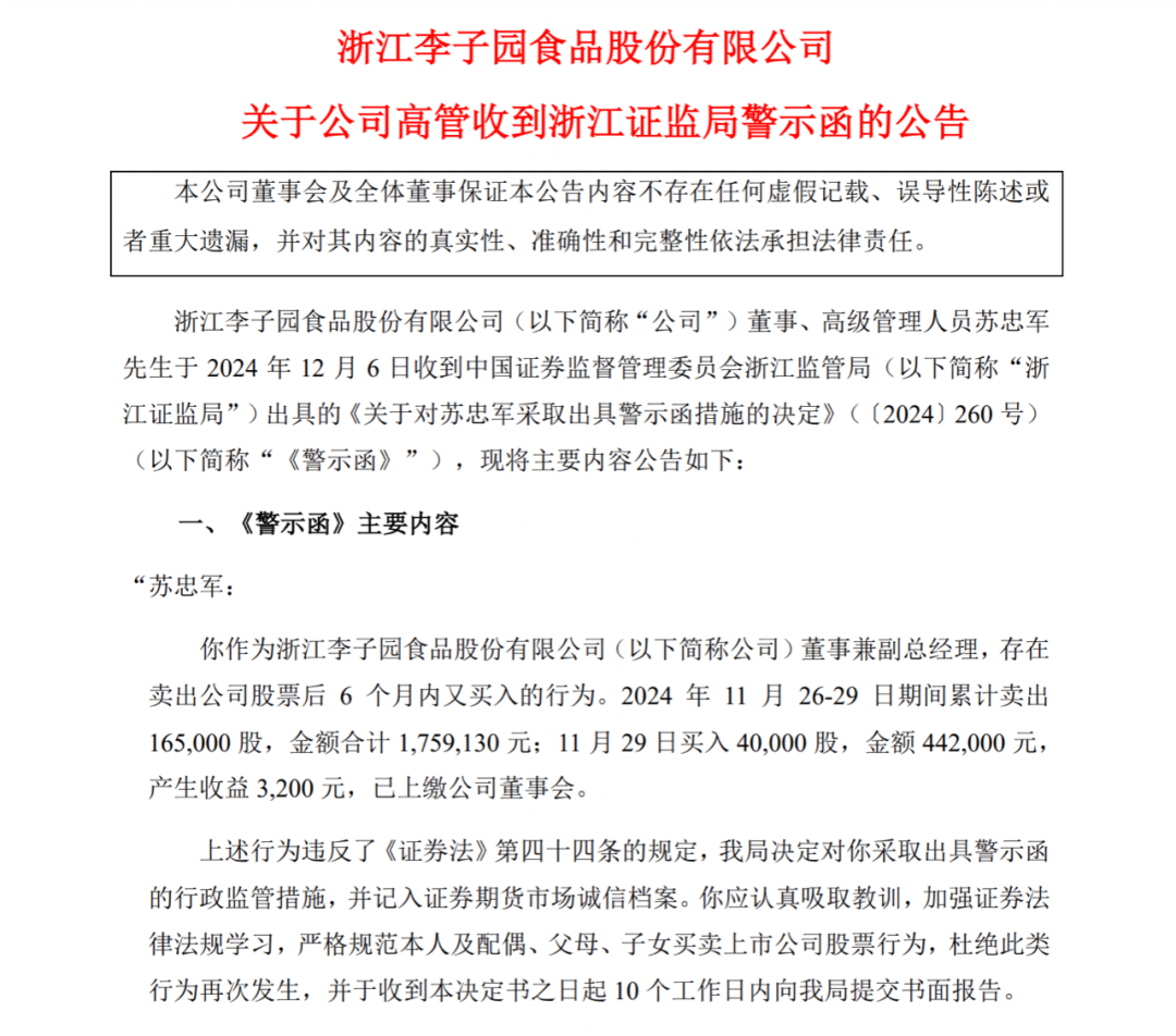
日前,李子园发布了一则“关于公司高管收到浙江证监局警示函”的公告。公告显示,李子园的董事兼副总经理苏忠军在2024年11月26日-11月29日期间,通过四次交易累计卖出公司股票16.5万股,金额合计175.913万元;11月29日,苏忠军又买入4万股,成交金额达44.2万元。
上述行为构成短线交易,违反了《证券法》相关规定,浙江证监局对苏忠军采取出具警示函的行政监管措施,并记入证券期货市场诚信档案。此外,短线交易产生的3200元收益,苏忠军已上缴公司董事会。

此前,李子园发布公告称,股东朱卫君、徐樟能等35名股东计划集中竞价减持股份,35名股东持有公司股份301.86万股,占公司总股本的0.7653%。
据了解,这些股东的股份来源于,李子园原股东衢州市誉诚瑞股权投资合伙企业(有限合伙)(以下简称“誉诚瑞投资”)解散清算后,将名下持有的公司股份根据出资比例通过证券非交易过户的方式登记至各合伙人名下。
红星资本局注意到,2024年5月10日,李子园被誉诚瑞投资告知,誉诚瑞投资持有的李子园股份已通过证券非交易过户的方式登记至誉诚瑞投资的股东名下。从这些股东持有股份到减持,半年过去,李子园市值从49.50亿元跌至46.11亿元,下滑了6.85%。
李子园于2021年2月8日上市,上市后,李子园的收盘总市值曾在2021年6月超147亿元。如今李子园的市值相比当时李子园市值已蒸发近七成。
今年,多名高管减持李子园股份引发市场关注,包括公司董事兼总经理朱文秀、董事兼副总经理苏忠军、副总经理方建华、财务总监孙旭芬等人。李子园的董事长、实际控制人李国平则完成了增持。
对此,红星资本局致信采访李子园方面35名股东减持原因等问题,截至发稿,暂无回应。
今年前三季度营收净利下滑
主要产品及渠道增长乏力
市值下滑背后,是李子园上市以来业绩增长不明显。
财报数据显示,2021年李子园营收为14.70亿元,2022年为14.04亿元,2023年为14.12亿元。净利润方面,李子园2021年达到2.62亿元,2022年有所下降,为2.2103亿元,2023年的净利润为2.3696亿元,较2022年有所回升但仍不及2021年水平。
今年前三季度,李子园营收为10.64亿元,同比下降0.48%,归母净利润1.57亿元,同比下降16.83%。其中上半年营收同比下滑3.08%,归母净利润同比下滑29.29%。

半年报中,李子园解释归母净利润下滑的原因为,报告期内营业收入略有下降,为促进销售,公司投入广告费用较多,销售费用、管理费用增加明显所致。在上半年及前三季度主要经营数据公告中可以看到,李子园营收下滑的产品主要是含乳饮料,下滑的渠道主要是经销渠道。
而含乳饮料是李子园的主要营收产品,2024年前三季度含乳饮料营收占主营业务营收的96.54%。经销渠道也是李子园的主要销售渠道,经销渠道营收占主营业务营收的95.31%。
由此可见,李子园面临着基本盘增长乏力的问题。李子园过去未能改变对单一产品、单一渠道的依赖,近两年乳业市场竞争激烈、各企业卷价格,让李子园面临挑战。宋亮告诉红星资本局:“李子园的基本盘是能维持的,但近两年乳业市场产品之间的竞争非常激烈,龙头企业、大品牌的产品做降价促销,对于李子园这样的中小企业的影响会很大。”
请代言人、推新品、调整渠道
李子园求新
李子园也在尝试改变。
今年4月,李子园官宣成毅为品牌代言人,并同步发起全国户外广告投放以及代言人粉丝应援活动,包下数十辆高铁列车冠名,辅以限定购买,试图用粉丝经济激活品牌影响力及电商渠道。据东方网报道,在官宣代言人14小时内李子园经典甜奶拿下1500万元的线上销量。

此次营销带来了短期销售额的上涨,但未能扭转上半年营收下滑的趋势。同时,官宣代言人的上半年,李子园的销售费用同比上涨47.16%达1亿元,直接影响了企业的净利润。
除了官宣代言人,李子园在近两年还推出了不少新品。据红星资本局统计,2022年李子园推出了“零脂肪”乳酸菌饮品、榴莲牛奶(臭臭奶)、椰奶等8款新品,2023年推出了无蔗糖甜牛奶、燕麦奶等4款新品,2024年推出了气泡奶风味饮料、每日五黑等4款新品。
目前来看,李子园2022年、2023年大多数新品已难见踪迹,2024年推出的气泡奶、每日五黑淘宝目前表现较好。旗舰店中,李子园销量排名前六的为甜牛奶,销量最高的新品是2024年推出的气泡奶产品,目前有8000+人付款,“每日五黑尝鲜装”则有6000+人付款。2022、2023年推出的“零脂肪”乳酸菌饮品、榴莲牛奶、燕麦奶等产品已查询不到。
“李子园也尝试过做一些创新,但是创新不足。”宋亮认为,目前对于李子园来说,首先是要降本增效、活下去,第二就是深扎市场、做好基本盘业务,才能保证业绩不会大幅下滑。
今年第三季度,李子园营收、归母净利润出现同比增长,开源证券张宇光表示,公司第三季度收入增长良好,预计主要得益于公司2024年的渠道调整成效显现。分区域来看,该季度核心的华东区域同比增长4.9%,华中、西南华北、西北区域分别同比下滑6.0%、上涨0.8%、上涨11.4%、上涨29.5%,增速环比二季度改善明显;同时,电商渠道同比增长107.9%表现持续亮眼,主因加强了电商渠道的布局和投入。全年营收有望实现良好增长。