来源 :电鳗快报2025-07-16

近日,森林包装的股价大幅波动备受关注。从7月3日至7月10日,森林包装股价曾连续6个交易日录得涨停板。此后公司股价横盘调整,7月16日,森林包装再次涨停,股价报收13.44元。
《电鳗财经》关注到,2022年至2024年,森林包装实现营收分别为27.01亿元、23.29亿元、23.63亿元,同期实现净利润分别为1.41亿元、1.57亿元、1.93亿元。

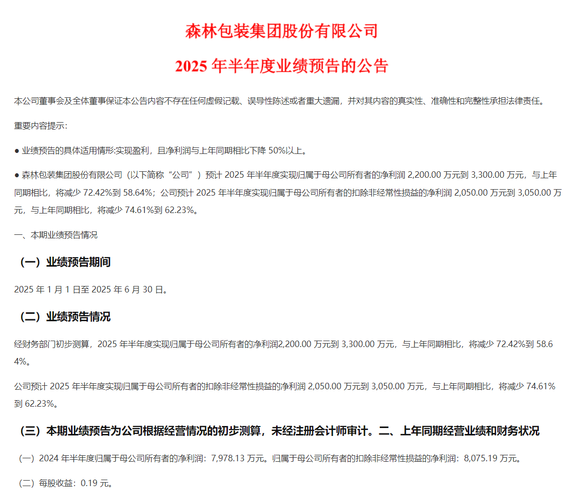
根据业绩预告,森林包装预计2025年半年度实现净利润2200万元到3300万元,与上年同期相比,将减少72.42%到58.64%,预计实现扣非净利润2050万元到3050万元,与上年同期相比,将减少74.61%到62.23%。

对于业绩预减的主要原因,森林包装表示,公司的控股子公司浙江森林联合纸业有限公司建设的“年产60万吨数码喷墨纸产业升级项目”第一期部分产能自2025年4月投入生产,由于初始投产需要调试磨合等,出现亏损所致。并非公司生产经营秩序、外部环境发生了市场环境、行业政策等重大变化造成。
对于股价持续飙升,在此前异常波动公告中,森林包装表示,目前公司内部生产经营秩序正常,外部环境未发生市场环境、行业政策等重大变化;不存在影响公司股票交易价格异常波动的应披露而未披露的重大信息,以及未发现可能导致股票交易异常波动的其他事项。
据森林包装披露,公司主要产品包括瓦楞纸箱及相关、原纸两大类,分别占公司主营业务的33.38%和66.62%,截至目前公司瓦楞纸箱及相关产品主要为制造业客户提供工业包装,消费类包装业务占比较小。公司的原纸产品为工业包装用纸,不涉及食品用纸领域。