来源 :玻纤情报网2022-04-24
近日,中硅会玻纤分会/全国玻纤情报网常务理事单位——济南圣泉集团股份有限公司发布了2021年度业绩报告及2022年一季度报告。
报告称,报告期内实现营业收入 88.25 亿元,同比增长 6.08%,主要系主营业务原材料价格上涨,销售价格及销量上涨所致;营业成本 67.02 亿元,同比增长 28.35%,主要系原材料价格上涨及人工成本增加所致;实现归属于母公司所有者的净利润 6.88 亿元,同比下降 21.62%,主要系受卫护用品收入和利润同比下降较大的影响。


圣泉集团2021年年度报告.PDF
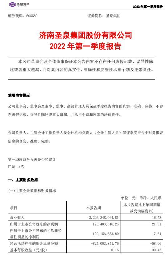
据圣泉集团2022年一季度财报显示,公司实现营业收入为22.26亿元,同比增长16.53%;净利润1.25亿元,同比下滑21.81%。
