来源 :挖贝网2021-11-22
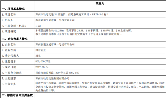
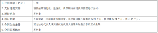
挖贝网11月22日,中国通号(688009)发公告称,2021年9月至10月,中国铁路通信信号股份有限公司在轨道交通市场共中标九个重要项目,其中在铁路市场中标:衢丽铁路松阳至丽水段,新建湖州至杭州西至杭黄高铁连接线信息系统及相关工程HHLJXXX-1标段施工总价承包项目两个重要项目;在城市轨道交通市场中标:中德财政合作兰州市城市轨道交通2号线一期工程(信号、通信、综合监控系统和自动售检票系统),郑州市轨道交通8号线一期工程信号系统招标项目,郑州市轨道交通7号线一期工程信号系统招标项目,长春市城市轨道交通4号线既有线及南延工程信号系统工程项目,武汉市轨道交通19号线工程信号系统采购项目,岗厦北枢纽工程、深圳地铁8号线二期、11号线二期工程信号系统设备采购项目,苏州市轨道交通S1线通信、信号系统施工项目(SURT1-3-2标)七个重要项目。
九个重要项目,其中铁路市场两个,分别为新建衢州至丽水铁路松阳至丽水段QLTLSLDSGⅣ标段施工总价承包项目(以下简称“衢丽铁路松阳至丽水段”),中标金额2.38亿元;新建湖州至杭州西至杭黄高铁连接线信息系统及相关工程HHLJXXX-1标段施工总价承包项目,中标金额1.57亿元;城市轨道交通市场七个,分别为中德财政合作兰州市城市轨道交通2号线一期工程(信号、通信、综合监控系统和自动售检票系统),中标金额4.59亿元;郑州市轨道交通8号线一期工程信号系统招标项目,中标金额4.42亿元;郑州市轨道交通7号线一期工程信号系统招标项目,中标金额2.85亿元;长春市城市轨道交通4号线既有线及南延工程信号系统工程项目,中标金额2.03亿元;武汉市轨道交通19号线工程信号系统采购项目,中标金额1.99亿元;岗厦北枢纽工程、深圳地铁8号线二期、11号线二期工程信号系统设备采购项目,中标金额1.77亿元;苏州市轨道交通S1线通信、信号系统施工项目(SURT1-3-2标),中标金额1.32亿元。

本次公告中标项目详细情况如下:










据了解,以上项目中标金额总计约为人民币22.92亿元,约占本公司中国会计准则下2020年经审计营业收入的5.71%。因为上述项目跨年分期实施,对2021年当期业绩影响有不确定性;如以上项目签订正式合同并顺利实施,在项目执行期间预计对本公司产生较为积极的影响。
本公司与上述招标人不存在关联关系,上述项目中标对本公司业务独立性不构成影响。
挖贝网资料显示,中国通号核心业务为:1)设计集成,主要包括提供轨道交通控制系统相关产品的系统集成服务及为轨道交通工程为主的项目建设提供设计和咨询服务;2)设备制造,主要包括生产和销售信号系统、通信信息系统产品及其他相关产品;3)系统交付,主要包括轨道交通控制系统项目施工、设备安装及维护服务。