来源 :网易财经2025-06-16
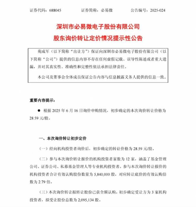
必易微大股东拟通过询价转让方式减持3%股份。6月16日晚间,必易微(688045.SH)发布公告,经向机构投资者询价后,初步确定的转让价格为28.59元/股。本次询价转让拟转让股份已获全额认购,初步确定受让方为3家机构投资者,拟受让股份总数为209.51万股。据计算,本次交易金额将达5989.89万元。

必易微6月15日晚间发布公告称,公司大股东苑成军计划通过询价转让方式减持209.51万股股份,占公司总股本的3%,占其所持股份比例的30.96%,转让原因为“自身资金需求”。
根据公告,此次转让不通过集中竞价交易或大宗交易方式进行,受让方在受让后6个月内不得转让。股东与中信证券综合考虑股东自身资金需求等因素,协商确定本次询价转让的价格下限,且本次询价转让的价格下限不低于发送认购邀请书之日前20个交易日股票交易均价的70%。
必易微表示,本次询价转让不涉及公司控制权变更,不会影响公司治理结构和持续经营。
公告披露,截至6月13日,苑成军持有公司676.6万股,持股占总股本比例为9.69%,为公司大股东之一。据计算,本次转让实施完成后,苑成军持股比例将降至6.69%。
公开资料显示,深圳市必易微电子股份有限公司成立于2014年,公司的主营业务为高性能模拟及数模混合集成电路的设计和销售,主要产品为电源管理、信号链等。

自2022年5月登陆科创板以来,必易微业绩表现持续低迷。财报显示,2021年至2024年,公司营业收入分别为8.87亿元、5.26亿元、5.78亿元和6.88亿元,归母净利润分别为2.4亿元、0.38亿元、-0.19亿元、-0.17亿元,近两年累计亏损达0.36亿元。

今年一季度,必易微业绩进一步走低,实现营业收入1.23亿元,同比下降9.28%;归母净利润亏损1313.25万元,同比降幅达4708.31%;扣非净利润亏损1535.55万元,同比下降96.92%。
对于一季度的业绩表现,必易微表示,公司积极进行产品结构的调整,拓展新产品的市场份额,其中电机驱动、DC-DC、线性稳压器等产品收入同比增长61.29%,综合毛利率得以同比提升至29.13%。
就出现亏损,必易微解释称,由于公司以限制性股票、持股计划等多种形式增加对员工的激励,股份支付费用同比增长90.89%,影响当期利润。

二级市场上,截至6月16日收盘,必易微股价报收31.90元/股,较2022年发行价累计下跌逾四成,较2022年8月历史高位跌幅达60%。6月16日最新数据显示,公司市值仅22.28亿元,市盈率为负值,资金面亦持续承压,主力资金连续4日净流出,当日成交额仅2881.7万元。
此次股东减持也引发市场对必易微前景的争议。部分投资者担忧,减持或加剧股价波动,叠加业绩亏损和行业竞争压力,短期风险不容忽视。但亦有分析指出,作为半导体设计企业,必易微近年来持续加码研发,产品线向高毛利领域调整,长期竞争力仍具想象空间。