chaguwang.cn-查股网.中国
查股网.CN
龙芯中科(688047)内幕信息消息披露
 
个股最新内幕信息查询:    
 

龙芯中科预计:2022 年营收最高达 8.2 亿,同比减少 3.8 亿

http://www.chaguwang.cn  2023-01-23  龙芯中科内幕信息

来源 :云头条2023-01-23

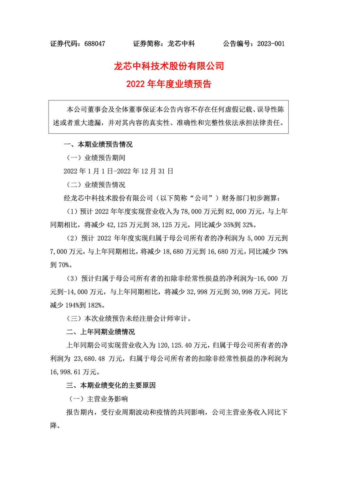
  2023年1月21日,龙芯中科发布《2022年年度业绩预告》。

  

  

  预计 2022 年年度营收为 78,000 万元到 82,000 万元,与上年同期相比,将减少 42,125 万元到 38,125 万元,同比减少 35%到 32%。

  目前市值 415.4 亿:

  

  

  

有问题请联系 767871486@qq.com 商务合作广告联系 QQ:767871486
www.chaguwang.cn 查股网