chaguwang.cn-查股网.中国
查股网.CN
龙芯中科(688047)内幕信息消息披露
 
个股最新内幕信息查询:    
 

CPU一哥龙芯中科成取款机,实控人兄长公司3年套现51亿

http://www.chaguwang.cn  2026-01-20  龙芯中科内幕信息

来源 :新浪财经2026-01-20

  半导体板块热情高涨,被誉为“国产CPU第一股”的龙芯中科,却遭遇重要股东接连减持。

  1月17日,龙芯中科发布公告称,北京工业发展投资管理有限公司(下称“北工投资”)于2026年1月14日至16日期间,合计减持约106.18万股龙芯中科股份,套现总金额1.65亿元。

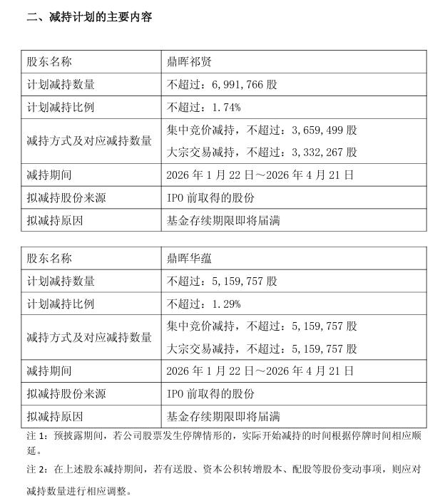
  就在此前一天,宁波鼎晖祁贤股权投资合伙企业(有限合伙)(下称“宁波鼎晖祁贤”)、上海鼎晖华蕴创业投资中心(有限合伙)(下称“上海鼎晖华蕴”)两只基金,计划清仓式减持龙芯中科全部1215.15万股股份,占公司总股本的3.03%。对于拟减持原因,公告给出的理由是“基金存续期限即将届满”。

  图片来源:龙芯中科公告

  天眼查显示,上述两只基金的管理公司上海鼎晖百孚投资管理有限公司(下称“上海鼎晖百孚”),其董事正是龙芯中科实控人胡伟武的哥哥应伟。

  源媒汇梳理发现,除了上述股东,中科百孚、横琴禾博等近年来也对龙芯中科进行了大幅度减持,叠加前述三家累计套现超过80亿元。应伟同样也是中科百孚的最终受益人之一。

  针对股东频繁减持一事,源媒汇日前致函龙芯中科方面,截至发稿未获回复。

  一面是股东离场,另一面是龙芯中科糟糕的业绩。自2022年上市以来,公司营收遭遇下挫,净利润更是由盈转亏。

  双重压力下,这家国产CPU龙头将去往何处?

  “精准减持”耐人寻味

  过去一年,“减持”,成为龙芯中科的关键词。值得关注的是,减持压力不仅来自外部基金,也直接关联至公司实际控制人一方。

  2025年8月,由龙芯中科实际控制人胡伟武和晋红最终控制的三家员工持股平台——芯源投资、天童芯正与天童芯国,宣布以“自身资金需求”为由,计划通过询价转让方式合计减持549.82万股,约占公司总股本的1.37%。

  图片来源:龙芯中科公告

  尽管公司控股股东天童芯源承诺其通过上述平台间接持有的股份不参与此次转让,但这仍是实控人关联方的一次重要股份变动。此次转让以非公开方式进行,受让方限定为专业机构投资者,并设定了6个月的锁定期,最终以每股103.60元的价格获得了16家机构的全额认购。市场普遍将此次操作视为实际控制人相关方在特定规则下的套现行为。

  更为密集的减持动作则集中在外部投资基金。

  最近两个月内,龙芯中科发布的6份公告全部与减持相关。其中,应伟旗下的鼎晖系及中科百孚动作最为频繁。

  据源媒汇统计,自2023年以来,宁波鼎晖祁贤、上海鼎晖华蕴和中科百孚都会进行至少一轮大额减持套现,并且每一次减持的时间节点都值得玩味。譬如2023年末,龙芯中科连发两条股东减持结果公告,上述三大股东合计减持套现约35.45亿元。

  仅仅两天后,龙芯中科公布2023年年度业绩预告——营收、净利润遭遇“双降”,连续盈利多年的CPU龙头突然陷入亏损。这也被市场视为“业绩暴雷”。

  而上述股东的“精准减持”,更被外界质疑,是否存在提前获知业绩暴雷消息,从而进行“紧急避险”。对此,源媒汇也向龙芯中科方面致函求证,未获置评。

  2024年至2025年,宁波鼎晖祁贤、上海鼎晖华蕴和中科百孚三家股东,对龙芯中科实施了共计五轮减持,合计套现约14.37亿元。加上最新的2026年1月14日中科百孚再度减持套现1.87亿元,算下来,近三年间,应伟关联的三家企业,累计减持套现约51.68亿元。

  多次减持后,宁波鼎晖祁贤、上海鼎晖华蕴与中科百孚在龙芯中科的持股比例,已分别由4.36%、3.22%和12.88%降至1.74%、1.29%和5.73%。

  此外,横琴利禾博和北工投资两位股东,也对龙芯中科进行了不同幅度的减持。其中,2023年至2026年,横琴利禾博共减持套现约23.79亿元;北工投资在2025年上半年及2026年年初,合计减持套现约6.41亿元。

  换言之,在过去近三年时间里,前述龙芯中科五大股东,合计减持套现约81.88亿元。

  另据前述公告,鼎晖系欲进行清仓式减持,与当前半导体行业的投资热潮形成鲜明反差。尤其是在国家大基金三期以3440亿元规模重磅出击、行业资本热情高涨的背景下,单纯以“基金到期”为由回应减持,难以令人信服。

  值得一提的是,应伟的资本布局并不限于龙芯中科。他同时是力积存储的控股股东,该公司已于2025年5月提交港交所上市申请。力积存储成立初期,龙芯中科曾参与投资,但经过后续资本运作,龙芯中科已退出股东行列,鼎晖投资旗下主体则成为重要投资者。

  上市公司实控人及关联方减持,在资本市场并不罕见,但当兄弟掌管的基金同时选择清仓时,便不可避免地引发市场解读。

  行业高光下的“逆向而行”

  过去的2025年,国内半导体行业迎来一轮资本盛宴。在AI算力爆发与国产替代加速的双重推动下,半导体板块成为市场焦点。

  资本层面更是动作频频。国家集成电路产业投资基金三期以3440亿元注册资本刷新纪录,重点投向晶圆制造、设备材料及AI相关领域。

  地方国资同样积极布局,深圳市半导体与集成电路基金一期规模达50亿元,专注产业链关键环节。

  企业业绩同样亮眼。据统计,2025年前三季度,半导体行业6成以上的上市公司盈利实现同比增长,其中有32家企业盈利实现翻倍增长。另有数据显示,2025年第三季度全球半导体累计销售额环比增长15.8%,达到2084亿美元。

  政策支持、技术突破与市场需求,无疑形成了完美共振。

  然而,与行业整体繁荣形成极大反差的是,龙芯中科的业绩表现。季报显示,2025年前三季度,公司实现营收3.51亿元,同比增长13.94%;归母净利润则为-3.94亿元,亏损额同比持续扩大。

  图片来源:龙芯中科2025年三季度报

  更令人担忧的是公司的现金流状况。截至2025年三季度末,公司经营活动产生的现金流净额为-4.47亿元;货币资金由2024年期末的4.49亿元已降至1.41亿元;4.9亿元的应收账款则远高于前述同期营收。

  龙芯中科的关键财务指标,呈现“增收不增利、现金流紧绷、回款周期长”的多重问题。?

  资金紧张的局面在公司运营中已有体现。Wind数据显示,2023年至2025年前三季度,公司归母净利润已累计亏损约13.48亿元。

  图片来源于Wind

  将龙芯中科的财务数据串联起来,或许也就可以理解:为何在半导体行业备受政策支持、资本市场情绪高涨的背景下,资本却一反常态选择集体撤退。

  显然,内部人或关联企业,对龙芯中科的真实状况有着清醒认知。

  对于专业投资机构而言,“基金存续期届满”通常只是技术性理由,真正决定是否展期、是否继续持有的,是对标的未来价值的判断。在半导体行业投资火热、融资渠道通畅的当下,鼎晖系基金选择“到期清算”而非“展期持有”,这一决策本身就传递了明确信号。

  从公司基本面来看,龙芯中科面临的挑战确实严峻:CPU领域技术竞争日益激烈,公司面临国内外对手的双重挤压;从特定市场向通用商业市场转型进展缓慢;连续多年亏损且幅度未收窄,自身造血能力不足。

  在此背景下,内部关联资本的撤离,可被视为一种“用脚投票”。

  鼎晖系的减持计划将于2026年4月21日到期,届时这1215.15万股需要寻找新接盘方。

  如今,应伟通过上海鼎晖百孚管理的基金已基本实现从龙芯中科的退出,其资本重心正向力积存储倾斜。胡伟武则继续执掌龙芯中科,面对日趋激烈的市场竞争与紧张的财务状况。

  国家大基金三期重金布局半导体产业链,地方资本踊跃跟进,市场热情高涨。在这轮行业浪潮中,龙芯中科又将驶往何方?

查股网为非盈利性网站 本页为转载如有版权问题请联系 767871486@qq.comQQ:767871486
Copyright 2007-2025
www.chaguwang.cn 查股网