投资要点
公司是国内高功率半导体激光器芯片龙头。公司主营产品为高功率半导体激光器芯片,下游应用于工业及科研等领域,以此为核心纵向拓展器件、模块及直接半导体激光器等,横向拓展至激光雷达及光通信领域,是国内首家具备 VCSEL 芯片量产化制造能力的 IDM 公司。
高功率半导体激光器主要作为光纤激光器泵浦源使用,目前国产替代进程加快,推动上游国产芯片需求。根据测算,乐观/中性/悲观情况下2023年我国激光器芯片市场规模分别8.12/7.85/7.57亿元,2026年分别可达17.37/16.78/16.18亿元,4年 CAGR 27.9%。公司采用IDM模式,突破外延生长等多环节,产品与同业相比性能领先,且2020年在国内半导体激光芯片领域市占率约 13.41%,仍有较大空间。
公司横向拓展激光雷达与光芯片领域,VCSEL芯片未来有望提供明显边际增量。VCSEL相比传统边发射激光器功耗低且光束质量好,多结VCSEL技术可有效弥补发光密度较低的缺陷,有望成为车用激光雷达的主流选择。目前车用激光雷达处于行业成长期,2022-2030 CAGR有望超过100%,公司VCSEL芯片可做到8结,已与国内主流汽车激光雷达厂商达成合作,有望打开长期新增长空间。此外,公司亦在光通信领域稳步迈进。
盈利预测、估值分析和投资建议:预计公司2023-25年归母公司净利润0.37/1.43/2.41亿元,同比增长-69.1%/288.6%/67.8%,对应EPS为 0.21/0.81/1.36元,PE为295.5/76.0/45.3倍,首次覆盖给予“增持-A”评级。
风险提示:技术升级迭代风险;研发失败风险;生产良率波动风险;客户集中度较高的风险;宏观经济及行业波动风险;市场竞争加剧风险。
财务数据与估值

资料来源:最闻,山西证券研究所
【国内高功率半导体激光器芯片龙头,“纵向+横向”扩大版图】
纵向深耕高功率半导体激光器芯片,横向拓展VCSEL+光通信
长光华芯成立于2012年,是国内高功率半导体激光器芯片龙头企业。公司主营半导体激光芯片的研发、生产及销售,产品用于光纤激光器、固体激光器等光泵浦激光器泵浦源,以及直接半导体激光器等,并在下游应用于激光智能制造装备、激光雷达、医学美容、通信、消费电子等领域。具体来看,公司围绕“一平台、一支点、横向扩展、纵向延伸”战略,纵向延伸方面,公司围绕半导体激光器芯片拓展器件、模块及直接半导体激光器等;横向拓展方面,2018年起公司成立VCSEL事业部并建立产线,2020年公司导入 InP 光通信芯片制造工艺和产线,下游拓展至激光雷达和光通信领域。2022年,公司登录科创板上市。
图1:公司发展历程

资料来源:公司招股书,2022年年报、2023年半年报,山西证券研究所
产品来看,目前公司已建立边发射和面发射两大芯片结构工艺技术和制造平台,其中高功率半导体激光芯片和光通信芯片属于边发射激光芯片,而 VCSEL 芯片属于面发射激光芯片。具体来看, 1)半导体激光器芯片方面,公司产品主要包括单管和巴条系列两个系列,其中包括芯片,器件,模块及直接半导体激光器产品;2)VCSEL系列方面,公司主要包括TOF,SL系列等产品,除激光雷达用VCSEL芯片外,2023年公司布局开发车载 EEL 边发射激光器等产品,完善激光雷达解决方案;3)光通信方面,公司产品主要包括探测器所需APD系列芯片和发射端所需边发射激光器芯片,包括EML、DFB、PD系列等。
图2:公司主要产品系列

资料来源:2022年年报,山西证券研究所
下游需求导致公司业绩承压,研发费用稳步提升
业绩端,2020-23Q1-3公司营收分别2.47/4.29/3.86/2.19亿元,同比分别78.5%/73.6%/-10.1%/-30.9%;归母净利润分别0.26/1.15/1.19/-0.22亿元,同比分别120.3%/340.5%/3.4%/-123.6%。2022年后公司业绩与利润承压主要系下游激光器市场需求较为低迷,公司亦采取一定降价措施应对竞争,给公司短期业绩与利润带来扰动。后续来看,公司为国内半导体激光器芯片龙头厂商,一方面受益于国产激光器渗透率继续提升,同时VCSEL下游激光雷达和光通信领域景气度高增需求广阔,有望带动公司业绩回暖。
图3:公司营收及同比

资料来源:wind,山西证券研究所
图4:公司归母净利润及同比

资料来源:wind,山西证券研究所
分产品来看,高功率单管系列贡献公司主要营收且占比仍在提高,2020-23H1高功率单管系列营收分别2.18/3.61/3.45/1.28亿元,占营收比分别88.04%/84.12%/89.53%/90.16%;高功率巴条系列营收分别25.62/55.66/29.98/11.71百万元,占营收比分别10.37%/12.97%/7.77%/8.24%;VCSEL芯片营收分别3.41/8.20/3.94/1.00百万元,占营收比分别1.38%/1.91%/1.02%/0.70%;其他业务占营收比分别0.22%/0.27%/1.67%/0.90%。
图5:公司分产品营收(单位:百万元)

资料来源:公司招股书,wind,山西证券研究所
图6:公司分产品营收占比

资料来源:公司招股书,wind,山西证券研究所
具体来看,公司高功率单管和巴条主要用于工业加工、科研及医疗美容等领域,其中高功率单管主要应用于工业加工领域,巴条主要应用于科研领域。综合来看,工业加工领域营收占公司营收7成以上,科研营收占比约2成,2018-2021H1工业加工占比分别75.34%/72.45%/87.40%/77.46%,科研领域占比分别18.92%/24.32%/10.73%/21.22%,医疗美容占比分别5.72%/3.20%/1.71%/1.32%,其他占比分别0.01%/0.02%/0.16%/0.00%。
毛利率分产品看,2020-2022高功率单管系列毛利率分别25.84%/48.16%/48.80%,高功率巴条系列分别72.90%/77.81%/79.37%/79.92%,VCSEL芯片系列分别67.32%/61.40%/62.48%/26.75%,其他业务毛利率分别51.94%/69.14%/82.27%/83.34%。高功率单管系列毛利率2021年起有明显提升,主要由于其中单管芯片产品占比提升,且单管芯片毛利率较高;高功率巴条系列毛利率提高亦主要系巴条芯片占比提升所致;VCSEL芯片系列营收及占比仍低,毛利率不具有代表性。
图7:高功率单管系列产品和高功率巴条系列应用领域

资料来源:公司招股书,山西证券研究所
图8:公司分产品毛利率(单位:%)

资料来源:公司招股书,wind,山西证券研究所
盈利能力来看,2020年后公司毛利率净利率稳步提升,2023年有明显下滑。公司2020-2023Q1-3毛利率分别31.35%/52.82%/51.57%/34.60%,净利率分别10.59%/26.87%/30.93%/-10.20%,2023年盈利能力下挫主要系公司下游工业激光器需求不振,公司采取降价措施应对且产能利用率不足导致;2024年后随科研领域巴条系列业务占比提升,叠加工业领域价格企稳,公司毛利率净利率有望恢复至均值及以上水平。期间费用率方面,公司销售与管理费用率相对稳定,公司注重研发实力,研发费用率持续提升:2020-23Q1-3公司销售费用率分别6.87%/5.13%/5.87%/6.72%,管理费用率分别5.68%/5.58%/8.19%/12.50%,研发费用率分别24.41%/20.03%/30.65%/39.37%。
图9:公司毛利率净利率(单位:%)

资料来源:wind,山西证券研究所
图10:公司期间费用率(单位:%)

资料来源:wind,山西证券研究所
研发费用具体来看,2020年后公司研发费用保持高速增长,2023年增速有所放缓。公司2020-2023Q1-3研发费用分别 60.33/85.93/118.17/86.37百万元,同比分别14.47%/42.43%/37.52%/7.76%。根据公司招股书,选取华光光电、凯普林、杰普特、源杰科技、炬光科技作为公司可比公司,2020-2022年研发费用率平均为13.88%/12.56%/12.41%,公司研发费用率明显高于可比公司。
图11:公司研发费用及同比

资料来源:wind,山西证券研究所
图12:公司与同行业可比公司研发费用率对比

资料来源:wind,山西证券研究所
客户方面,公司客户主要为生产工业用光纤激光器等产品的激光器厂商,包括国内龙头创新激光、锐科激光等。近年来公司前五大客户营收占比保持下降,大客户依赖风险降低。
图13:公司前五大客户占比

资料来源:公司招股书,2022年年报,山西证券研究所
股权结构分散,核心人员经验丰富
公司股权结构相对分散,无控股股东和实际控制人。公司董事长、总经理及副总经理王俊、潘华东、廖新胜通过苏州英镭和直接持股方式分别对公司进行持股,同时公司设立苏州芯诚和苏州芯同两大员工持股平台鼓励员工;此外,公司主要股东还包括国有法人等,赋予公司多重活力。
图14:公司股权结构

资料来源:wind,山西证券研究所
公司主要管理人员均为专业背景出身,技术储备及经验丰富。董事长闵大勇毕业于华中科技大学自动化专业,曾在华工激光、华工科技产业股份有限公司、锐科激光、华日精密等担任高级管理人员,副总经理王俊、潘华东等均有深厚技术背景,多年产业从业经验,为公司发展奠定坚实基础。
表1:主要管理人员简介

资料来源:公司招股书,山西证券研究所
目前公司主要下设两家子公司,分别进行半导体激光器研发生产和投资咨询业务,并通过联营方式持有武汉华日精密19.55%股权,进行工业级固体/光纤超快激光器的研发生产。
表2:子公司/联营或合营企业情况

资料来源:2023年半年报,山西证券研究所
【以IDM全平台为基,高功率半导体芯片纵向拓展】
半导体激光器受益于国产替代,工业与科研为主要下游市场
激光器是利用受激辐射方法产生可见光或不可见光的器件,居于整个激光产业链的核心中枢位置。激光器的光学系统主要由泵浦源(激励源)、增益介质(工作物质)和谐振腔等组成,其中增益介质是光子产生的源泉;泵浦源(激励源)为增益介质提供能量激励,使增益介质受激后产生光子从而生成并放大激光;谐振腔是光子特性(频率、相位和运行方向)的调节场所。
图15:激光器结构

资料来源:公司招股书,山西证券研究所
图16:激光器示例

资料来源:公司官网,山西证券研究所
按照增益介质进行分类,激光器可分为固态(含固体、半导体、光纤、混合)、液体激光器、气体激光器等,其中固态激光器由于稳定性好、功率较高、维护成本低占据绝对优势。在固态激光器中,光纤激光器相较于其他激光器具有输出激光光束质量好、能量密度高、电光效率高、使用方便、可加工材料范围广、综合运行成本低等诸多优势,因此应用范围较广,将成为未来激光器的主流;半导体激光器具有电光转换效率高、体积小、寿命长等特点,但直接产生的光由于光束质量差,因此除可在特定领域直接使用外,也经常作为光纤激光器和固体激光器的泵浦源使用,根据炬光科技招股书显示,光纤激光器成本中半导体激光器泵浦源BOM成本占比可达 30%以上。
表3:激光器按增益介质分类及特点

资料来源:亿渡数据《2022中国激光设备行业研究报告》,山西证券研究所
具体来看,根据不同的光子类型,半导体激光器下游激光器类型可分为能量光子、信息光子和显示光子,应用领域包括工业、通信、医疗等,具体情况如下:
表4:半导体激光器下游及应用领域

资料来源:公司招股书,山西证券研究所
从行业空间来看,半导体激光器市场主要受到半导体激光器直接应用需求拉动及下游光纤激光器等市场拉动。全球来看,根据炬光科技招股书,2025年半导体激光器规模将达到28.66亿美元,CAGR 9.4%,其中作为光纤激光器核心器件占比约45%;我国来看,根据《2022中国激光设备行业研究报告》,2026年我国光纤激光器市场规模将达到395亿元, 2023至2026年3年CAGR28.8%。
图17:全球半导体激光器市场规模(单位:亿美元)

资料来源:炬光科技招股书援引Strategies Unlimited,山西证券研究所
图18:中国光纤激光器市场规模及预测

资料来源:亿渡数据《2022中国激光设备行业研究报告》,山西证券研究所
从下游应用来看,根据《2022中国激光设备行业研究报告》,我国激光设备下游应用以工业居多,占63.00%,其次信息占23.00%,商业/科研/医学分比分占6.00%/4.60%/3.40%,公司下游主要覆盖领域工业和科研合计占激光应用整体接近70%。格局来看,行业增量逻辑主要来源于国产替代:欧美等发达国家作为传统的激光技术强国,相干、IPG等公司长期占据全球激光器市场绝大部分份额的国际巨头;近年来,我国本土激光器厂商市占率不断扩大,目前国内龙头企业在光纤激光器市场市占率已基本和国外龙头持平。根据《2022中国激光设备行业研究报告》,2021年锐科激光/创新激光/杰普特在我国光纤激光器市占率分别为27.30%/18.30%/5.60%,与IPG/相干市占率28.10%/2.80%基本持平。
图19:2021年中国根据激光设备下游应用占比

资料来源:亿渡数据《2022中国激光设备行业研究报告》,山西证券研究所
图20:中国光纤激光器厂商市占率

资料来源:亿渡数据《2022中国激光设备行业研究报告》,山西证券研究所
国内半导体激光器芯片空间测算:4年CAGR 接近30%
从半导体激光器芯片来看,根据公司招股书给出的测算方式,假设1)泵浦源(光纤耦合模块)占光纤激光器BOM成本比为50%;2)行业平均毛利率为30%;3)激光芯片占泵浦源(光纤耦合模块) BOM 成本比为 10%;此外根据《2022中国激光设备行业研究报告》,2022年工业和科研领域占激光器下游总应用比仅为67.4%,由于光纤激光器性能优于其他,未来下游渗透率将进一步提升,因此假设4)2023年后工业和科研领域占激光器下游总应用比为70%。根据前文给出的全球及我国激光器市场规模,测算得到乐观/中性/悲观情况下2023年我国激光器芯片市场规模约为8.12/7.85/7.57亿元,2026年分别可达17.37/16.78/16.18亿元,4年 CAGR 27.9%。
表5:国内半导体激光器芯片市场规模预测

资料来源:亿渡数据《2022中国激光设备行业研究报告》,山西证券研究所
IDM模式自主可控,产品性能位于同业前列
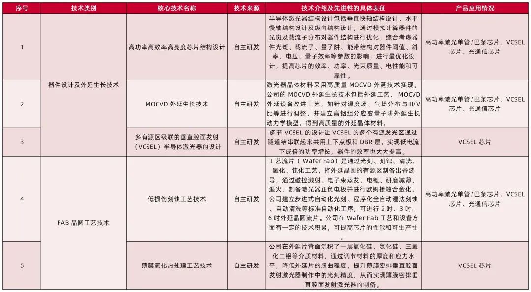
IDM模式奠定公司研发生产基础。公司采用IDM模式,突破外延生长、芯片制造、封测各环节关键技术及工艺,构建了砷化镓(GaAs)、磷化铟(InP)和氮化镓(GaN)三大材料体系。目前公司拥有3 吋和6吋量产线,其中3 吋量产线为半导体激光行业内的主流产线规格,而 6 吋量产线为该行业内最大尺寸的产线,相当于是硅基半导体的 12 吋量产线,基于以上产线公司构建了边发射和面发射两大芯片结构技术和工艺生产平台,实现纵向与横向产品的延伸拓展。
图21:公司IDM全流程工艺平台和产线

资料来源:公司官网,山西证券研究所
公司高功率半导体芯片性能优异,相较于同业公司竞品在波长、功率、条宽及转换效率方面均位于前列。截至 2021 年 8 月 21 日,公司已可生产808、880、915、976nm波长的单管芯片,其中915nm、 976nm(975nm)波长的单管芯片主要用于下游光纤激光器的制造,因此需求较大,为半导体激光行业的主流产品;同一条宽下,功率及电光转换效率越高,波长种类越多,技术水平越高,下游应用领域越广泛,根据对比可知,在 190-230μm 的条宽范围内,公司高功率单管芯片输出功率达到 30W,电光转换效率达到 63.00%,高于竞品水平。
表6:高功率单管芯片波长范围种类与可比公司比较

资料来源:公司招股书,山西证券研究所
表7:高功率单管芯片性能对比

资料来源:公司招股书,山西证券研究所
公司深耕研发,核心产品持续创造业界记录。2023 年 2 月,公司基于在 photonics,west 报道的芯片技术开发了更高功率及条宽半导体激光芯片,在业内首次推出最大功率超过 66W 的单管芯片(热沉温度为室温),芯片条宽 290μm,最大效率超过 70%,工作效率超过 63%,为迄今已知报道的条宽在 400μm 以下高功率激光芯片的最高水平;此外,公司上半年推出了 9XXnm 50W 高功率半导体激光芯片,在宽度为 330μm 发光区内产生 50W 的激光输出,光电转化效率高(大于等于 62%),目前已实现大批量生产、出货,是目前市场上量产功率最高的半导体激光芯片。另外,公司 9XXnm 光纤激光器泵浦源功率提升至 1000W、 8XXnm 固体激光器泵浦源功率提升至 500W,单瓦材料成本有效减少。
图22:230μm条宽高功率激光芯片功率

资料来源:公司官网,山西证券研究所
图23:290μm条宽高功率激光芯片功率

资料来源:公司官网,山西证券研究所
纵向方面,公司产品已拓展至器件、光纤耦合模块、阵列及直接半导体激光器等,产品应用于工业泵浦、工业加工、科研等多领域,下游主要客户包括创鑫激光、锐科激光、华日精密等国内知名激光器厂商。根据公司招股书,2020年高功率半导体激光芯片在国内市场的占有率为 13.41%,位居第一,在全球市场的占有率为 3.88%,随公司纵向产品布局完善及激光芯片国产化程度加深,公司在国内及全球市占率有望进一步提升。
图24:公司纵向产品及应用

资料来源:公司官网,山西证券研究所
横向拓展激光雷达与光通信领域,产品迭代持续突破
【攻克VCSEL芯片技术壁垒,受益于汽车激光雷达增量可期】
VCSEL芯片优势明显,可用于自动驾驶等领域
半导体激光芯片根据谐振腔制造工艺的不同分为边发射激光芯片(EEL:Edge Emitting Lasers)和面发射激光芯片(VCSEL:Vertical Cavity Surface Emitting Laser)两种。边发射激光芯片是在芯片的两侧镀光学膜形成谐振腔,沿平行于衬底表面发射激光,而面发射激光芯片是在芯片的上下两面镀光学膜,形成谐振腔,由于光学谐振腔与衬底垂直,能够实现垂直于芯片表面发射激光。相较于边发射激光器,面发射激光器具有效率高、光束质量好、精度高、功耗低、调制速率快、可大量生产、易于二维集成等优势,在激光雷达等下游应用中具有明显优势。另一方面,由于VCSEL芯片结构复杂,且工艺流程长,包括外延工艺、氧化工艺、保护绝缘等工艺均需要深厚的技术积累,尤其外延生长技术为其生产的核心壁垒,除制备难度高外,良率水平直接影响企业生产成本,因此VCSEL芯片供应主要以国外芯片龙头为主。根据YOLE,2021年Lumentum、II-IV在VCSEL市占率分别42%/37%,Trumpf、arms、Broadcom、Vertilite占比分别6%/4%/3%/1%,我国相对起步较晚,目前长光华芯、纵慧芯光在技术与下游应用上均有明显突破,带领国内厂商逐步实现国产替代。
图25:边发射与面发射激光器示意图

资料来源:公司招股书,山西证券研究所
图26:2021年VCSEL市占率

资料来源: Yole,山西证券研究所
图27:VCSEL性能对比

资料来源:电子发烧友,山西证券研究所
应用上来看,VCSEL芯片可主要用在自动驾驶、消费电子、电信、工业等领域。根据YOLE,至2027年VCSEL市场规模将由2022年的16亿美元达到39亿美元,5年CAGR 17.2%;其中自动驾驶领域最快,将由2022年180万美元增长至2027年5300万美元,5年CAGR 96.6%;消费电子为市场规模最大的领域,将由2022年8.4亿美元增长至2027年19亿美元,5年CAGR 15.7%。
图29:2022-2027年VCSEL芯片市场规模及预测

资料来源:Yole,山西证券研究所
汽车激光雷达行业高增,固态搭配VCSEL为主流发展方向
从自动驾驶领域来看,VCSEL主要可用作激光雷达发射端激光器芯片。从产业链来看,激光雷达产业链主要包括上游元器件,中游产品和下游无人驾驶等应用领域。上游方面,激光雷达主要由发射端、接收端、扫描系统和信息处理系统组成,其中半导体激光器为发射端核心器件,工作时,激光器激励源驱动激光器,向目标发射激光脉冲,扫描系统以稳定的转速旋转,实现对平面的扫描,产生实时平面信息,激光接收系统中的光电探测器接受目标反射回来的激光,产生接受信号,信号经处理系统放大处理和转换,并经信息模块计算,获取目标表面形态,物理属性等特征,最终建立物体模型。
图30:激光雷达产业链

资料来源:公司招股书,山西证券研究所
从市场规模来看,激光雷达市场规模保持高增,且汽车激光雷达增速最快且占比快速提高。根据速腾聚创科技招股书,全球激光雷达市场规模将由2022年120亿元增加至2030年1.26万亿元,2022-2030 CAGR为78.8%;其中汽车激光雷达市场规模将由2022年34亿元增加至2030年约1万亿元,市场份额由2022年28.7%提高至2030年79.8%,2022-2030 CAGR为103.2%
图31:全球激光雷达方按解决应用划分的市场规模(按销售总额计算)(单位:十亿元)

资料来源:速腾聚创科技招股书援引灼识咨询,山西证券研究所
激光雷达按硬件根据扫描方式不同可分为固态激光雷达和机械激光雷达,且汽车领域固态激光雷达未来有望成为主流应用方案。从市场规模来看,固态激光雷达市场规模至2030年将达到7500亿元,市场份额由2022年9.2%提高至2030年85.3%,2022-2030 CAGR为129.5%;机械式激光雷达市场规模至2030年预计为1300亿元,市场份额由2022年90.8%下降至2030年14.7%,2022-2030 CAGR为38.4%。
图32:全球激光雷达硬件按类型划分的市场规模(按销售总额计算)(单位:十亿元)

资料来源:速腾聚创科技招股书援引灼识咨询,山西证券研究所
相较机械激光雷达,固态激光雷达更加可靠、尺寸更小、能够满足车规级要求且由于集成程度提高,成本将大大缩减;另一方面,由于固态激光雷达单点扫描面积相较机械式更大,可能面临光束质量下降的问题,因此随固态激光雷达占比提高,发射端由EEL激光器转向VCSEL激光器的技术路线成为主要趋势。
表8:激光雷达分类及特点

资料来源:速腾聚创科技招股书援引灼识咨询,山西证券研究所
公司为国内首家量产 VCSEL的 IDM 公司,多结技术促进下游合作
VCSEL芯片方面,公司已具备外延生长、FAB晶圆工艺等多项核心技术,建立了国内全制程 6 吋VCSEL 产线,是国内首家具备 VCSEL 芯片量产化制造能力的 IDM 公司。
表9:公司VCSEL技术情况

资料来源:公司2023年半年报,山西证券研究所
公司VCSEL芯片包括接近式传感器、飞行时间TOF及结构光等系列,目前公司VCSEL芯片主要用于三大方向:1、消费电子,主要用于手机、AR/VR 等终端应用、3D 传感领域;2、光通信,应用于数据中心短距离传输; 3、车载激光雷达芯片。此外,在车载激光雷达方面,公司积极布局开发车载 EEL 边发射激光器及 1550nm 光纤激光器的泵浦源产品,完善汽车激光雷达多方案应用需求。
图33:公司VCSEL芯片产品

资料来源:公司招股书,山西证券研究所
传统VCSEL芯片相较于EEL芯片虽然功耗更低且光束质量更优,但发光密度较低,多结VCSEL可有效解决发光密度的问题,使功率密度从几十瓦/平方毫米或几百瓦/平方毫米达到几千瓦/平方毫米。多结技术是垂直将几个PN结叠在一起,和普通多量子阱不一样,多量子阱是一个PN结,几个量子阱基本上平均分布;如果把边发射激光器三个量子阱叠在一起或三个边发射激光器串联在一起,面积立体角乘积(Area Solid Angle)就变成了三倍,而做成多结,面积立体角乘积没有变,只是光密度和远场变成了三倍。对于汽车激光雷达,五结及以上的VCSEL可以满足其成像要求,目前业界最高能做到七结以上,多结技术有望使VCSEL光源在汽车激光雷达的渗透率快速提升,成为未来主流发射光源。
图34:多结VCSEL与多结EEL、多芯片EEL对比

资料来源:电子发烧友,山西证券研究所
公司自研多结VCSEL技术,最高可达8结,在晶圆级100Hz 10us的宽脉冲测试条件下,VCSEL阵列的能量转换效率峰值高达59.7%,斜率效率高达8.3W/A;在器件级10KHz 10ns短脉冲测试条件下,VCSEL阵列可以实现高于110W的峰值功率输出,对应的功率密度高于1800W/mm2,发散角达到21°,对标国际领先水平。
图35:100Hz 10us脉冲电流驱动下的5/6/8结VCSEL阵列LI和PCE曲线及8结VCSEL阵列的短脉冲测试性能

资料来源:公司官网,山西证券研究所
目前,公司汽车激光雷达下游客户包括禾赛、速腾、图达通等,2022年末至2023年初,公司通过车规IATF16949 ,VCSEL芯片通过 AECQ 认证,标志着公司成为汽车厂商合规可靠的车载激光雷达芯片供应商,随公司新产品方案推出及项目推进,公司全套激光雷达光源方案提供商的市场地位有望进一步提高。
光通信行业有序拓展,100G EML芯片已可量产
公司正式进入高端光通信领域,主要产品为400G/800G 超算数据中心互连光模块所需的光芯片。从光芯片分类上看,发射端激光器芯片可分为面发射(VCSEL)与边发射(EEL)芯片,边发射又可分为FP,DFB,EML芯片,其中传统 DFB 激光器芯片短期内无法同时满足下一代数据中心应用 400G/800G 传输速率及高带宽性能、高良率的要求,需采用 EML 激光器芯片以实现单波长 100G 的高速传输特性,且目前25G 速率及以上EML芯片国产化程度相对较低,因此未来高速率EML芯片为数据中心及超算中心的主要攻克方向。
公司光通信产品包括EML,DFB,PD,APD系列等,2023年公司单波 100G EML (56GBd EML 通过 PAM4 调制)和 50G VCSEL( 25G VCSEL 通过 PAM4 调制)实现量产,未来产品线有望进一步丰富。
图36:光芯片分类

资料来源:源杰科技招股书,山西证券研究所
图37:公司光芯片产品

资料来源:公司2022年年报,山西证券研究所
图10:表10:激光器芯片分类及特点

资料来源:源杰科技招股书,山西证券研究所
【盈利预测与投资建议】
公司主要包括高功率单管系列产品、高功率巴条系列产品、VCSEL芯片系列产品及其他新业务如光通信产品等。
高功率单管系列:公司高功率单管系列产品主要应用于工业领域,近两年主要受下游需求量承压及竞争格局恶化带来的产品价格下调影响,后续工业激光器行业整体呈现弱复苏态势,产品价格亦趋于稳定,此外公司产品渗透率提高,产能利用率明显提升,预计出货量水平将恢复稳步增长,毛利率随规模效应增强提升。公司预计高功率单管系列2023-25营收分别276.19/359.05/484.72百万元,同比分别-20.00%/30.00%/35.00%,毛利率分别35%/42%/50%;
高功率巴条系列:公司高功率巴条系列产品主要应用于科研及特殊领域,科研及特殊领域行业增长趋势明显,公司24年有望加快对下游客户出货,营收及业务占比将显著提升,毛利率随规模效应增强提升。预计高功率巴条系列2023-25营收分别31.48/157.40/236.09百万元,同比分别5.00%/400.00%/50.00%,毛利率分别50%/75%/80%;
VCSEL芯片系列:公司VCSEL芯片主要应用于车载激光雷达领域,车载激光雷达有望随智能驾驶升级迎来高增长,VCSEL芯片作为车载激光雷达发射端芯片主流发展方向将亦将快速放量,公司下游与车载激光雷达主要厂商达成合作,24年后出货有望明显提升,毛利率随规模效应增强提升。未来预计VCSEL芯片系列2023-25营收分别4.06/14.20/21.31百万元,同比分别3.00%/250.00%/50.00%,毛利率分别25%/30%/40%;
其他:公司其他业务包括EML光芯片及新业务等,后续有望随业务布局成熟增速提高。其他业务预计营收分别7.73/10.05/14.57百万元,同比分别20.00%/30.00%/45.00%,毛利率分别80%/80%/80%;
表11:长光华芯业务营收拆分(单位:百万元)

资料来源:wind,山西证券研究所
综合以上分析,我们预计公司2023-25年营收分别3.19/5.41/7.57亿元,同比分别-17.15%/69.25%/39.95%,2023-25年归母公司净利润0.37/1.43/2.41亿元,同比增长-69.06%/288.63%/67.75%,对应EPS为 0.21/0.81/1.36元,PE为295.46/76.03/45.32倍。
表12:经营估值及预测表

资料来源:wind,山西证券研究所
估值方面,选取源杰科技、炬光科技和杰普特作为可比公司,得到可比公司2022/2023E/2024E年平均PE分别为63.96/115.10/67.80,公司为国内半导体激光器芯片龙头,IDM模式自主可控,同时VCSEL芯片和光通信芯片受益于未来数据通信快速迭代及汽车激光雷达放量,有较高的成长性,对应2022/2023E/2024E年平均PE分别为113.77/295.46/76.03,综合考虑公司的成长性与可比公司估值,首次覆盖给予公司“增持-A”评级。
表13:可比公司估值对比

资料来源:wind,可比公司盈利预测使用wind一致预期(数据截止2023.12.28收盘),山西证券研究所
【风险提示】
技术升级迭代风险:随着半导体激光技术的不断演进,技术革新及产品迭代加速、应用领域不断拓展已成为行业发展趋势。若公司不能继续保持充足的研发投入,或者在关键技术上未能持续创新,亦或新产品技术指标无法达到预期,则可能会面临核心技术竞争力降低的风险,导致公司在市场竞争中处于劣势,面临市场份额降低的情况。
研发失败风险:半导体激光行业是技术密集型行业,具有研发投入高、研发周期长、研发风险大及行业技术更新速度快等特点。公司在研发新产品的过程中,也存在下游客户的产品导入和认证过程,需要接受周期较长、标准较为严格的多项测试。若公司未能准确把握下游行业客户的应用需求,未能正确理解行业及相关核心技术的发展趋势,无法在新产品、新工艺等领域取得持续进步,可能导致公司产品研发失败,或因稳定性差、应用难度大、成本高昂、与下游客户需求不匹配等因素,导致公司新产品无法顺利通过下游客户的产品导入和认证,会对公司的经营业绩造成不利影响。
关键技术人才流失风险:半导体激光行业属于技术密集型行业,对技术人员的依赖度较高,高素质技术人员是公司核心竞争力的重要组成部分,也是公司赖以生存和发展的基础和关键。稳定的研发队伍和技术人员,是公司持续进行技术创新和保持市场竞争优势的重要因素。未来,如果公司薪酬水平与同行业竞争对手相比丧失竞争优势、核心技术人员的激励机制不能落实、或人力资源管控及内部晋升制度得不到有效执行等,将难以引进更多的高端技术人才,甚至导致现有骨干技术人员流失,将对公司生产经营产生不利影响。
生产良率波动风险:报告期内,公司主营业务为半导体激光芯片及其器件、模块的研发、生产与销售。由于公司产品生产技术要求较高、技术更新迭代较快,如有新型号、新规格且技术难度较高的产品导入量产,可能会使得生产良率有所波动。如果未来公司的生产工艺技术不能持续进步,则存在生产良率无法进一步稳步提升的风险,进而影响公司的经营业绩。
客户集中度较高的风险:公司的主要产品应用领域为国内工业激光器领域,下游行业集中度较高,并且公司产能有限,大部分产能被用于满足下游主要客户的订单需求。受此影响,公司来自主要客户的收入较为集中。若公司因产品和服务质量不符合主要客户要求导致双方合作关系发生重大不利变化,或主要客户未来因经营状况恶化导致对公司的直接订单需求大幅下滑,可能对公司的经营业绩产生不利影响。
产品价格下降的风险:报告期内,受产业链整体价格下降以及国内外厂商的竞争策略影响,公司单管芯片产品价格和光纤耦合模块产品价格呈下降趋势。若未来产品价格持续下降,而公司未能采取有效措施,巩固和增强产品的综合竞争力、降低产品生产成本,公司可能难以有效应对产品价格下降的风险,导致利润率水平有所降低。
宏观经济及行业波动风险:公司产品处于激光行业产业链上游,其需求直接受到下游工业激光器、激光加工设备、激光雷达及消费电子等市场发展态势的影响。如果未来宏观经济发生剧烈波动,导致工业激光器等终端市场需求下降,或者激光雷达、消费电子需求下滑、应用场景不成熟等因素导致无人驾驶、人脸识别等技术应用不及预期,将对公司的业务发展和经营业绩造成不利影响。
市场竞争加剧风险:近年来,在产业政策和地方政府的推动下,国内半导体激光行业呈现出较快的发展态势,市场参与者数量不断增加。与此同时,国外企业也日益重视国内市场。在国际企业和国内新进入者的双重竞争压力下,公司面临市场竞争加剧的风险。如竞争对手采用低价竞争等策略激化市场竞争形势,可能对公司产品的销售收入和利润率产生一定负面影响。
财务报表预测和估值数据汇总

资料来源:最闻,山西证券研究所
研报分析师:高宇洋
执业登记编码:S0760523050002
研报分析师:张天
执业登记编码:S0760523120001
报告发布日期:2024年1月3日