来源 :摄像头观察2022-04-22
信号链芯片企业纳芯微(688052.SZ)成为今年以来最贵的股。
4月22日,纳芯微于科创板上市,其发行价为230元/股,截至收盘报259.6元,上涨12.9%,振幅15.2%,成交额32.3亿元,换手率58.4%,总市值262.3亿。

据纳芯微介绍,本次募集资金,主要投向信号链芯片开发及系统应用项目、研发中心建设项目及补充流动资金项目。
资料显示,纳芯微是一家聚焦高性能、高可靠性模拟集成电路研发和销售的集成电路设计企业,产品在技术领域覆盖模拟及混合信号芯片,目前已能提供800余款可供销售的产品型号,广泛应用于信息通讯、工业控制、汽车电子和消费电子等领域。
从近年营收来看,纳芯微在2019年-2021年公司营收分别为0.92亿元、2.42亿元和8.62亿元,年复合增长率206%;实现净利润-0.09亿元、0.51亿元和2.24亿元,年复合增长率599%。
近两年纳芯微营收和净利出现明显的增长态势的背后是其近来重点发力信息通讯、汽车电子应用领域。
其中,汽车电子应用领域对芯片产品的安全性、可靠性要求相对较高,企业需要通过各种严格的认证,才能供货给车企。
纳芯微虽是汽车电子领域的后来者,但其凭借过硬的车规芯片开发能力和丰富的量产、品控经验,目前已经成功进入国内汽车供应链并实现批量装车。
据了解,该公司车规级芯片已在比亚迪、东风汽车、五菱汽车、长城汽车、上汽大通、一汽集团、宁德时代、云内动力等终端厂商实现批量装车,同时进入了上汽大众、联合汽车电子、森萨塔等厂商的供应体系。
基于此,纳芯微预计2022年一季度可实现营收2.5亿元-3.5亿元,同比增长84.23-157.92%;归母净利润7,000万元-1亿元,同比增长116.29%-208.98%。

2022年1-3月业绩预计,图片来源:纳芯微招股书
而据此前招股书显示,纳芯微拟募资7.5亿元,用于信号链芯片开发及系统应用项目、研发中心建设项目及补充流动资金项目。纳芯微实际募得资金58.11亿元,较原计划超额募资近51亿元,成为A股史上仅次于中芯国际,超募金额第二的科创板新股。
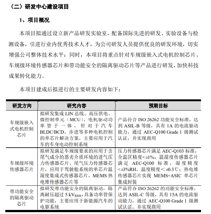
其中,研发中心建设项目主要围绕车规级芯片业务展开,项目将重点针对车规级嵌入式电机控制芯片、车规级环境传感器芯片和带功能安全的隔离驱动芯片等产品进行研发,加快科技成果转化能力。

图片来源:纳芯微招股书
不过需要指出的是,据纳芯微此前披露的发行结果显示,纳芯微曾遭投资者大额弃购。
据悉,网上投资者放弃缴款的数量有338.15万股,弃购股数占网上发行总量的38.76%,弃购金额高达7.78亿元,弃购率创A股记录。
这个现象也不难理解,最近上市的20只新股中60%都破发了,尤其是发行价60元以上的。市场环境差加上高股价,让人望而却步。而此次纳芯微打破芯片板块破发魔咒,一定程度上也证实了其实力。
此外值得一提的是,招股书显示纳芯微此次发行的主承销商是光大证券,也就是说此前7.78亿元弃购资金由光大证券全部包销,纳芯微首日大涨,也让光大证券浮盈不少。