来源 :今日头条2024-07-06
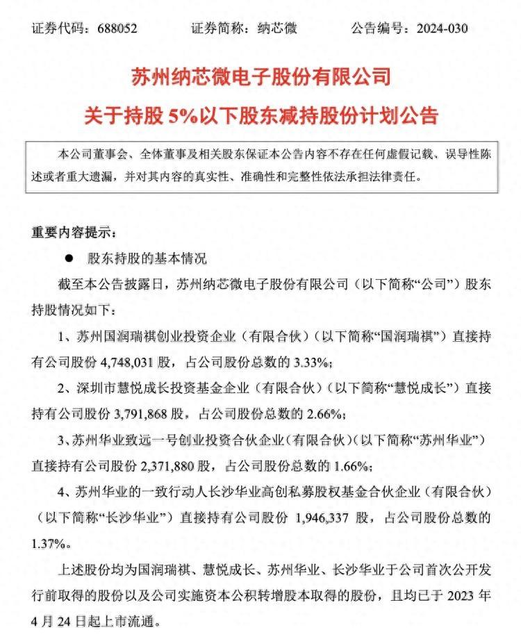
纳芯微(688052)7月5日晚间公告,股东苏州国润瑞祺创业投资企业(有限合伙)持有公司股份3.33%,股东深圳市慧悦成长投资基金企业(有限合伙)持有公司股份2.66%,苏州华业致远一号创业投资合伙企业(有限合伙)持有公司股份1.66%,苏州华业的一致行动人长沙华业高创私募股权基金合伙企业(有限合伙)持有公司股份1.37%,上述股东拟合计减持公司不超6%股份。
根据公告,上述股份均为国润瑞祺、慧悦成长、苏州华业、长沙华业于公司首次公开发行前取得的股份以及公司实施资本公积转增股本取得的股份,且均已于2023年4月24日起上市流通。减持原因均为自身资金需求。
值得一提的是,国润瑞祺、慧悦成长已于去年进行了减持。
上个月,纳芯微高溢价收购引发市场关注。
纳芯微6月23日公告称,拟以现金方式收购上海麦歌恩微电子合计79.31%的股份,收购对价合计达7.93亿元。
具体来看,纳芯微此次股权受让的大头来自矽睿科技。在本次交易前,矽睿科技为麦歌恩第一大股东,直接持股比例为62.68%。与此同时,纳芯微还拟以现金方式受让矽睿科技通过上海莱睿间接持有的麦歌恩5.6%的股份。交易完成后,纳芯微将合计收购麦歌恩68.28%股份,交易对价合计6.83亿元。
此外,纳芯微还将通过收购上海莱睿、上海留词两家平台的多名出资人的财产份额,合计取得麦歌恩11.03%的股份。
通过本次股份转让,纳芯微将通过直接和间接方式持有麦歌恩79.31%股权,成为后者控股股东并取得其控制权。
根据资产评估报告,经收益法评估,麦歌恩归属母公司所有者权益账面值约为1.48亿元,评估值为10亿元,评估增值约为8.52亿元,增值率为576.55%。
纳芯微表示,公司一直围绕下游核心应用场景不断丰富产品品类,本次交易是公司基于聚焦主业发展做出的并购决策,有利于整合双方的产品、技术、市场及客户、供应链等资源,在磁传感器领域发挥协同效益。
据官网介绍,纳芯微是高性能高可靠性模拟及混合信号芯片公司。自2013年成立以来,公司聚焦传感器、信号链、电源管理三大方向,为汽车、工业、信息通讯及消费电子等领域提供丰富的半导体产品及解决方案。2022年4月,公司在科创板上市。
上市次年,纳芯微就出现了大额亏损的情况。
2021—2023年,纳芯微实现的营业收入分别为8.62亿元、16.70亿元、13.11亿元,净利润分别为2.24亿元、2.50亿元、-3.05亿元。
对于业绩亏损,公司指出,2023年,受市场竞争加剧影响,公司两大拳头产品信号链和电源管理售价承压,产品毛利率分别下滑12.4%、13.38%,营收分别下滑32.5%、16%。
今年一季度,公司业绩没有改善迹象,盈利能力急剧下滑,当期营收同比减少23%,归母净利润同比减少9677%至-1.5亿元。
截至7月5日收盘,纳芯微跌1.90%报101.30元/股,股价长期处于破发状态,现总市值144.38亿元。