近日,充电头网举办的2025无线充新技术研讨会顺利在充电头网视频号上举行。灿瑞科技智能电源与驱动产品线负责人缪瑜分享了大功率发射与小功率接收的无线充解决方案,并全面阐述无线充产品布局,展现磁吸无线充机会与难点及未来趋势。
缪瑜介绍到:灿瑞科技拥有一支技术过硬,经验丰富的研发团队,累积多项核心技术,包含:高集成度,低功耗,BCD工艺平台,大容量Flash,定制DSP电源和驱动控制技术,高精度高稳定度模拟IP核,包括ADC/PLL/基准/驱动,针对电源和驱动效率,EMI,温升,极限保护深度优化。
随着2023的WPC充电标准进化,Qi无线充电标准进化到了Qi2.0 时代,并引入了苹果MagSafe磁吸充电技术为基础的带有磁吸的MPP(Magnetic Power Profile)技术。
相比BPP和EPP,MPP的特点在于增加了用来定位对准的磁铁环,从而实现了更精确的对准,使得充电速度更快、效率更高、便利性更强。Qi2.2 将在2025年Q3启动,功率由15W提高到25W,将给用户带来更好的体验。灿瑞科技无线充产品紧跟Qi协议步伐,2023年推出支持Qi2.0 的OPS1033,并升级到现在的OPS1034,OPS1035,OPS1036。2025年8月计划推出支持Qi2.2 的OPS1037。
磁吸无线充电市场机遇:
?苹果推出25W接收及Qi2.2推动磁吸无线充电功率提升,显著改善充电速度和体验
?磁吸无线充电宝跨过30%普及门槛,未来有望在单节充电宝做到标配
?安卓磁吸生态配件发力,主流手机厂商25年均在重点布局磁吸手机壳生态,将进一步促进磁吸充电宝及桌面多充发展
?车载无线充方案普及,受益效率及手机端支持,磁吸方案未来有望成为主流
磁吸无线充电市场挑战:
1.多充,大功率无线充协议复杂度提升及充电宝控制软件开发,程序存储空间需求持续提升(32K- 64K- 128K)(灿瑞科技为业内唯一提供大容量Flash的SOC厂商)
2.高功率磁吸方案解码是持续核心挑战(灿瑞新品提供电压/电流/相位三路同步自适应解码,降低产品开发难度及工程资源)
3.效率提升,温升改善是持续核心挑战(灿瑞在产品集成度,软件控制算法及封装工艺上有持续性底层创新)
4.充电宝方案PCB资源紧张(灿瑞专注单芯片无线充SOC解决方案,简化外围BOM)

OPS1033 Qi2.0认证模组
OPS1033是一款兼容MPP2.0及EPP的TX,输入电压4.5V-20V,支持5W/7.5W/15W/30W.集成所有无线充模块,包括MCU,电源管理,电压电流解码,驱动及MOSFET。
OPS1033特点:
1.256K 大容量flash,更适合多合一充电板和充电宝应用。
2.支持低电池电压下Q值检测,在充电宝应用上获得更低的待机功耗。
3.集成USB-PD及QC 3.0协议。
OPS1035是在OPS1033基础上进行升级,更适合MPP 15W无线充产品应用。
1.增加升压控制电路,简化外围器件,使设计简单化。
2.增加相位解码,提高解码能力。
3.降低内阻( 15mohm),优化驱动能力,获得更好的温升。
4.支持最高144MHz高精度PWM
5.电池条件下更低功耗待机( 10uA)

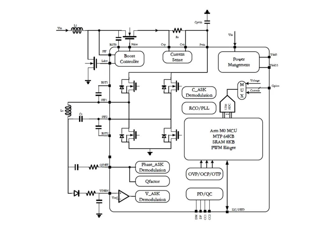
OPS1035应用框图
灿瑞科技聚焦小功率无线充接收芯片,单片集成所有无线充接收模块,包括同步整流全桥,电源管理,QI 1.2.4 FSM.主要应用在TWS,电容笔,个人护理,防丢卡等产品上。
其中OPS1121A为LDO 5V/800mA输出,OPS1121B为内置charger, 600mA电流输出.2025年2月将推出OPS1122B,内置charger, 800mA电流输出,支持电量采集功能并通过QI标准协议包发送。内置charger的OPS1121B,OPS1122B 有Vrect 跟随电池电压功能,相对于传统LDO 5V输出的方式,更有效地提高效率和优化温升。
效率和温度实际对比测试(测试条件:1.充电电流都设置为320mA,2.使用3.8v电池电压测试。3.使用相同配套发端,和相同的收发线圈(20uH)测试)