来源 :世纪储能2023-03-13
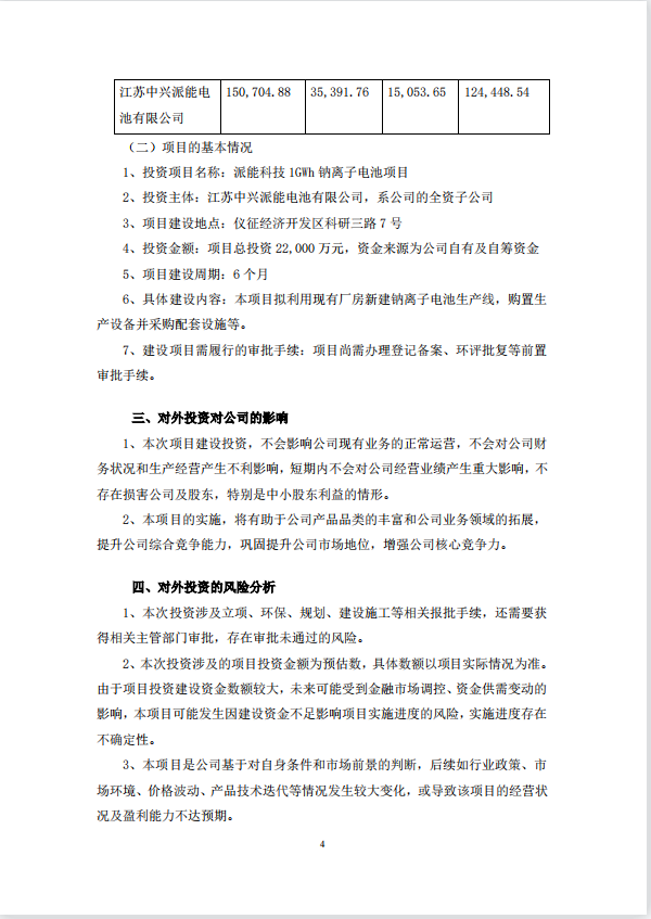
3月3日,派能科技发布公告称,公司全资子公司江苏中兴派能电池有限公司拟于江苏省仪征经济开发区建设派能科技1GWh钠离子电池项目。项目总投资2.2亿元,预计建设周期6个月。
之所以布局钠电池项目,派能科技表示,是为丰富公司产品品类和拓展公司业务领域,提升公司综合竞争能力,为股东创造更大的价值,促进公司长期可持续发展。
2021年,派能科技户用储能出货量超越ATL和比亚迪,位居国内第一,而据GGII数据显示,其2022年户用储能出货量排名第五。
产能方面,截至2022年底,派能科技电芯和电池系统产能分别7GWh和8GWh。去年5月派能科技发行定增募资50亿元,分别用于10GWh锂电池研发制造基地项目,其中一期5GWh预计于2024第一季度投产;二期5GWh预计于2025年4月投产。全面投产后,预计电芯和电池系统产能分别达到17GWh和18GWh,产能大幅增长。
随着产业化元年来临,钠离子电池市场空间广阔。目前布局钠离子电池的企业主要可以分成两类,第一类是专注于钠离子电池的创新型企业,技术大多数源自科研院所或高校,技术成熟度较高。例如:中科海钠的技术源自于中国科学院,钠创新能源的核心团队来自于上海交通大学马紫峰教授的技术研发团队。第二类是依托现有锂电池技术,向钠离子电池进军的传统电池企业。凭借资金和现有技术优势,这些企业快速切入钠离子电池产业链,典型代表例如:宁德时代、鹏辉能源等。
此外,相比锂电池,资源储量也是钠离子电池的优势。美国地质调查局数据显示,2021年全球锂金属资源量约为8900万吨,2021年全球锂金属储量约2200万吨,智利、澳大利亚、阿根廷储量合计占比78%。虽然锂资源总量丰富,但分布不均,导致我国锂资源严重依赖进口,面临着原材料卡脖子的风险。但钠资源则不存在这一风险。钠资源不仅总量丰富,而且全球分布都较分散,在矿石、盐湖、海水中均有广泛的分布。
不过,钠离子电池也并非全能选手,相比锂电池,它的劣势是能量密度低,当前的钠离子电池更适合搭载在追求更低成本,而非高续航的A0级小车型。
公告详情如下:




