一度被问询,两度调整方案,仍计划溢价4.4倍收购标的。
6月11日,嘉必优连发20多份公告,均与一起收购事宜相关。
记者注意到,嘉必优从去年便开始筹划收购欧易生物部分股权一事,其间两度调整交易方案,还曾被上海证券交易所问询。
最新方案显示,嘉必优拟收购欧易生物63.2134%的股权,交易价格约8.31亿元。本次交易,欧易生物的溢价率为441.23%。交易完成后,欧易生物将纳入上市公司管理及合并范围。
但这起交易背后暗藏诸多风险,包括标的公司未能实现业绩承诺的风险、商誉减值的风险、标的公司评估增值率较高的风险、收购整合的风险等。
嘉必优拟溢价4.4倍收购欧易生物过半股权
暗藏商誉减值等诸多风险
交易方案显示,嘉必优拟以发行股份及支付现金的方式向王树伟等13名交易对方购买欧易生物63.2134%的股权,并募集配套资金。交易价格(不含募集配套资金金额)为83062.37万元。
本次交易的整体方案由发行股份及支付现金购买资产和募集配套资金两部分组成。本次募集配套资金以发行股份及支付现金购买资产为前提条件,但最终配套融资成功与否或是否足额募集不影响本次发行股份及支付现金购买资产行为的实施。
欧易生物的全称为上海欧易生物医学科技有限公司,主要从事多组学分析等技术服务和分子诊断产品的研发、生产及销售。本次交易,欧易生物的溢价率为441.23%。
这起交易,嘉必优和欧易生物之间的协同效应如何?
据了解,嘉必优已经建立了完整的技术产业链转化平台,产品广泛应用于人类营养、动物营养、个护美妆等领域。欧易生物以多组学技术与大数据分析技术为基础,主要提供以单细胞与时空组学为特色的多组学技术服务,服务于生命科学基础研究以及医学、食品、营养、化妆品等领域应用研究。
在嘉必优看来,通过本次交易,上市公司与标的公司凭借自身的业务与技术优势,能够为彼此赋能和引流,形成技术研发、市场资源、战略发展等多方面的协同效应。同时,借助本次交易,上市公司将全面提升多组学与生物信息学底层技术能力,并将主营业务进一步向科研技术服务领域延伸,打造“技术服务+创新高价值分子挖掘+产品输出”一体化的产业服务平台,为客户提供完整解决方案。
嘉必优预测,本次交易完成后,上市公司的资产总额、资产净额、营业收入等财务指标均得到一定程度提升,公司的资产规模、营收水平进一步提高。
不过,记者注意到,这起交易风险颇多,比如标的公司未能实现业绩承诺的风险和商誉减值的风险。
协议约定标的公司2025年至2027年经审计的合并报表扣除非经常性损益后归属于母公司所有者净利润(同时剔除对标的公司员工实施股权激励产生的费用影响)累计不低于27000万元。
本次交易完成后,上市公司将新增68194.64万元商誉,新增商誉金额占2024年9月末上市公司备考审阅报告总资产的比例为23.47%,占2024年9月末上市公司备考审阅报告净资产的比例为30.28%。本次交易形成的商誉不作摊销处理,但需在未来每年年度终了进行减值测试。
2024年1月至9月,上市公司归属于母公司所有者的净利润与扣除非经常性损益后归属于母公司所有者的净利润分别为8389.02万元、6556.21万元,若标的公司未来不能实现预期收益,则存在商誉减值的风险,从而对上市公司当期净利润造成不利影响。
嘉必优两度调整交易方案
曾收上交所问询函
早在2024年10月下旬,嘉必优便与王树伟等交易方签署了《股权购买意向协议》,约定上市公司拟通过发行股份和支付现金方式购买欧易生物65%股权。
此后,这起交易的进展便饱受关注,在业绩说明会或者投资者关系活动上多次被投资者关注和提问。
今年3月初,这起交易方案进行了调整,其中,标的资产范围从欧易生物65%股权下降至63.2134%股权,交易对方减少一位,减值补偿承诺由有变无。

交易方案调整情况,截取自嘉必优今年3月5日发布的公告。
今年4月9日,上海证券交易所对嘉必优的这起交易下发了审核问询函,关于交易的必要性、未收购标的公司全部股权的原因、募集配套资金规模的合理性等诸多问题都进行了问询,其中,上海证券交易所还提到“在商誉占比较高的情况下,取消减值补偿的背景和原因,是否有利于上市公司和中小股东权益保护,商誉减值相关风险揭示是否充分”。
6月11日,嘉必优在回复审核问询函的同时,也对交易方案再次进行了调整。
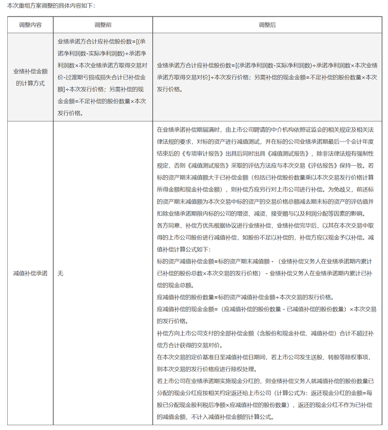
这次调整主要涉及业绩补偿金额的计算方式和减值补偿承诺。

交易方案调整情况,截取自嘉必优今年6月11日发布的公告。
嘉必优方面表示,今年3月的方案调整目的在于“将交易双方的初步意向推进到交易方案的最终落定,保障本次交易稳健进行”。而今年6月的方案调整原因是“有利于上市公司和中小股东权益保护”。
2024年,嘉必优实现营业收入约5.56亿元,同比增长25.19%;归属于上市公司股东的净利润约1.24亿元,同比增长35.94%;归属于上市公司股东的扣除非经常性损益的净利润约1亿元,同比增长60.11%。
截至2024年底,嘉必优的总资产约为16.87亿元,同比增长4.67%;归属于上市公司股东的净资产约15.56亿元,同比增长5.4%。
“2024年,公司业绩增长得益于国内外市场双轮驱动与募投新产能释放协同作用。国内业务增长受益于新国标红利持续释放,国际市场受益于大客户订单增加、客户结构得到优化,加之公司募投项目智能化产能建成投产,产能利用率提升,市场开拓与产能释放协同作用,实现公司2024年收入利润双增长。”嘉必优表示。
新京报贝壳财经记者阎侠编辑陈莉校对卢茜