11月24日,科创板上市公司瑞松科技(688090)的一纸减持公告,引起了众多投资人的关注,同时也把厦门原首富柯希平再次推向公众视野。

厦门原首富柯希平(图片来源:厦门恒兴集团网站)

拟减持不超过175万股

瑞松科技减持公告(图片来源:东方财富)
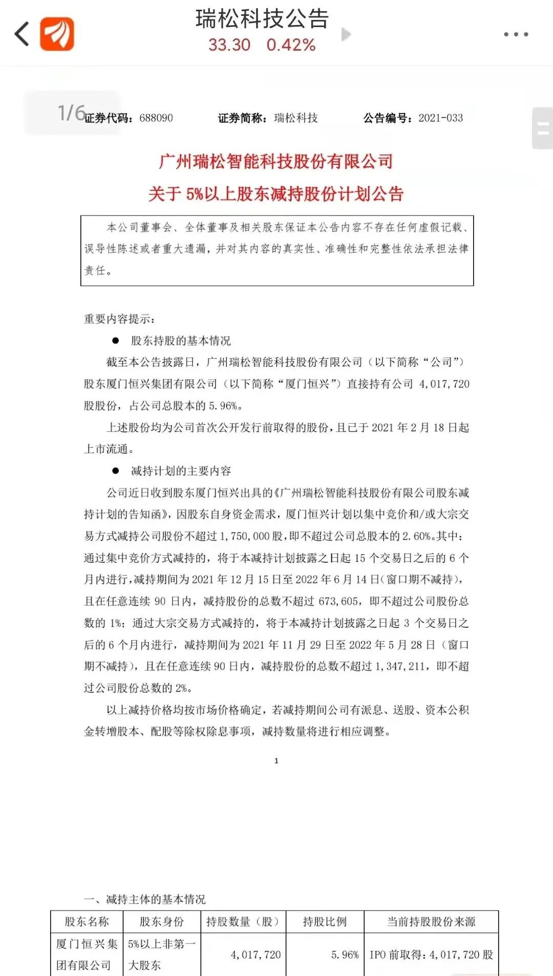
瑞松科技公告称,公司近日收到股东厦门恒兴出具的《广州瑞松智能科技股份有限公司股东减持计划的告知函》,因股东自身资金需求,厦门恒兴计划以集中竞价和/或大宗交易方式减持公司股份不超过1,750,000股,即不超过公司总股本的2.60%。
厦门恒兴集团减持瑞松科技股份的原因是“因股东自身资金需求”。这样的减持原因,令人对多次上榜厦门首富的柯希平的近况产生各种猜测。
根据公告,厦门恒兴集团通过集中竞价方式减持的,将于本减持计划披露之日起15个交易日之后的6个月内进行,减持期间为2021年12月15日至2022年6月14日(窗口期不减持),且在任意连续90日内,减持股份的总数不超过673,605,即不超过公司股份总数的1%;通过大宗交易方式减持的,将于本减持计划披露之日起3个交易日之后的6个月内进行,减持期间为2021年11月29日至2022年5月28日(窗口期不减持),且在任意连续90日内,减持股份的总数不超过1,347,211,即不超过公司股份总数的2%。

瑞松科技发行前的股权结构
记者注意到,根据三季报,厦门恒兴集团目前持有瑞松科技401.77万股,占公司总股本的5.96%,系在瑞松科技股改发起时取得,目前均为非限售流通股。其实控人柯希平,还直接持有瑞松科技648.83万股,占公司总股本的9.63%。厦门恒兴是柯希平持股99%的控股公司。据此推算,柯希平持有瑞松科技累计达1050万股,占瑞松科技总股本约15%,是仅次于孙志强的第二大股东。
公开资料显示,厦门恒兴集团和柯希平均为瑞松科技的发起人,其持有的瑞松科技股份,均为该公司上市前取得。根据招股说明书,瑞松科技上市前,柯希平直接持有该公司12.84%的股份,同时,其通过厦门恒兴间接持有公司7.87%的股份,也就是说,柯希平直接和间接持有公司约20%的股份,为公司的第二大股东。
30元买入33元卖出

瑞松科技建造的生产线(图片来源:招股说明书)
根据广州瑞松智能科技股份有限公司的招股说明书描述,瑞松科技专注于机器人系统集成与智能制造领域的研发、设计、制造、应用、销售和服务,长期服务丰田、本田、三菱、马自达、菲亚特克莱斯勒、广汽乘用车、广汽新能源、比亚迪、德赛电池、日立电梯、五羊本田、中集集团、中船黄埔等。

2016年瑞松科技部分发起人持股情况
从瑞松科技股改开始,柯希平和他的厦门恒兴集团就一直是瑞松科技的第二大股东,而且一路增持。
报告期内,瑞松科技共进行了2次股权转让。其中,2017年11月14日,浩鋆投资、克非投资与柯希平签订了关于瑞松科技的股份转让协议。根据该协议,浩鋆投资将其所持公司3.7594%的股份(对应185.2941万股)以5625万元转让给柯希平,转让价格为30.36元/股;克非投资将其所持公司1.2531%的股份(对应61.7647万股)以1875万元转让给柯希平,转让价格为30.36元/股,柯希平也凭借7500万元稳固了二股东地位。
浩鋆投资和克非投资,系瑞松科技股改后第一次增资扩股后进入的。2016 年 7 月 18 日,瑞松科技通过股东大会决议,同意公司注册资本由人民币 4,200 万元增加到人民币 4,447.0588 万元,同意浩鋆投资出资人民币 4,500 万元认购公司新增注册资本 185.2941 万元,占公司增资后注册资本的 4.1667%;克非投资出资人民币 1,500 万元认购公司新增注册资本 61.7647 万元,占公司增资后注册资本的 1.3889%。
可令人奇怪的是,在入股瑞松科技16个月后,浩鋆投资和克非投资分别以5625万元和1875万元将所持瑞松科技股份转让给柯希平执掌的厦门恒兴,16个月之间增值25%。
四年仅增值不到10%
作为瑞松科技发起人的柯希平和厦门恒兴集团,出于对该公司的看好,在2017年11月14日以7500万元将浩鋆投资和克非投资所持瑞松股份收入囊中,加上作为股改发起人的持股,一举成为瑞松科技持股20%的第二大股东,并不难理解。
可令人费解的是,在经过四年以后,柯希平对于瑞松科技的这两笔投资,在没有太多溢价的情况下,却急于脱手。11月24日,瑞松科技股价似乎并未受到大股东减持消息的影响,报收于33.16元/股,较2017年11月14日的受让价格30.36元/股仅溢价9.22%。若以瑞松科技近20个交易日的收盘价30.88元计算,柯希平的这两笔投资仅溢价2.37%。
如此算来,柯希平在2017年11月的这两笔投资,在四年间仅赚2.37%-9.22%,甚至跑不赢大多数的银行理财产品。
对于曾经的厦门首富,柯希平的这两笔投资,让许多网友直呼“看不懂”。有网友表示,“首富过去曾很看好瑞松科技,最近却急着卖股票,这种神操作真让人难看懂!”
最近减持的不仅仅是柯希平,瑞松科技董事兼副总裁刘尔彬最近也在减持该公司股份。11月23日,瑞松科技公告称,公司收到了董事兼副总裁刘尔彬先生发来的《关于股份减持计划实施结果的告知函》,获知在本次减持计划期间,刘尔彬先生已通过上海证券交易所系统以集中竞价方式减持公司股份数量200,000股,占公司总股本的0.30%。
根据公告,刘尔彬直接持有公司1,285,670股,占减持预披露公告时公司总股本的1.91%,上述股份为公司首次公开发行前取得的股份,且已于2021年2月18日起上市流通。
大股东和高管同时减持,究竟是因为资金原因,还是不看好瑞松科技的前景?