来源 :诺唯赞生物2025-01-14
小肠是人体吸收营养的核心部位,具有双重营养供给环境,包括外源饮食摄入和微生物来源的代谢物(肠腔侧营养)以及经血管供给小肠的宿主系统代谢物(腹膜侧营养)。然而,不同营养供给途径如何具体影响小肠功能,科学界尚缺乏系统研究。
该研究旨在探索小肠的不同营养供给环境如何差异化地调节小肠的生理功能,进而影响宿主代谢,从而为预防和治疗相关疾病提供新视角。
作者团队:浙江大学医学院王迪教授、浙江大学爱丁堡大学联合学院刘琬璐研究员为本文通讯作者,浙江大学医学院博士后章健,浙江大学爱丁堡大学联合学院博士生田若楠、中国科学院上海药物研究所刘佳研究员、袁杰博士为本文共同第一作者。
诺唯赞合作产品:


—点击图片,查看原文—
研究思路及成果展示
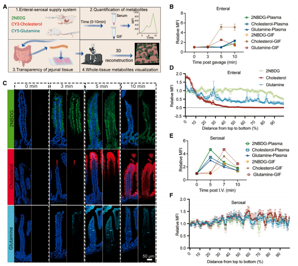
不同营养途径的供给差异
研究通过构建小鼠模型,结合非靶向代谢组学分析,比较肠腔侧与腹膜侧的营养供应,探究不同营养供给环境对小肠的生理影响。结果显示肠腔侧主要富集脂质和胆汁酸代谢物,而腹膜侧则影响碳水化合物和有机酸代谢物的积累。利用16S rRNA基因测序和MiMoSA模型分析微生物群落结构,发现在肠腔侧营养供给下,乳酸菌等特定细菌群落丰度增加,由于乳酸菌是次级胆汁酸的重要来源,这些胆汁酸参与脂质吸收和代谢,因此乳酸菌的定植显著增加了小肠肠间质液中多种胆汁酸的丰度,伴随着脂质吸收能力的增加(图1)。

图1.双重营养供给实验模型及多维度生物学特征整合分析
营养物质吸收的时空特性和异质性
为了进一步探究小肠对营养物质的吸收机制,研究通过荧光示踪技术和体内成像揭示了小肠对葡萄糖、胆固醇和谷氨酰胺等营养物质吸收的时空特性。结果显示肠腔侧营养物质吸收呈现特定的时空动态,而腹膜侧营养物质吸收则无明显区域或细胞特异性(图2)。

图2.营养物质吸收的时空特性
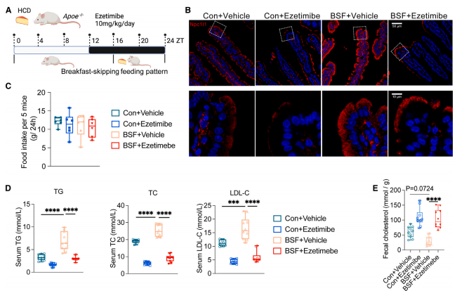
不规律饮食模式的影响
研究通过设计自动控制小鼠进食时间的装置,模拟人类不规律饮食模式,特别是早餐跳过(BSF)的情况,结合转录组、表观遗传学和代谢组等探究不规律饮食如何影响小肠的脂质吸收和全身代谢稳态。结果发现,BSF模式下,小肠上皮细胞中关键胆固醇转运蛋白NPC1L1表达增加,即使在恢复正常饮食模式后,经历过BSF模式的小鼠仍然保持了脂质过吸收的状态,意味着不规律饮食模式可以引起持久的代谢适应。长期BSF模式的小鼠表现出血清中总胆固醇和甘油三酯水平的增加,以及粪胆固醇的减少,提示系统代谢稳态受到损害(图3)。

图3. BSF模式导致系统代谢稳态的损害
研究总结
该研究探讨了小肠不同营养供给环境对生理功能的影响,揭示了肠腔侧营养和腹膜侧营养的供给差异,发现乳酸菌对脂质吸收和代谢起到关键作用。此外,研究表明不规律的饮食模式,如跳过早餐,会加剧小肠对脂质的吸收,增加代谢性疾病风险,并影响全身代谢平衡。这些发现为理解饮食模式、肠道健康与代谢疾病之间的联系提供了重要见解。
诺唯赞逆转录和qPCR产品助力研究团队分析小肠上皮细胞中基因表达的变化,揭示了不规律饮食可能通过改变小肠上皮细胞的脂质吸收能力,引起全身代谢稳态的长期改变,并增加心血管疾病的风险。