华大智造于2019年推出首款单细胞组学产品,开启了大规模的单细胞组学研究新时代。在单细胞领域,华大智造为用户提供全流程、多组学、高通量、自动化的标准化和规模化解决方案,革命性地解决单细胞手工操作复杂、通量低、数据波动大的弊端,让单细胞测序技术真正走向规模化和标准化,推动单细胞技术在生命科研领域和人类健康产业更加可及。
截止到2025年7月15日,据不完全统计,使用华大智造单细胞DNBelab C系列产品(3’RNA及ATAC),累计发表SCI文章206篇,包含4篇Nature、4篇Cell和1篇Science主刊文章。其中影响因子大于10分的文章接近一半;文章覆盖了多个物种,其中人和小鼠相关文章的比例占比67.1%;单细胞多组学技术的联合使用或者和华大时空组学技术联动分析逐渐受到更多科研用户欢迎,相关的文章占比27.67%;文章涉及不同的领域应用方向,其中脑科学、肿瘤、疾病、器官、免疫等方向的相关研究较多。

其中2025年上半年发表SCI论文68篇,超过2024年全年数量,创历年新高,包含1篇Cell主刊论文。平台发表的文章涉及领域较广泛,且数量较多,本期我们首先盘点一下2025年上半年基于DNBelab C系列单细胞产品发表的关于肿瘤、其他疾病、脑科学和其他器官及组织方向的亮点文章:
01肿瘤
使用华大智造单细胞DNBelab C系列产品,在2025年H1共发表了17篇和肿瘤相关文章:


部分精彩文章如下:
1. Spatial–Temporal Diversity of Extrachromosomal DNA Shapes Urothelial Carcinoma Evolution and the Tumor Immune Microenvironment
期刊:Cancer Discover(IF=30.6)
发表单位:中国科学院杭州医学、青岛大学附属烟台毓璜顶医院、丹麦奥胡斯大学、中山大学附属第七人民医院等单位合作;
物种和组织部位:人的尿路上皮肿瘤;
研究内容:通过对尿路上皮肿瘤中染色体外环状DNA(ecDNA)的全面分析揭示了它在驱动多灶性癌症的进化和异质性以及其在肿瘤发生中的早期参与中的关键作用;
使用技术或方法:scRNA-seq;
文章研究亮点:
在肿瘤恶性转化与复发进程中,ecDNA通过介导基因组结构重排和拷贝数变异,主导肿瘤克隆的达尔文式进化,为"ecDNA介导的肿瘤适应性进化"理论模型提供了直接证据;
对肿瘤多区域取样进行系统性的多维分析,研究团队揭示了ecDNA在多灶性肿瘤克隆亚群中普遍存在,直接印证了其在多灶性肿瘤演进中的核心作用;
单细胞 RNA 测序分析显示,ecDNA +恶性细胞表现出MHC I类分子表达减少,使它们能够逃避T细胞免疫;
研究团队还证实了尿液沉渣DNA测序在ecDNA检测中具有卓越的特异性,凸显了其在临床诊断中的应用潜力。

染色体外环状DNA和肿瘤免疫微环境的关联
2. Single-nucleus and spatial transcriptomics identify brain landscape of gene regulatory networks associated with behavioral maturation in honeybees
期刊:Cell Research(IF=28.2)
发表单位:中国科学院分子细胞科学卓越创新中心、南京医科大学等单位合作;
物种和组织部位:人、小鼠的前列腺癌;
研究内容:人和小鼠前列腺癌样本进行单细胞RNA测序,结合全基因组亚硫酸氢盐测序和多个基因工程小鼠模型,研究了AR非依赖性谱系可塑性的分子机制,并发现了一种潜在的治疗策略;
使用技术或方法:scRNA-seq;
文章研究亮点:
LKB1缺失通过下调TET甲基胞嘧啶双加氧酶活性,导致基因组DNA高甲基化,进而激活AMPK-YY1信号轴,驱动肿瘤细胞向AR(雄激素受体)阴性表型转化;
靶向AMPK-YY1通路的小分子抑制剂Bobcat339可显著抑制LKB1缺失型肿瘤的生长,为临床克服耐药性提供了潜在策略;
揭示了代谢物SAM(S-腺苷甲硫氨酸)和甲硫氨酸水平的变化与表观遗传调控的关联,强调了代谢-表观遗传交叉对话在前列腺癌进展中的关键作用。

ADT诱导的谱系可塑性的单细胞转录组分析
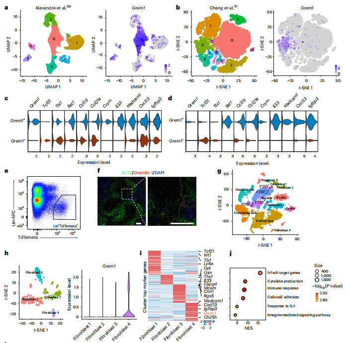
3. A Gremlin 1-expressing splenic niche cell population restrains chronic myeloid leukemia by antagonizing the BMP pathway
期刊:Nature cancer(IF=23.5)
发表单位:上海交通大学;
物种和组织部位:小鼠的脾脏;
研究内容:发现了表达分泌蛋白Gremlin 1的脾小生境细胞群,通过拮抗骨形成蛋白途径抑制慢性髓性白血病;
使用技术或方法:scRNA-seq;
文章研究亮点:
在慢性髓性白血病小鼠模型中发现,Gremlin1的表达由炎症细胞因子IL-1β调节,在脾脏中随疾病进程动态表达,早期阶段,脾脏中的Gremlin1增加以对抗肿瘤,疾病晚期,Gremlin1的下调或Gremlin1+细胞功能的受损导致脾脏对肿瘤的防御机制减弱和肿瘤进展进展;
抑制Gremlin1或消除Gremlin1+脾脏间质细胞对脾脏肿瘤进展具有促进作用,并能加重外周血肿瘤负荷,但在骨髓中没有明显的变化;
Gremlin1通过抑制肿瘤细胞抗骨形成蛋白信号通路,引起肿瘤干细胞的凋亡;
酪氨酸激酶抑制剂治疗后脾脏间质细胞中Gremlin1表达减少,肿瘤细胞抗骨形成蛋白信号增强;
利用PDX、CDX等多种白血病模型进行了研究,提示Gremlin1+脾脏微环境可能是机体对抗多种血液肿瘤的新机制。

Gremlin 1标志的脾脏中独特的细胞群
4. Unveiling spatial heterogeneity in medulloblastoma: A multi-omics analysis of cellular state and geographical organization
期刊:Neuro-Oncology(IF=16.4)
发表单位:华大生命科学研究院、首都医科大学附属北京天坛医院、美国Texas儿童医院等单位合作;
物种和组织部位:人的髓母细胞瘤;
研究内容:通过大规模多组学分析了儿童小脑髓母细胞瘤恶性细胞的空间特征;
使用技术或方法:scRNA-seq、scATAC-seq、Stereo-seq;
文章研究亮点:
识别了三群恶性细胞:祖细胞样肿瘤细胞、增殖肿瘤细胞和分化肿瘤细胞;
肿瘤细胞群在空间上形成干性中心和成熟区域;祖细胞样和增殖亚群主要集中于干性中心,而多种分化细胞亚群则主要分布在成熟区域;
干性中心通常具有单一的CNVs模式,反映出高度的原始性和一致性,这与成熟区域展示的多种模式及更广泛的生物功能形成鲜明对比;
将细胞状态程序映射到空间切片上,完整展示了从干性中心向成熟区域各功能区的进化过程,这一过程在沿途与维持干细胞特性或促进分化的微环境成分相关;
形成髓母细胞瘤空间单细胞多组学数据库,全面促进对于空间进化组织结构的理解。

胚胎小脑细胞类型易感恶性细胞群的鉴定
5. Nanodrug Modulates Premetastatic Niche and Suppresses Metastatic Lung Adenocarcinoma via Programmed Cell Death Ligand 1 Blockade and STING Pathway Activation
期刊:ACS Nano(IF=15.8)
发表单位:四川大学华西医院、西湖大学等单位合作;
物种和组织部位:小鼠的肺腺癌;
研究内容:探索肺腺癌中免疫抑制转移前生态位的特征和开发有效的纳米疗法相结合是对抗转移性肺腺癌的有效选择;
使用技术或方法:scRNA-seq、scATAC-seq、Stereo-seq;
文章研究亮点:
肺腺癌中转移前生态位形成的驱动因素是招募高表达程序性细胞死亡配体1的髓样抑制细胞,从而形成免疫抑制微环境;
开发了一种靶向转移前生态位的纳米药物PLGA/STING@MnO2@PD-1-CTLL-2;
体内实验证实,该靶向纳米药物能有效抑制转移前生态位形成、逆转免疫抑制并有效预防肺腺癌转移。

靶向转移前生态位的纳米药物可增强对肺转移的抑制
02其他疾病
使用华大智造单细胞DNBelab C系列产品,在2025年H1共发表了13篇和其他疾病相关文章:

部分精彩文章如下:
6. The foam cell-derived exosomes exacerbate ischemic white matter injury via transmitting metabolic defects to microglia
期刊:Cell Metabolism(IF=27.7)
发表单位:华中科技大学、同济医学院附属同济医院等单位合作;
物种和组织部位:小鼠的颈动脉内膜斑块;
研究内容:动脉粥样硬化斑块中巨噬细胞来源的泡沫细胞产生的外泌体,可传递氧化还原失衡和代谢缺陷至中枢神经系统中的小胶质细胞,从而加剧缺血性白质损伤和血管性认知障碍;
使用技术或方法:scRNA-seq,Stereo-Seq;
文章研究亮点:
动脉粥样硬化循环外泌体加剧缺血性白质损伤;
泡沫细胞通过外泌体中的miR-101-3p将葡萄糖代谢缺陷传递给小胶质细胞;
Nrf2 转录激活Slc2a1并增强葡萄糖代谢。

来源于巨噬细胞泡沫细胞的外泌体,对粥样动脉硬化的清除作用
7. A single-cell atlas to map sex-specific gene-expression changes in blood upon neurodegeneration
期刊:Nature Communications(IF=14.7)
发表单位:德国萨尔兰大学、美国加利福尼亚州斯坦福大学等单位合作;
物种和组织部位:人的PBMC;
研究内容:对121名健康个体、48名轻度认知障碍患者、46名帕金森病患者、27名阿尔茨海默病患者以及15名同时患有认知障碍和帕金森的患者,超过90.9万个PBMC细胞进行单细胞基因表达分析,助于发现神经退行性疾病中观察到的外周免疫变化;
使用技术或方法:scRNA-seq;
文章研究亮点:
研究了神经退行性疾病中免疫系统干扰和慢性炎症过程;
揭示了疾病相关的血细胞类型组成变化;
发现了性别特异性的基因表达变化;
提供了阿尔茨海默病和帕金森病中外周血和实体组织特征的见解;
建立了可公开访问的交互式数据集平台。

队列和单细胞数据表征
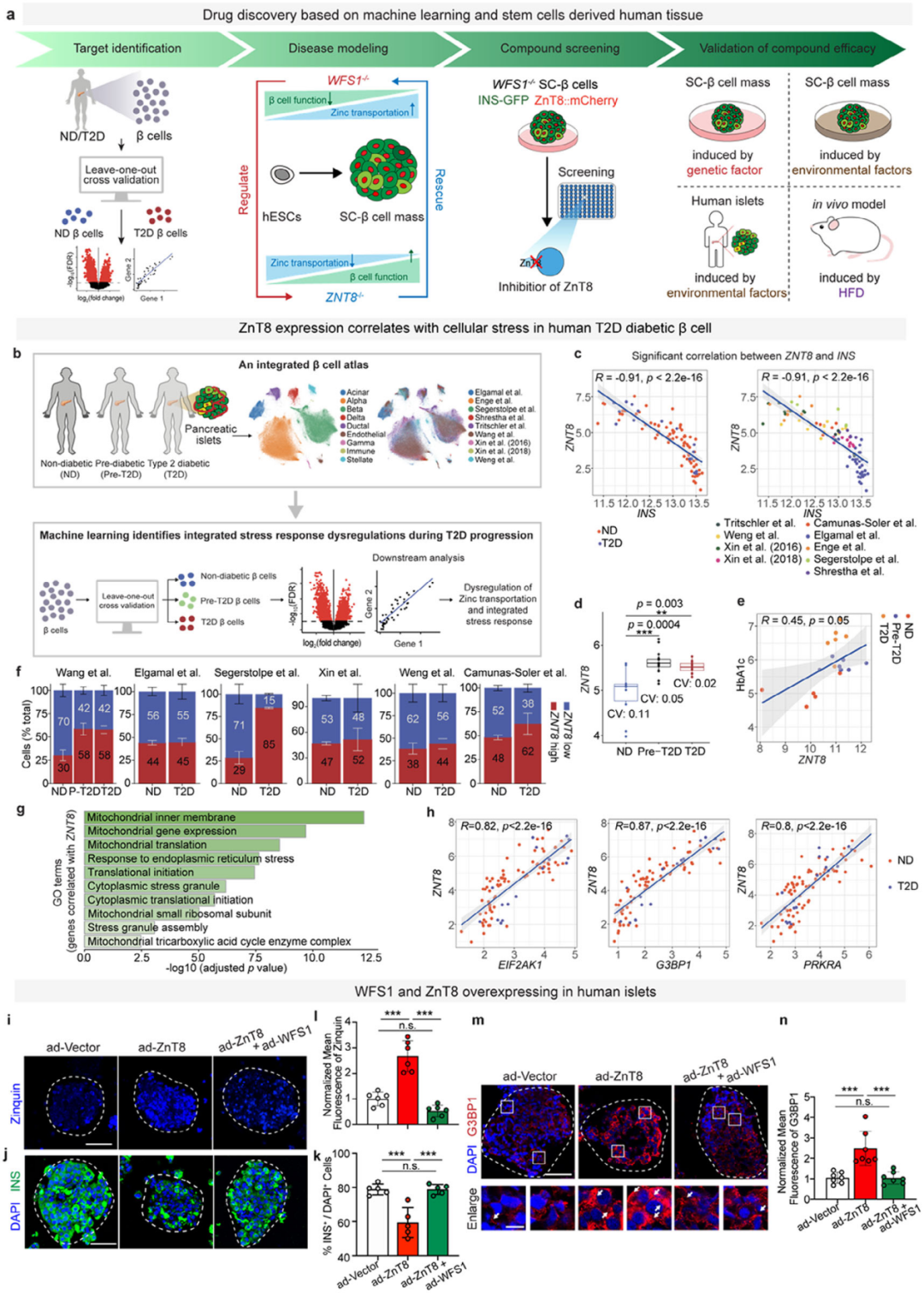
8. A Compound Screen Based on Isogenic hESC-Derived βCell Reveals an Inhibitor Targeting ZnT8-Mediated Zinc Transportation to Protect Pancreatic βCell from Stress-Induced Cell Death
期刊:Advanced Science(IF=14.3)
发表单位:同济大学、南京大学、海军军医大学等单位合作;
物种和组织部位:小鼠、人的胰腺、类器官;
研究内容:揭示了锌转运在糖尿病β细胞衰竭中的核心作用,并证明了低剂量茴香霉素作为 ZnT8 抑制剂在β细胞保护中的潜在应用价值;
使用技术或方法:scRNA-seq,Stereo-Seq;
文章研究亮点:
通过人胰岛细胞图谱与AI机器学习技术,系统揭示了ZnT8在不同糖尿病病程中的动态变化及其在胰岛β细胞缺损中的关键作用;
从化学抑制剂文库中鉴定出低剂量茴香霉素作为ZnT8的抑制剂,能够显著抑制锌转运并保护β细胞免受应激诱导的死亡;
原代人类胰岛和高脂饮食诱导的糖尿病小鼠模型验证,低剂量茴香霉素展现了良好的治疗效果,显著改善了葡萄糖耐量并减少了β细胞凋亡。

锌转运的升高导致糖尿病胰腺β细胞过度的细胞应激
9. Targeting mitochondrial complex I of CD177+ neutrophils alleviates lung ischemia-reperfusion injury
期刊:Cell Reports Medicine(IF=11.7)
发表单位:济大学附属上海市肺科医院、华大生命科学研究院、重庆医科大学第一附属医院等单位合作;
物种和组织部位:小鼠、大鼠的肺;
研究内容:使用单细胞转录组测序和空间转录组技术,研究肺缺血-再灌注损伤模型中的中性粒细胞亚型,鉴定出 CD177+中性粒细胞是一个活化亚群,其对肺损伤有显著贡献,并可作为预测人类肺移植受体严重原发性移植物功能障碍的早期生物标志物;
使用技术或方法:scRNA-seq,Stereo-Seq;
文章研究亮点:
CD177+中性粒细胞代表肺缺血再灌注损伤中功能活跃的细胞群;
CD177 通过 AKT/mTOR 通路增强线粒体复合物 I 的基因表达;
靶向线粒体复合物 I 的治疗策略为肺缺血再灌注损伤提供了可行的治疗途径;
血液 CD177+中性粒细胞是 3 级 PGD 的早期生物标志物。

肺缺血再灌注损伤的单细胞转录分析
03脑科学
使用华大智造单细胞DNBelab C系列产品,在2025年H1共发表了11篇和脑科学相关的文章:

部分精彩文章如下:
10. Single-nucleus and spatial transcriptomics identify brain landscape of gene regulatory networks associated with behavioral maturation in honeybees
期刊:Nature Communications(IF=14.7)
发表单位:中国农业大学食品科学与营养工程学院、国家果蔬加工工程技术研究中心、华大生命科学研究院等单位合作;
物种和组织部位:蜜蜂的脑;
研究内容:使单细胞核 RNA 测序和空间转录组技术,分析了与从哺乳到觅食的行为成熟相关的脑细胞的表达模式,揭示了基因调控网络中的细胞类型和空间异质性,特定的基因调控网络在行为转变过程中协调单个脑细胞的活动,驱动大脑异质性及其在社会生活分工;
使用技术或方法:scRNA-seq,Stereo-Seq;
文章研究亮点:
系统绘制了蜜蜂大脑行为转变过程中的多细胞类型图谱及其转录调控网络;
不同脑区细胞在行为成熟过程中展现出显著的转录差异,特别是在蘑菇体区域的小型肯扬细胞中,采集行为特异性激活了转录因子stripe及其下游关键靶基因,构成了一个与学习、导航和行为转变密切相关的核心调控模块。

通过单细胞核测序鉴定蜜蜂大脑的细胞类型
11. Molecular pathways and diagnosis in spatially resolved Alzheimer''s hippocampal atlas
期刊:Neuron(IF=14.7)
发表单位:华大生命科学研究院、浙江大学医学院第一附属医院、浙江大学国家健康与疾病人脑资源库等单位合作;
物种和组织部位:人脑的海马体分区;
研究内容:通过整合空间转录组测序与单细胞核RNA测序技术,成功绘制了阿尔茨海默病的海马区相关的单细胞空间特异性改变,包括纤维中突触修剪基因表达升高,小胶质细胞-星形胶质细胞通讯中断可能导致突触结构紊乱和谷氨酰胺区的分泌增加;
使用技术或方法:scRNA-seq,Stereo-Seq;
文章研究亮点:
利用全基因组范围的空间转录组数据对海马进行亚区划分,系统地解析了海马各亚区的细胞组成、基因表达模式,空间分布及其分子通路的变化,发现突触修剪相关基因在AD患者海马伞区域显著上调,伴随小胶质细胞与星形胶质细胞通讯的紊乱,可能导致突触结构异常;
Aβ斑块主要积聚在与记忆和认知功能密切相关的海马亚区,如CA1、CA4、FAS和SLRM等区域;
在154例临床受试者(包括45例AD患者、43例非AD型痴呆患者和66例健康对照)中开展了队列研究,发现血浆细胞外囊泡中CCK和PMP2的减少能够有效区分AD患者与健康个体,联合检测的诊断准确率(AUC)高达0.95。

人海马体的多模态空间分辨转录组分析
12. Genomic evolution reshapes cell-type diversification in the amniote brain
期刊:Developmental Cell(IF=10.7)
发表单位:华大生命科学研究院、郑州大学、中国科学院脑科学与智能技术卓越中心、中国科学院深圳先进技术研究院等单位合作;
物种和组织部位:海龟、草雀、鸽子、小鼠、猕猴的端脑和小脑;
研究内容:构建了一个包含海龟、草雀、鸽子、小鼠和猕猴端脑和小脑的超过130万个细胞的单细胞图谱,揭示了基因组进化对羊膜类大脑细胞类型多样性的适应性驱动机制;
使用技术或方法:scRNA-seq,Stereo-Seq;
文章研究亮点:
从海龟、斑胸草雀、鸽子、小鼠和猕猴的端脑和小脑创建了超过130万个细胞的综合单细胞图谱,采用单细胞分辨率空间转录组学来验证跨物种的基因表达模式;
发现鸟类和哺乳动物的端脑兴奋性神经元(EXs)和小脑细胞类型存在显著差异,鸟类主要在EX中表达SLC17A6,而哺乳动物在新皮层中表达SLC17A7,在其他地方表达SLC17A6,这可能是由于鸟类SLC17A7功能的丧失;
鉴定了一种鸟类特异性浦肯野细胞亚型(SVIL+),暗示了赖氨酸特异性脱甲基酶11 (LSD1)/KDM1A通路在学习和昼夜节律中的作用,并包含许多正选择基因,这表明小脑功能在生态和行为适应方面的进化优化。

羊膜脑细胞型的保护和多样性
04器官或其他组织:
使用华大智造单细胞DNBelab C系列产品,在2025年H1共发表了10篇和器官或其他组织相关的文章:

部分精彩文章如下:
13. Cross‐tissue multi‐omics analyses reveal the gut microbiota''s absence impacts organ morphology, immune homeostasis, bile acid and lipid metabolism
期刊:iMeta(IF=23.8)
发表单位:华大生命科学研究院、康美华大、哥本哈根大学、华中农业大学等单位合作;
物种和组织部位:无菌小鼠的血液、骨髓、脾脏、回肠、结肠、盲肠、肝脏和胸腺;
研究内容:通过时空组学、单细胞RNA测序和靶向胆汁酸代谢组学,比较了无菌(GF)小鼠和无特定病原体(SPF)小鼠在多个器官中的差异,系统地评估了肠道微生物群缺失对器官形态、免疫稳态、胆汁酸和脂质代谢的影响;
使用技术或方法:scRNA-seq,Stereo-Seq;
文章研究亮点:
构建无菌小鼠单细胞、时空转录组学和胆汁酸代谢组学图谱;
无菌小鼠的B细胞、髓系细胞及T/NK细胞出现显著的异常特征和广泛的组织异质性;
微生物群影响黏膜分区,调节小肠脂质动态;无菌小鼠显示肝脏胆汁酸合成和回肠再吸收异常;
无菌小鼠显示肝脏胆汁酸合成和回肠再吸收异常。

多组学研究设计及单细胞和空间转录组测序数据
14. An organ-wide spatiotemporal transcriptomic and cellular atlas of the regenerating zebrafish heart
期刊:Nature Communications(IF=14.7)
发表单位:中国海洋大学、华大生命科学研究院等单位合作;
物种和组织部位:斑马鱼的心脏;
研究内容:首次构建了斑马鱼心脏再生全过程的高分辨率时空动态图谱,详细刻画了心肌细胞从响应损伤到完成再生的全周期动态细胞生物学过程;
使用技术或方法:scRNA-seq,Stereo-Seq;
文章研究亮点:
采用空间转录组与单细胞转录组技术,对斑马鱼心脏损伤前后8个关键时间点进行全器官动态解析,绘制了斑马鱼心脏再生单细胞与时空转录组图谱;
首次详细刻画了再生过程中特定心肌细胞在损伤后从稳态变为激活态,进而发生去分化、增殖和再分化等一系列细胞生物学事件,并发现tpm4a基因在再生心肌细胞的增殖-再分化转换中持续高表达;
对比具有心脏再生能力的成体斑马鱼和出生后1天的乳鼠与不具有心脏再生能力的出生后8天的乳鼠和人类的心脏损伤响应特征,发现ifrd1与atp6ap2等基因在可再生心脏中特异性激活,而在不可再生心脏的哺乳动物心肌中呈现沉默状态;
构建了斑马鱼心脏3D转录组图谱和4D再生动态模型,直观呈现心脏再生过程中细胞类型、基因表达的时空演变规律。

斑马鱼心脏再生的时空转录组和单细胞转录组图谱
15.Single-Cell Multi-omics Assessment of Spinal Cord Injury Blocking via Cerium-doped Upconversion Antioxidant Nanoenzymes
期刊:Advanced Science(IF=14.3)
发表单位:暨南大学第一附属医院、南方医科大学皮肤性病医院分子诊断与治疗中心等单位合作;
物种和组织部位:小鼠的脊髓;
研究内容:基于开发的铈掺杂上转换抗氧化纳米酶,结合snATAC-eq和snRNA-seq技术,研究治疗后脊髓组织的异质性,髓鞘少突胶质细胞显著增加,髓鞘形成相关基因表达也更高,也揭示了治疗后髓鞘再生的基因调控动态;
使用技术或方法:scRNA-seq,scATAC-seq;
文章研究亮点:
铈掺杂上转换抗氧化纳米酶在浓度低于20 μg/mL时对HT-22细胞无显著毒性,并能有效清除谷氨酸激活的HT-22细胞中过量的ROS(通过DCFH-DA和DHE检测证实);
铈掺杂上转换抗氧化纳米酶(10 μg/mL)显著增加了受损神经元突起的长度和数量;
铈掺杂上转换抗氧化纳米酶(浓度≤6 μg/mL)表现出良好的生物相容性,可高效清除ROS并促进神经元恢复;
流式细胞术和荧光成像验证了两种纳米颗粒的抗氧化和神经保护作用。

通过铈掺杂上转换抗氧化纳米酶改善脊髓损伤促进实时发光和单细胞多组学评估
目前华大智造DNBelab C系列单细胞平台布局了四大单细胞建库试剂盒——3’RNA、5’RNA、ATAC和基于Xpress Smartseq3原理的高灵敏转录组全覆盖试剂盒,加上华大智造的长短读长测序仪、自动化样本处理和建库平台及数据存储和计算服务器,联合华大时空组学领先的技术,对于细胞组学的布局形成了全流程、高度自动化的一站式平台,促进更多科研学者能够规模化和标准化的产出单细胞数据。

此外,截止到2025年5月,被华大智造DNBelab C系列单细胞平台认证的优质科技服务公司有51家,科研学者既可以选择自行搭建平台也可以很方便的将样本送到附近具备DNBelab C系列单细胞平台服务资质的公司产出数据。