来源 :世纪储能2022-05-16
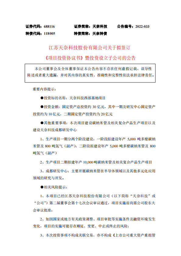
5月8日,天奈科技发布关于拟签订《项目投资协议书》暨投资设立子公司的公告。公司拟投资约30亿元在四川省成都市下辖的彭州市建设天奈科技西部基地项目,本次项目建设碳纳米管及相关复合产品生产项目以及建设天奈科技成都研发中心。
公告显示,该项目一期及研发中心固定资产投资约为10亿元,分两个阶段建设:一阶段拟建设年产5,000吨多壁碳纳米管及800吨氢气(副产);二阶段拟建设年产5000吨多壁碳纳米管及800吨氢气(副产)。
天奈科技表示,目前公司所处行业发展迅速,公司为进一步适应下游市场扩张需求,提升公司产品的市场份额,推动公司发展战略落地,拟在四川省成都市下辖的彭州市依法设立子公司并投资建设天奈科技西部基地项目。
公告详情如下:





