来源 :挖贝网2022-06-24
挖贝网6月24日,天奈科技(688116)近日发布公告,欧洲多国提出2035年禁售燃油车的目标,各国都逐渐加大了对新能源汽车的重视程度,考虑到欧洲作为全球重要的市场,为有效拓展公司海外市场,进一步提升国际竞争力,促进公司长远战略规划逐步落地,公司计划在德国汉诺威投资设立德国天奈,建设碳纳米管导电浆料等相关复合产品的欧洲生产基地,开展“年产3,000吨碳纳米管导电浆料生产线项目”。
设立德国天奈是开展欧洲业务、拓展欧洲市场的基础,对提升企业竞争力,扩大市场占有率具有重要意义。
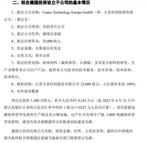
拟在德国投资设立子公司的基本情况:
拟定公司名称:Cnano Technology Europe GmbH(译:天奈科技欧洲有限公司)(暂定名)
拟定公司类型:有限责任公司
拟定公司住所:德国汉诺威
拟定注册资本:25,000欧元
资金来源:自筹或自有资金
出资方式:货币出资
拟定经营范围:纳米材料(碳纳米管、石墨烯)及其复合材料的研发、生产及销售本公司自产产品;提供本公司技术的技术服务、技术咨询、技术培训、技术转让。
股权结构:江苏天奈科技股份有限公司25,000欧元,占注册资本的100%。
对外投资概算:项目总投资1,300万欧元,折合人民币约9,143万元(按2022年6月21日中国人民银行公布的人民币汇率中间价1欧元=7.0327元人民币计算),项目拟建设碳纳米管导电浆料生产线及其公辅设施,达产后可实现年产能3,000吨碳纳米管导电浆料。建设内容及规模最终以审批或实际建设为准。
德国天奈的具体公司名称、投资金额、住所、主营业务等,最终以中国境内相关政府机关和德国汉诺威当地相关部门核准登记为准。

据了解,本次对外投资设立德国天奈,旨在使其作为公司开展欧洲业务的窗口,德国天奈拟从事碳纳米管导电浆料等相关复合产品的生产经营,在当地建设“年产3,000吨碳纳米管导电浆料生产线项目”,有利于拓展公司欧洲市场,符合公司经营发展的需要,项目建成达产后将有利于公司全球产业战略布局。
本次对外投资是基于公司全球发展战略的一项重要举措,有利于提升公司企业品牌、产品品牌在国际市场的知名度,符合公司战略发展要求,不会对公司的生产经营造成不利影响,不存在损害公司、股东,特别是中小股东利益的情形
挖贝网资料显示,天奈科技主要从事纳米级碳材料的研发、生产和销售,主要产品为碳纳米管粉体、碳纳米管导电浆料以及碳纳米管导电母粒,主要应用于锂电池、导电塑料等领域,并最终应用在新能源汽车、3C产品、储能电池等产品中,公司所处的行业为国家产业政策重点发展和扶持的新材料、新能源产业。