来源 :圣诺生物2022-07-18
7月12日,成都圣诺生物科技股份有限公司,参加了国家组织药品联合采购办公室组织的第七批全药品集中采购的投标工作。
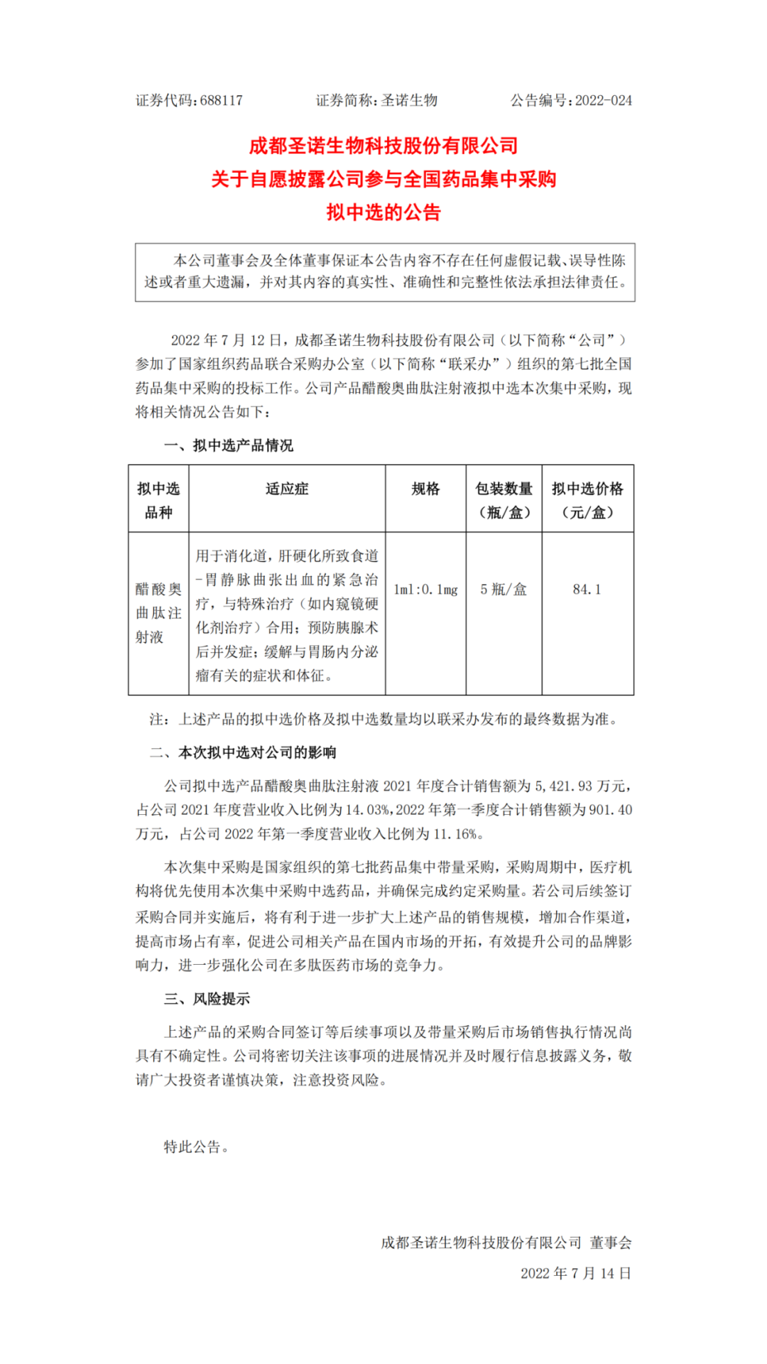
圣诺生物所生产的醋酸奥曲肽注射液拟中选本次集中采购。

成都圣诺生物科技股份有限公司
关于自愿披露公司参与全国药品集中采购
拟中选的公告
醋酸奥曲肽注射液拟中选对于圣诺而言,可谓有着多重意义,一方面该产品具有巨大的经济价值(在2021年中,该产品合计销售占圣诺生物企业营收比例达14.03%,销售额5421.93万元),并且有望在集采后创造出更大的经济效益与社会价值。
更为重要的是,醋酸奥曲肽被集采,意味着该药品的成本与终端售价得以有降低的空间,不仅利好于民生,同时也更有利于国家积极推动医保基金体系的杠杆作用。
当然,集采对于医药行业本身而言,也能够起到降低药企销售成本、推动医药产品更高质量发展的积极作用。
说了这么久,是不是有不少小伙伴对于醋酸奥曲肽注射液本尊感兴趣呢?

●
醋酸奥曲肽注射液简介
●
药品名称
通用名称:多肽药物:醋酸奥曲肽注射液
英文名称:OctreotideAcetate Injection
汉语拼音:CusuanAoqutai Zhusheye
成份
主要成份:本品主要成分为醋酸奥曲肽。
化学名称:醋酸奥曲肽,D-苯丙氨酰-L-半胱氨酰-L-苯丙氨酰-D-色氨酰-L-赖氨酰-L-苏氨酰-N-[(1R,2R)-2-羟基-1-(羟甲基)丙基]-L-半胱氨酰胺环(2→7)-二硫键醋酸盐。
分子式:C49H66N10O10S2.xC2H4O2
分子量:1019.26.×60.02
辅料:乳酸、甘露醇、碳酸氢钠、注射用水。
适应症
控制手术治疗或放射治疗不能充分控制病情的肢端肥大症患者的症状并降低患者的生长激素(GH)和胰岛素样生长因子-1(IGF-1)血浆水平。也可治疗不能或不愿手术的肢端肥大症患者,或者治疗放射治疗尚未生效的间歇期肢端肥大症患者。
随着第七批国家组织药品集中带量采购结果的公布,圣诺生物也将继续保持不忘初心的态度,砥砺前行,在免疫药物的科学应用领域积极贡献!