近日,全球著名增长咨询公司弗若斯特沙利文(Frost Sullivan,以下简称“沙利文”)发布《2025中国医药CDMO行业发展洞察蓝皮书》(以下简称“蓝皮书”)。蓝皮书深入剖析了全球及中国CDMO行业的宏观环境及产业发展格局,系统梳理了中国CDMO企业的战略发展路径及国际化拓展情况,客观剖析了行业壁垒及当前所面临的发展挑战,并前瞻性地追踪了中国CDMO行业的未来发展潜力。皓元医药凭借在CDMO领域的深厚积淀,作为中国代表企业入选蓝皮书典型案例。
PART.
01
CDMO的出现是制药行业专业化分工和市场需求升级的必然结果
CDMO的服务价值
CDMO深度融入制药企业的研发生产价值链中,精准把握并满足药企对于外包服务的核心诉求点,包括提升研发生产效率、降低成本、优化资源配置以及促进技术迭代等。
以订单为导向,CDMO的业务模式既深度挖掘大型Biopharma核心客户的需求,又积极加速对中小型Biotech市场的拓展。在扩大“市场覆盖广度”与深化“客户服务深度”两个维度上,CDMO企业同步发力以增强客户获取能力。这一过程中,CDMO企业的生产能力规模以及生产线的灵活性也相应成为重要的考量因素。《蓝皮书》针对不同规模的客户群体,分析CDMO所展现的多元化服务价值。更多详细内容可参见完整版报告。
CDMO行业的发展历程
在中国制药产业不断发展与升级的大背景下,政策端、技术端以及资本端共同驱动CDMO行业从依赖外资技术输入与政策红利的萌芽期,过渡至以技术深耕、全球产能布局与生态整合为核心竞争力的进阶期。《蓝皮书》系统性梳理了中国CDMO行业经历了四个关键阶段,更多详细内容可参见完整版报告。
CDMO行业的发展背景分析
●背景01 CDMO企业从无到有,历经初期制药产业高质量产能不足之困,应市场竞争之需,破解自建产能投入大、资金回报周期长之难点而兴起。
中国制药产业陷入“多、小、同、低”的结构性困局,导致了低端过剩与高端短缺的结构性矛盾。一方面,抗生素等领域的产能利用率不足,而另一方面创新药、高端制剂产能却面临着短缺。此外,分散的布局也导致行业集中度低,难以形成规模效应。近年来,一致性评价、带量采购、MAH制度等政策相继实施,对医药行业产生深远影响,倒逼行业加速洗牌。在这一过程中,低端、落后的产能因无法满足市场需求而逐渐被淘汰。与此同时,为CDMO的崛起提供了契机,通过整合行业资源,发挥规模效应,CDMO专注于提供高端、定制化的研发和生产服务,满足市场对创新药、高端制剂等高质量产能的需求,并推动医药制造行业的产业升级和结构调整,为行业的可持续发展注入了活力。
此外,在制药行业的发展进程中,一系列固有难点催生了CDMO模式的出现。在行业发展初期,制药企业往往依靠自身力量推进新药研发与生产,全权承担从研发到产业化的全链条工作。但随着制药行业的迅猛发展和市场竞争的日趋白热化, CDMO的出现,有效地解决制药企业自建产能投入大、资金回报周期长等固有难点。
●背景02 CDMO企业受多重因素驱动从有到多发展,包括临床试验数量增多、重磅药品带动药物生产需求旺盛以及生物医药市场规模的蓬勃发展
2019年,全球创新药临床试验数量为3,376起,至2024年已经增长至5,003个,总体呈现上升趋势。随着全球范围内对创新药的需求以及研发投入正在不断加大,更多的新药正在研发或即将进入市场。

来源:沙利文分析
与此同时,全球重磅药物接连问世,其背后不仅是技术创新的突破,更是终端市场需求的强劲拉动。这些药物覆盖肿瘤、代谢疾病、自身免疫病等高发领域,患者基数庞大且治疗周期长,推动销售额持续攀升。全球医药市场规模稳步扩大。2019年至2023年,全球医药市场整体规模从13,245亿美元扩大至14,723亿美元。未来全球医药市场仍将会保持稳定增长趋势,预计于2030年将达到20,694亿美元,年复合增长率达到5.0%。在此背景下, CDMO行业迎来发展机遇。一方面,研发生产需求扩张催生外包合作,另一方面,重磅药物中的复杂化药和生物药的研发生产门槛也正提升CDMO的服务价值。
●背景03 在成本驱动的产业链重构之下,全球CDMO产能正向以中国为代表的亚洲地区转移
CDMO行业起源于欧美,这一行业模式最初是为了满足制药企业对于新药研发到生产的外包需求而诞生的。欧美地区凭借其先进的科技水平、完善的法规体系以及丰富的行业经验,在CDMO市场占据主导地位,头部企业如Catalent、Thermo Fisher、Lonza、Fareva SA等。而亚洲地区,近年来凭借其成本优势、政策支持和全产业链优势,成为承接全球CDMO产能转移的重要地区。《蓝皮书》梳理了在全球化背景下,亚洲地区的中国、韩国、日本和印度凭借各自的优势积极参与全球竞争的主要路径,更多详细内容可参见完整版报告。
●背景04 中国CDMO正从“规模红利”走向“技术溢价”,更多细分化、专业化的CDMO赛道兴起
经过多年的发展,化学药物在研发、生产和质量控制等方面发展相对成熟,当前进入迭代升级的阶段,复杂小分子如PROTAC、氘代药物等正成为创新突破点。与此同时,自1986年美国FDA批准了全球第一个单抗药物OKT3,生物药的研发生产迎来了发展机遇,在疾病治疗中的应用范围逐步拓宽,新兴疗法层出不穷。而新兴疗法的研发面临着复杂的工艺开发、优化及规模化生产挑战,技术壁垒亟待突破。
与药物研发生产的发展周期相辅相成,医药研发复杂度的提升及创新疗法的多样化正推动CDMO行业从“规模红利”向“技术溢价”转型,中国CDMO行业已经迈入了细分赛道的多线发展阶段,更多详细内容可参见完整版报告。
PART.
02
紧贴全球生物医药的研发生产需求趋势,CDMO行业不断扩容、逐步细分中国医药企业出海历程分析
全球医药CDMO市场规模分析
全球CDMO市场持续扩容,核心驱动力来自于医药产业景气度攀升与研发外包渗透率提高的双重加持。《蓝皮书》中分析了全球医药CDMO市场规模情况,直观地展现了行业的未来发展潜力,更多详细内容可参见完整版报告。
中国医药CDMO市场规模分析
2018年至2023年,中国医药CDMO市场规模以39.9%的复合增长率,从229亿人民币增长至859亿人民币,预计2028年将达到2,084亿人民币,2033年将达到5,369亿人民币。随着中国医药CDMO行业显示出高于全球水平的增长速度,中国CDMO市场占比全球市场比重逐年增长。2018年至2023年,比重从5.1%扩大至15.3%。更多详细内容可参见完整版报告。

来源:沙利文分析
全球CDMO的地域分布及特点分析
从全球视角来看,北美和欧洲企业凭借先发优势占据市场,而亚洲正凭借成本优势和创新速度成为增长极。《蓝皮书》系统性梳理了全球主要CDMO市场国家的地域分布格局与差异化特征,解析了美国、欧洲、印度、中国及日韩等核心区域的产业生态、市场演进方向及代表性企业,更多详细内容可参见完整版报告。
中国CDMO细分领域市场空间分析
小分子化药、多肽药物、抗体药物、抗体偶联药物(ADC)以及细胞和基因疗法(CGT)领域涌现大量临床级别的研发生产需求,且不同药物类型所存在的工艺开发及生产难点正催生出专业化的CDMO服务。在此背景下,细分领域的技术专业化与市场需求匹配度成为CDMO行业战略布局的核心焦点。《蓝皮书》从终端市场需求格局、技术壁垒与突破路径以及CDMO所能提供的解决方案等维度深度剖析了上述赛道。与此同时,《蓝皮书》中附有近年来中国各细分领域CDMO市场规模的发展情况,以及对未来成长空间趋势的预测,更多详细内容可参见完整版报告。
PART.
03
中国CDMO的发展呈现出多点绽放的格局
中国CDMO产业趋势
中国CDMO行业内部正呈现出多元化的发展趋势,也为医药产业链的创新和进步提供了有力支持。《蓝皮书》结合具体公司实例进行详细阐述,分析CDMO行业的主要趋势。
●趋势一:CDMO行业参与者正通过自行设立以及外延式并购等方式逐步构建跨越医药价值链的纵向一体化服务能力,实现高质量发展
从“研发服务提供商”延伸至“研发生产一体化平台”:随着行业趋势的变化,CXO行业从“单一环节服务”向“全产业链赋能”演进。原先位于前端服务链的企业开始将业务范围延伸至后端的生产端,从而为客户提供从药物发现到生产的全链条服务,例如,以前端的药物发现业务或CRO业务起家药明康德、康龙化成、药石科技、海纳医药、维亚生物、睿智医药、昭衍生物等。此外,一体化、端到端的服务模式能够增强客户粘性,通过与客户建立长期稳定的合作关系,有助于持续获得订单和收入。
向综合服务型深化:中国CDMO企业正从传统的生产型企业向综合服务型平台迈进,以适应全球制药产业链一体化和高附加值升级的趋势。通过自建或并购专业CRO团队,积极切入早期药物筛选与发现、药效学及安全性评价等关键环节,强化临床试验设计、患者招募与数据分析等核心能力。采取一系列举措,从单纯的制造商成功转型为全方位的综合服务商。
“API/中间体+CDMO”一体化模式:受集采政策、环保监管加强以及原材料价格波动等多重因素影响,国内原料药企业正面临着转型的迫切压力。在这种背景下,这些企业纷纷寻求新的发展方向。依托原料药和中间体的生产经验以及上游供应的成本优势,传统原料药企业进一步拓展至制剂市场,并在此基础上,根据自身的产品结构和运营模式发展CDMO业务以寻求突破。“API/中间体+CDMO”的一体化业务模式逐渐崭露头角,中肽生化、皓元医药、九洲药业、海普瑞以及普洛药业等便是采取这一发展模式。更多详细内容可参见完整版报告。
●趋势二:在行业竞争加剧的背景下,CDMO企业通过布局高景气细分赛道已成为抓住行业红利的关键策略
中国CDMO企业紧跟生物制药快速发展期红利,通过在细分赛道的战略布局,寻求新的业务机会和增长点,有助于构建多元化的业务结构从而增强市场竞争力。既有选择进入与原有业务技术、市场、资源有一定关联度的领域,也有企业选择重新“开疆拓土”。在进军新兴细分赛道的企业主要有两类,一类是原先在小分子药物领域积累优势的CDMO企业拓展业务至大分子领域,另一类是从事大分子药物研发生产服务的CDMO企也正在进一步延申至更多细分领域。《蓝皮书》汇总了延申业务板块至多肽、ADC和CGT领域的CDMO企业案例,更多详细内容可参见完整版报告。
●趋势三:CDMO企业提升生产效能以缓解全球生物药产能缺口逐年扩大的趋势,并大幅降低生物药的生产成本
采用超大规模生物反应器以形成“规模-成本”效应:在生物制药领域,反应器系统影响生产效率、成本控制及产品质量。不锈钢生物反应器和一次性反应袋作为两种并行的技术路线,各自具有鲜明的特点和优势,共同推动着生物制药行业发展。不锈钢反应器主导商业化生产,凭借规模化和稳定性保障药品供应;一次性反应袋的灵活性、快速响应以及易于工艺转移的特性,使其主要赋能早期开发,也可以通过并联多个反应器来实现大规模生产。随着生物制药行业对高效、大规模生产能力的需求不断增加,CDMO企业在这两种生物反应器领域的扩建步伐正在加快。《蓝皮书》汇总了布局大规模不锈钢生物反应器以及一次性生物反应器的CDMO企业案例,更多详细内容可参见完整版报告。
提升工艺水平以优化生产流程并降低生产成本:中国CDMO企业通过采用先进技术和优化流程来提升工艺水平,从而降低生产成本并优化生产流程,包括连续流动化学、生物催化技术和高密度细胞培养等先进技术,提高反应效率、收率和产量;改进纯化和分离技术,例如多步层析和一次性使用系统,以提升产品纯度和回收率;采用模块化生产设施和工艺集成,根据产品需求快速调整生产线布局,减少中间储存和传输环节的损耗,提升了灵活性和产能利用率。《蓝皮书》汇总了在工艺端夯实技术能力以降本增效的CDMO企业案例,更多详细内容可参见完整版报告。
●趋势四:在扩大全球业务的过程中,CDMO企业以全球化发展的视野布局设立海外的基地
中国CDMO以“自主投资,长期布局”和“快速整合,借势扩张”双模式构建海外基地。在自建模式下,中国CDMO企业从零起步,涵盖选址购地、厂房建设、设备采购和团队组建等流程,从而掌握核心技术标准、生产流程与管理体系,提升产能定制化水平。相较之下,收购模式则聚焦于通过并购成熟的海外CDMO企业或生物制药资产,延用现有厂房、技术、产能、客户关系及合规资质,从而在短期内迅速夯实能力,并满足供应链布局需求,快速切入国际市场的通道。《蓝皮书》汇总了在通过在海外设立研发和生产中心的CDMO企业案例,更多详细内容可参见完整版报告。
●趋势五:CDMO企业不断深化特色化技术领域,打造差异化优势
CDMO企业通过打造差异化的技术优势,以应对日益激烈的市场竞争并满足日益多样化的客户需求。《蓝皮书》汇总了深耕特色化路线的CDMO企业案例,更多详细内容可参见完整版报告。
●趋势六:CDMO企业更深切入医药价值链,探索新的商业化模式
从商业模式升级的趋势来看,中国CDMO企业正逐步向整合型平台转型,旨在打造以平台为核心的创融生态圈。CDMO企业通过探索“VIC模式”,实现CDMO职能与VC、IP职能的深度融合,并进一步反哺创新药行业的发展。通过这一整合型商业模式,CDMO企业在药物研发的早期阶段深度介入,提升技术和服务附加值,还使其通过持有部分创新药项目权益,创造了持续收益的潜力。与此同时,也将面临股权比例分配、知识产权保护以及大股东归属这些主要挑战,更多详细内容可参见完整版报告。
PART.
04
中国CDMO行业具有高增长的潜力,受资本市场青睐
中国CDMO行业正展现出强劲的高增长潜力,成为资本市场竞相布局的核心赛道。《蓝皮书》系统性汇总了中国CDMO领域近六年的投融资动态,以及境内和跨境的并购重组事件,更多详细内容可参见完整版报告。
PART.
05
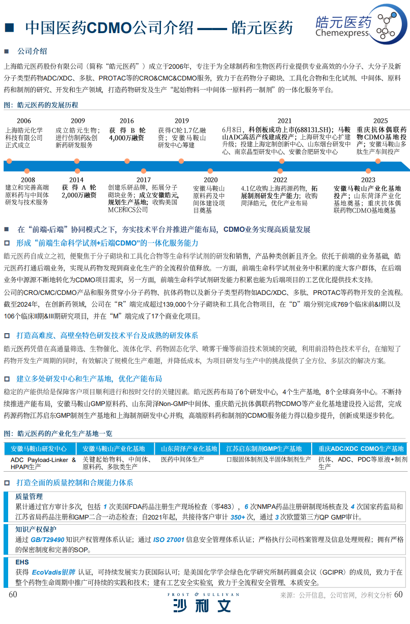
报告中关于皓元医药的公司介绍

